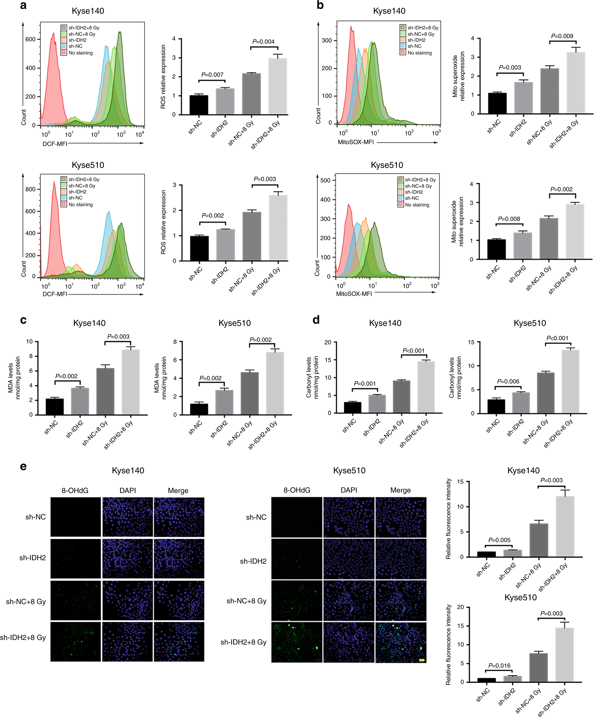
Fig. 3: IDH2 knockdown further aggravated the radiation-induced oxidative stress in ESCC cells.

Transfected Kyse140 and Kyse510 cells were subjected to 0 or 8 Gy radiation at 48 h before detection. Flow cytometric detection of a intracellular ROS and b mitochondria-derived superoxide. Contents of c MDA and d protein carbonyl in Kyse140 and Kyse510 cells. e Detection of 8-OHdG by immunofluorescence staining and quantification analysis of immunofluorescence. Nuclei were counterstained with DAPI. Scale bar = 20 μm. The data shown are the mean ± SD of independent experiments (n = 3). P value was calculated by two-tailed unpaired t test.