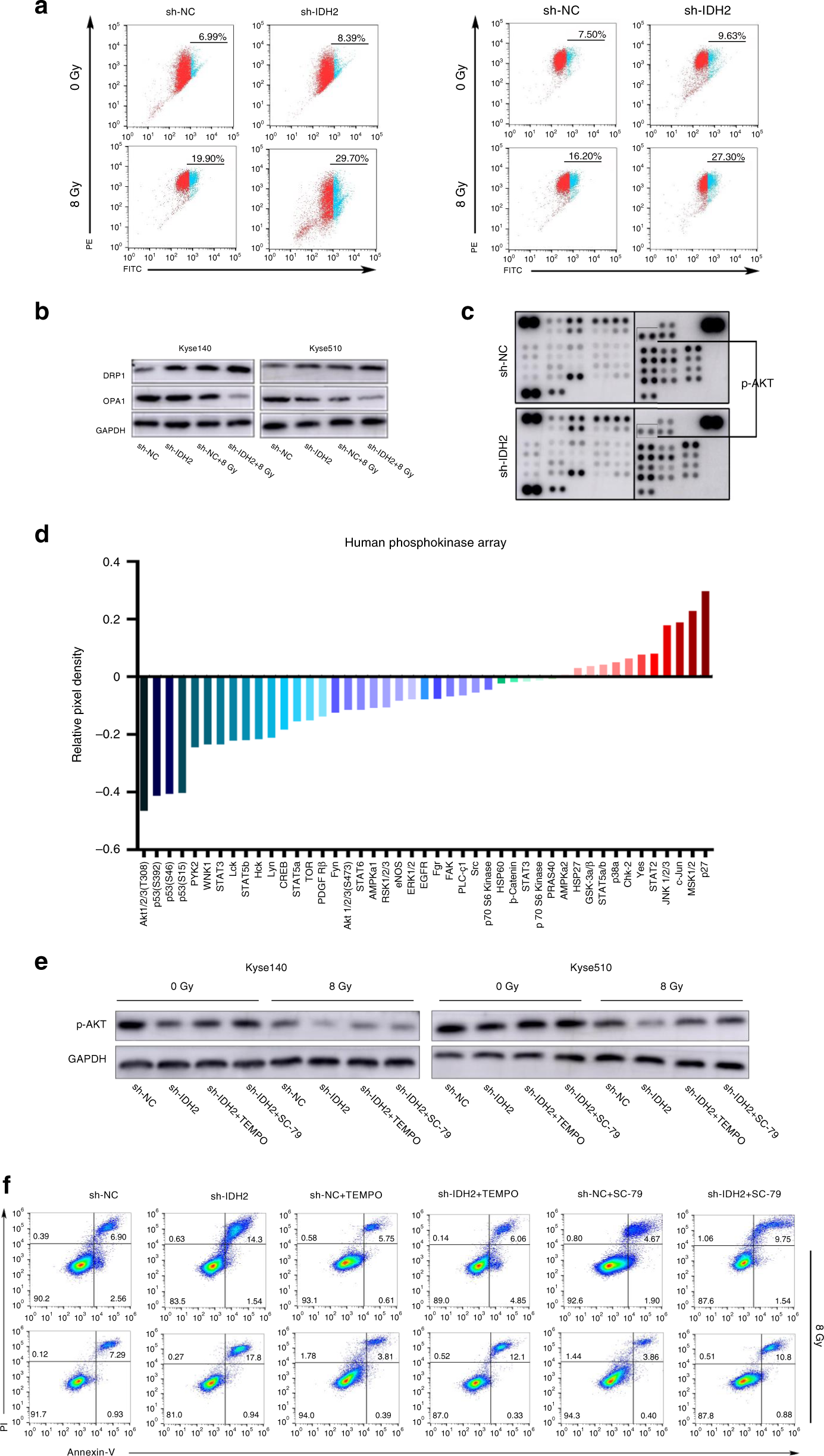
Fig. 4: IDH2 knockdown exacerbated the radiation-induced mitochondrial dysfunction and inhibition of AKT phosphorylation contributed to the IDH2 knockdown-induced radiosensitisation.

a Flow cytometric detection of ∆Ψm. b Immunoblots of DRP1 and OPA1. c Phosphokinase array of 43 phosphorylated kinases in Kyse140 cells transfected with sh-IDH2 or sh-NC. d Quantification of the phosphokinase array. e Immunoblots of p-AKT. f Flow cytometric detection of apoptotic cells.