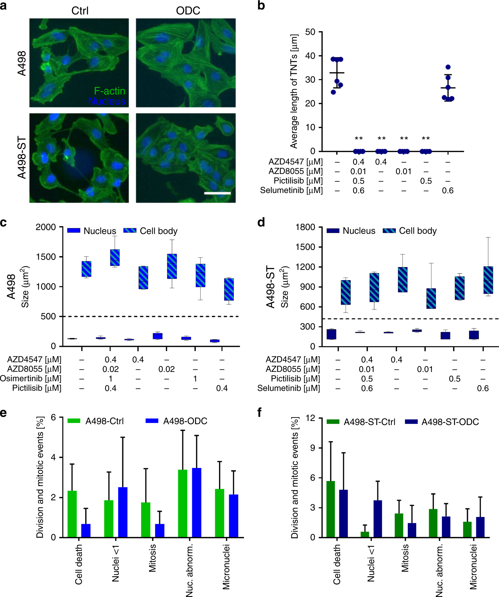
Fig. 4: Functional analysis of the cellular morphology after treatment.

a Representative images of A498 and A498-ST cells stained for f-actin (phalloidin, green) and nuclei (Dapi, blue). In total, 19.000 cells/well were seeded, incubated with the ODC or corresponding monotherapies and imaged after 24 h. Scale bar represents 20 µm. b Quantification of the presence and average length of connected and non-connected tunnelling nanotubes after treatment. c, d The size of the cell body (striped, above dashed line) and nucleus (full, below dashed line). e, f Quantified mitotic abnormalities plotted for Ctrl and ODC-treated A498 and A498-ST cells. Error bars represent the standard deviation (N = 2, 6 images of two biological repeats). Significances of **p < 0.005 define the difference of the ODC treatment to the Ctrl determined with paired t test.