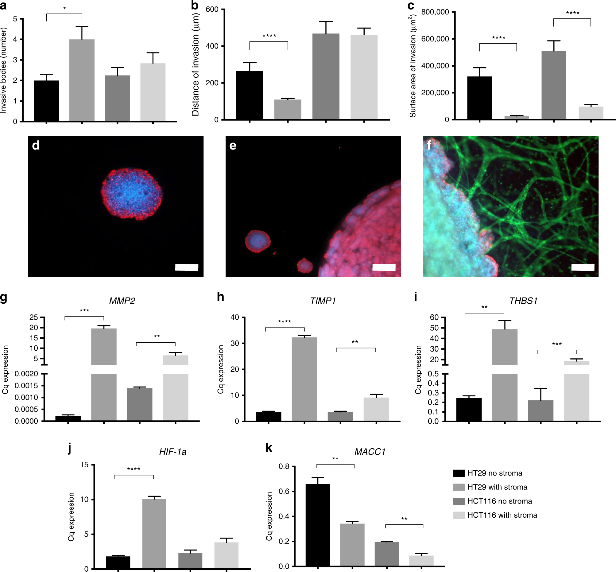
Fig. 3: Average invasion into an acellular or healthy cellular stroma.
From: Cancer-associated fibroblasts mediate cancer progression and remodel the tumouroid stroma

a Number of invasive bodies, b distance of invasion and c average surface area of invasion at day 21 of HT29 or HCT116 tumouroids (mean ± SEM). All n = 3 with four technical repeats and showing Mann–Whitney P values, with values 0.05 = *, 0.005 = **, 0.0005 = *** and 0.00005 = ****. d Representative image of an invasive body, e invasion into acellular stroma and f cellular stroma within HT29 tumouroids with scale bar = 50 µm, 500 µm and 100 µm, respectively, and with red = CK20, green = CD31 and blue = DAPI. Comparative gene expression between acellular and cellular stroma in tumouroids at day 21 of growth for g MMP2 (matrix metallopeptidase 2), h TIMP1 (metallopeptidase inhibitor 1), i THBS1 (thrombospondin 1), j HIF-1α (hypoxia-inducible factor 1-alpha) and k MACC1 (metastasis associated in colon cancer-1). The value shown is normalised to HPRT1 mRNA levels (mean ± SEM) with n = 3 and three technical repeats showing unpaired t test P values, with values 0.05 = *, 0.005 = **, 0.0005 = *** and 0.00005 = ****.