Fig. 6: Disruption of a mature endothelial network caused by the addition of CAFs.
From: Cancer-associated fibroblasts mediate cancer progression and remodel the tumouroid stroma

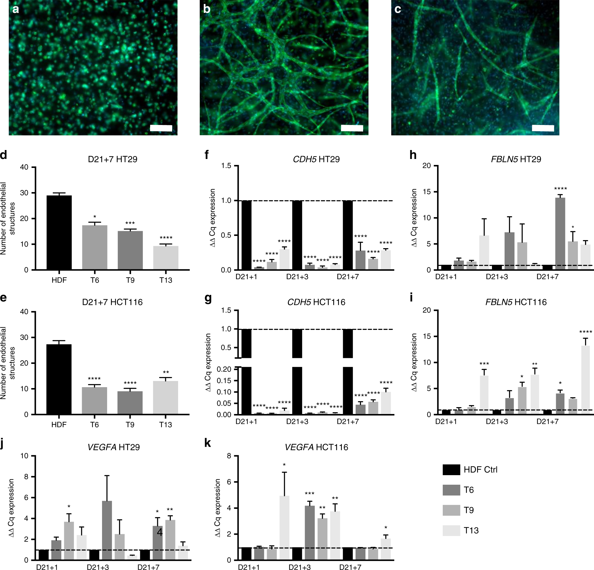
a Example of single-cell endothelial cells at day 1 of tumouroid growth, b example of matured networks at day 21 in an HDF-containing stroma and finally c example of disrupted networks at day 21 + 7 (21 days normal HDF stroma growth plus 7 days post CAF addition). Scale bar = 100 µm and green = CD31 and blue = DAPI. Number of endothelial structures formed within d HT29 and e HCT116 tumouroid stromal compartments at day 21 + 7 (mean ± SEM) containing either HDF or one of six patient-specific CAF tissue samples. All n = 3 with four technical repeats and showing Kruskal–Wallis with Dunn’s multiple-comparison test P values, with values 0.05 = *, 0.005 = **, 0.0005 = *** and 0.00005 = ****. CDH5 (VE-Cadherin) gene expression in f HT29 and g HCT116 tumouroids, FBLN5 (fibulin-5) expression in h HT29 and i HCT116 tumouroids and VEGFA (vascular endothelial growth factor) expression in j HT29 and k HCT116 tumouroids after CAF addition at days 1, 3 and 7 (mean ± SEM). The value shown is normalised to HPRT1 mRNA levels (mean ± SEM) with n = 3 and three technical repeats. Ordinary one-way ANOVA Dunnett’s multiple-comparison test with P values 0.05 = *, 0.005 = **, 0.0005 = *** and 0.00005 = ****.