Abstract
Background
After resection, colorectal cancer liver metastases (CRLM) surrounded by a desmoplastic rim carry a better prognosis than the metastases replacing the adjacent liver. However, these histopathological growth patterns (HGPs) are insufficient to guide clinical decision-making. We explored whether the adaptive immune features of HGPs could refine prognostication.
Methods
From 276 metastases resected in 176 patients classified by HGPs, tissue microarrays were used to assess intratumoral T cells (CD3), antigen presentation capacity (MHC class I) and CD73 expression producing immunosuppressive adenosine. We tested correlations between these variables and patient outcomes.
Results
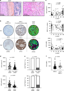
The 101 (57.4%) patients with dominant desmoplastic HGP had a median recurrence-free survival (RFS) of 17.1 months compared to 13.3 months in the 75 patients (42.6%) with dominant replacement HGP (p = 0.037). In desmoplastic CRLM, high vs. low CD73 was the only prognostically informative immune parameter and was associated with a median RFS of 12.3 months compared to 26.3, respectively (p = 0.010). Only in dominant replacement CRLM, we found a subgroup (n = 23) with high intratumoral MHC-I expression but poor CD3+ T cell infiltration, a phenotype associated with a short median RFS of 7.9 months.
Conclusions
Combining the assessments of HGP and adaptive immune features in resected CRLM could help identify patients at risk of early recurrence.
This is a preview of subscription content, access via your institution
Access options
Subscribe to this journal
Receive 24 print issues and online access
$259.00 per year
only $10.79 per issue
Buy this article
- Purchase on SpringerLink
- Instant access to the full article PDF.
USD 39.95
Prices may be subject to local taxes which are calculated during checkout




Similar content being viewed by others
Data availability
The data supporting the results in this manuscript is saved at a server of the Research Centre of the Centre hospitalier de l’Université de Montréal, Montreal, QC, Canada.
References
Tomlinson JS, Jarnagin WR, DeMatteo RP, Fong Y, Kornprat P, Gonen M, et al. Actual 10-year survival after resection of colorectal liver metastases defines cure. J Clin Oncol. 2007;25:4575–80.
Buisman FE, Galjart B, van der Stok EP, Balachandran VP, Boerner T, Drebin JA, et al. Recurrence patterns after resection of colorectal liver metastasis are modified by perioperative systemic chemotherapy. World J Surg. 2020;44:876–86.
Nordlinger B, Sorbye H, Glimelius B, Poston GJ, Schlag PM, Rougier P, et al. Perioperative FOLFOX4 chemotherapy and surgery versus surgery alone for resectable liver metastases from colorectal cancer (EORTC 40983): long-term results of a randomised, controlled, phase 3 trial. Lancet Oncol. 2013;14:1208–15.
Ribas A, Wolchok JD. Cancer immunotherapy using checkpoint blockade. Science. 2018;359:1350–5.
Van den Eynden GG, Majeed AW, Illemann M, Vermeulen PB, Bird NC, Hoyer-Hansen G, et al. The multifaceted role of the microenvironment in liver metastasis: biology and clinical implications. Cancer Res. 2013;73:2031–43.
Vermeulen PB, Colpaert C, Salgado R, Royers R, Hellemans H, Van Den Heuvel E, et al. Liver metastases from colorectal adenocarcinomas grow in three patterns with different angiogenesis and desmoplasia. J Pathol. 2001;195:336–42.
van Dam PJ, van der Stok EP, Teuwen LA, Van den Eynden GG, Illemann M, Frentzas S, et al. International consensus guidelines for scoring the histopathological growth patterns of liver metastasis. Br J Cancer. 2017;117:1427–41.
Fernandez Moro C, Bozoky B, Gerling M. Growth patterns of colorectal cancer liver metastases and their impact on prognosis: a systematic review. BMJ Open Gastroenterol. 2018;5:e000217.
Galjart B, Nierop PMH, van der Stok EP, van den Braak R, Hoppener DJ, Daelemans S, et al. Angiogenic desmoplastic histopathological growth pattern as a prognostic marker of good outcome in patients with colorectal liver metastases. Angiogenesis. 2019;22:355–68.
Höppener DJ, Galjart B, Nierop PMH, Buisman FE, van der Stok EP, Coebergh van den Braak RRJ, et al. Histopathological growth patterns and survival after resection of colorectal liver metastasis: an external validation study. JNCI Cancer Spectrum. 2021. https://doi.org/10.1093/jncics/pkab026.
Katz SC, Bamboat ZM, Maker AV, Shia J, Pillarisetty VG, Yopp AC, et al. Regulatory T cell infiltration predicts outcome following resection of colorectal cancer liver metastases. Ann Surg Oncol. 2013;20:946–55.
Katz SC, Pillarisetty V, Bamboat ZM, Shia J, Hedvat C, Gonen M, et al. T cell infiltrate predicts long-term survival following resection of colorectal cancer liver metastases. Ann Surg Oncol. 2009;16:2524–30.
Halama N, Michel S, Kloor M, Zoernig I, Benner A, Spille A, et al. Localization and density of immune cells in the invasive margin of human colorectal cancer liver metastases are prognostic for response to chemotherapy. Cancer Res. 2011;71:5670–7.
Meshcheryakova A, Tamandl D, Bajna E, Stift J, Mittlboeck M, Svoboda M, et al. B cells and ectopic follicular structures: novel players in anti-tumor programming with prognostic power for patients with metastatic colorectal cancer. PLoS ONE. 2014;9:e99008.
Mlecnik B, Van den Eynde M, Bindea G, Church SE, Vasaturo A, Fredriksen T, et al. Comprehensive intrametastatic immune quantification and major impact of immunoscore on survival. J Natl Cancer Inst. 2018. https://doi.org/10.1093/jnci/djx123.
V Van den Eynde M, Mlecnik B, Bindea G, Fredriksen T, Church SE, Lafontaine L, et al. The link between the multiverse of immune microenvironments in metastases and the survival of colorectal cancer patients. Cancer Cell. 2018;34:1012.e3–26.e3.
Baldin P, Van den Eynde M, Mlecnik B, Bindea G, Beniuga G, Carrasco J, et al. Prognostic assessment of resected colorectal liver metastases integrating pathological features, RAS mutation and Immunoscore. J Pathol Clin Res. 2021;7:27–41.
Frentzas S, Simoneau E, Bridgeman VL, Vermeulen PB, Foo S, Kostaras E, et al. Vessel co-option mediates resistance to anti-angiogenic therapy in liver metastases. Nat Med. 2016;22:1294–302.
Stremitzer S, Vermeulen P, Graver S, Kockx M, Dirix L, Yang D, et al. Immune phenotype and histopathological growth pattern in patients with colorectal liver metastases. Br J Cancer. 2020;122:1518–24.
Allard D, Chrobak P, Allard B, Messaoudi N, Stagg J. Targeting the CD73-adenosine axis in immuno-oncology. Immunol Lett. 2019;205:31–9.
Hoppener DJ, Nierop PMH, Hof J, Sideras K, Zhou G, Visser L, et al. Enrichment of the tumour immune microenvironment in patients with desmoplastic colorectal liver metastasis. Br J Cancer. 2020;123:196–206.
Anderson P, Aptsiauri N, Ruiz-Cabello F, Garrido F. HLA class I loss in colorectal cancer: implications for immune escape and immunotherapy. Cell Mol Immunol. 2021;18:556–65.
Turcotte S, Katz SC, Shia J, Jarnagin WR, Kingham TP, Allen PJ, et al. Tumor MHC class I expression improves the prognostic value of T-cell density in resected colorectal liver metastases. Cancer Immunol Res. 2014;2:530–7.
DePeaux, K & Delgoffe, GM Metabolic barriers to cancer immunotherapy. Nat Rev Immunol. 2021. https://doi.org/10.1038/s41577-021-00541-y.
Messaoudi N, Cousineau I, Arslanian E, Henault D, Stephen D, Vandenbroucke-Menu F, et al. Prognostic value of CD73 expression in resected colorectal cancer liver metastasis. Oncoimmunology. 2020;9:1746138.
Fong Y, Fortner J, Sun RL, Brennan MF, Blumgart LH. Clinical score for predicting recurrence after hepatic resection for metastatic colorectal cancer: analysis of 1001 consecutive cases. Ann Surg. 1999;230:309–18.
Halama N, Spille A, Lerchl T, Brand K, Herpel E, Welte S, et al. Hepatic metastases of colorectal cancer are rather homogeneous but differ from primary lesions in terms of immune cell infiltration. Oncoimmunology. 2013;2:e24116.
Galon J, Costes A, Sanchez-Cabo F, Kirilovsky A, Mlecnik B, Lagorce-Pages C, et al. Type, density, and location of immune cells within human colorectal tumors predict clinical outcome. Science. 2006;313:1960–4.
Mlecnik B, Bindea G, Kirilovsky A, Angell HK, Obenauf AC, Tosolini M, et al. The tumor microenvironment and Immunoscore are critical determinants of dissemination to distant metastasis. Sci Transl Med. 2016;8:327ra26.
Kirilovsky A, Marliot F, El Sissy C, Haicheur N, Galon J, Pages F. Rational bases for the use of the Immunoscore in routine clinical settings as a prognostic and predictive biomarker in cancer patients. Int Immunol. 2016;28:373–82.
Feise RJ. Do multiple outcome measures require p-value adjustment? BMC Med Res Methodol. 2002;2:8.
Rothman KJ. No adjustments are needed for multiple comparisons. Epidemiology. 1990;1:43–6.
Streiner DL, Norman GR. Correction for multiple testing: is there a resolution? Chest. 2011;140:16–8.
Rubbia-Brandt L, Giostra E, Brezault C, Roth AD, Andres A, Audard V, et al. Importance of histological tumor response assessment in predicting the outcome in patients with colorectal liver metastases treated with neo-adjuvant chemotherapy followed by liver surgery. Ann Oncol. 2007;18:299–304.
Tanis E, Julie C, Emile JF, Mauer M, Nordlinger B, Aust D, et al. Prognostic impact of immune response in resectable colorectal liver metastases treated by surgery alone or surgery with perioperative FOLFOX in the randomised EORTC study 40983. Eur J Cancer. 2015;51:2708–17.
Palmieri V, Lazaris A, Mayer TZ, Petrillo SK, Alamri H, Rada M, et al. Neutrophils expressing lysyl oxidase-like 4 protein are present in colorectal cancer liver metastases resistant to anti-angiogenic therapy. J Pathol. 2020;251:213–23.
Acknowledgements
We thank L. Rousseau, S. Langevin and J. Bilodeau from the CHUM Hepatopancreatobiliary and Colorectal Cancer Prospective Database & Biobank for patient recruitment, biospecimen handling and maintenance of clinicopathological data; L. Meunier and V. Barès from the CRCHUM histology platform for building the tissue microarray and high-resolution scanning; and A. Cleret-Bohot from the CRCHUM microscopy platform for assistance with automated cell and marker quantification.
Funding
ST is supported by the Université de Montréal Roger des Groseillers Research Chair in Hepatopancreatobiliary Surgical Oncology, the Fond de recherche Québec-Santé, and the Institut du cancer de Montréal. NM is supported by the International Hepato-Pancreato-Biliary Association (IHPBA) Kenneth Warren Research Fellowship and Ethicon Inc. (Johnson & Johnson). JS is supported by a research grant from Surface Oncology, which had no role in study design, data collection and analysis, decision to publish or preparation of the manuscript.
Author information
Authors and Affiliations
Contributions
Writing of manuscript draft: NM, DH, PV, ST. Statistical analysis: NM, DH, PV, DY, ST. Data generation: NM, DH, IC, PV, DS, GS, JS, ST. All authors have contributed to data interpretation and critical revision of the manuscript.
Corresponding authors
Ethics declarations
Competing interests
JS is a permanent member of the scientific advisory board of Surface Oncology and holds stocks of Surface Oncology. ST is receiving non-clinical research funding from Bristol-Myers Squibb, clinical research funding from GlaxoSmithKline, Iovance Biotherapeutics and Turnstone Biologics. All other authors report no conflicts of interest concerning this specific publication.
Ethics approval and consent to participate
This study was approved by the comité d'éthique de la recherche of the Centre hospitalier de l’Université de Montréal, Montreal, QC, Canada. Informed consent of individual patients was obtained. This study was performed in accordance with the Declaration of Helsinki.
Additional information
Publisher’s note Springer Nature remains neutral with regard to jurisdictional claims in published maps and institutional affiliations.
Supplementary information
Rights and permissions
About this article
Cite this article
Messaoudi, N., Henault, D., Stephen, D. et al. Prognostic implications of adaptive immune features in MMR-proficient colorectal liver metastases classified by histopathological growth patterns. Br J Cancer 126, 1329–1338 (2022). https://doi.org/10.1038/s41416-021-01667-5
Received:
Revised:
Accepted:
Published:
Version of record:
Issue date:
DOI: https://doi.org/10.1038/s41416-021-01667-5
This article is cited by
-
Predicting histopathological growth patterns and prognosis of colorectal liver metastases using MRI
European Radiology (2025)
-
The prognostic significance of histopathological growth patterns in liver metastases undergoing surgery: a systematic review and meta-analysis
Clinical & Experimental Metastasis (2025)
-
Mechanisms of metastatic colorectal cancer
Nature Reviews Gastroenterology & Hepatology (2024)
-
Prediction of transformation in the histopathological growth pattern of colorectal liver metastases after chemotherapy using CT-based radiomics
Clinical & Experimental Metastasis (2024)
-
First-in-human study of oleclumab, a potent, selective anti-CD73 monoclonal antibody, alone or in combination with durvalumab in patients with advanced solid tumors
Cancer Immunology, Immunotherapy (2023)


