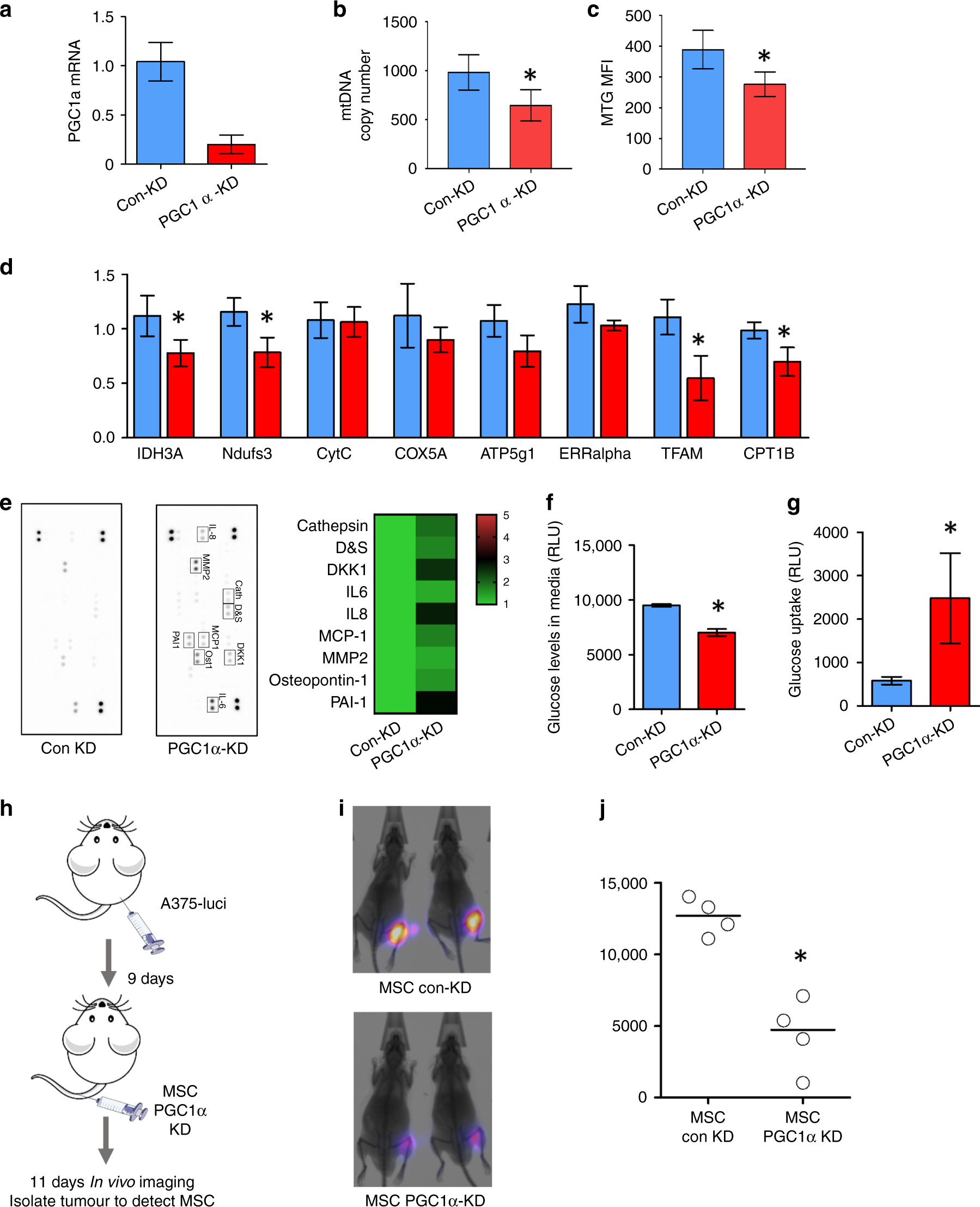
Fig. 3: MSC-derived PGC1a is required for rapid melanoma tumour growth.

a PGC-1α was knocked down (KD) in MSCs with shRNA lentivirus and confirmed with qPCR. b PGC-1α KD MSCs and control-KD MSCs were cultured with CM from SKMEL28. The DNA from MSCs were isolated and were analysed by Taqman qPCR for levels of mitochondrial DNA. c PGC-1α KD MSCs and control-KD MSCs were cultured with CM from SKMEL28. MSCs were stained with MitoTracker Green. d RNA was extracted from PGC-1α KD MSCs and control-KD MSCs and analysed by qPCR. e Cell-free supernatants from PGC-1α KD MSCs or control-KD MSCs (0.25 × 106) were obtained and cytokine antibody array of each of the cell culture conditioned media using the Human Cytokine Proteome Profiler Array. Data represented as a heat map of detected changes in expressed cytokines. f, g PGC-1α KD MSCs or control-KD MSCs (0.25 × 106) were analysed for glucose consumption (media) and glucose uptake (cells). Data expressed as detected relative light units (RLU). n = 4, *p < 0.05. h Schematic diagram of experimental design. A375 melanoma cells were transduced with a luciferase tag and injected subcutaneously into 10 NSG mice for 9 days. At day 9, PGC-1α KD MSCs and control-KD MSCs were injected intravenously into five mice each, respectively. i At day 20, mice were imaged for tumour growth. j Densitometry of the bioluminescent levels were assessed in control-KD and PGC-1α KD mice.