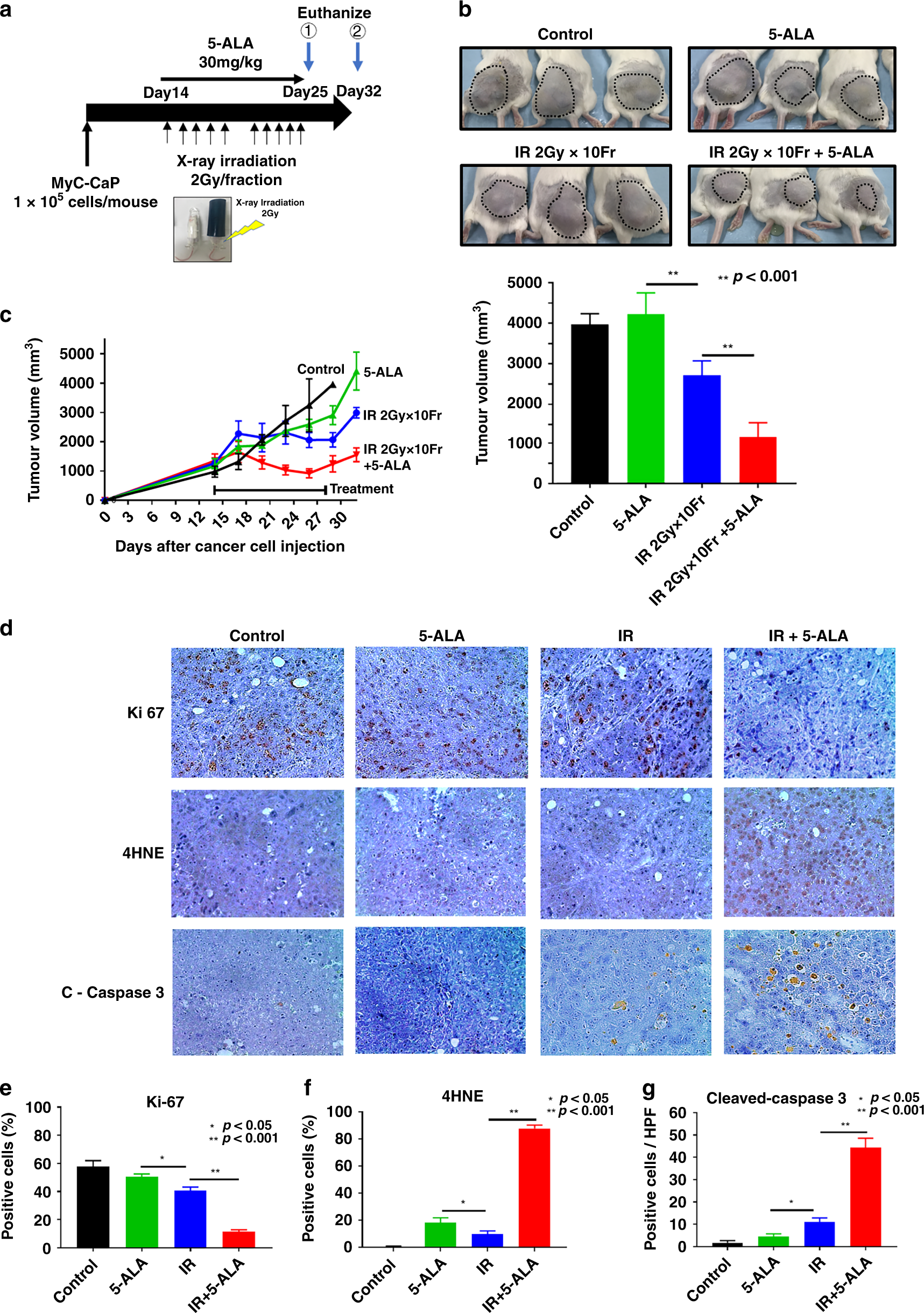
Fig. 4: In vivo anti-cancer effects of the combined therapy with 5-ALA and radiation.

a The animal study protocol. MyC-CaP cells (1 × 105) are inoculated in the pelvic subcutaneous tissue. Radiation dose (2 Gy/fraction, 2 times/day for 5 consecutive days), Further, 5-ALA (30 mg/kg) is administered orally 3 h before ionising radiation (IR). b Photographs of mice at euthanasia (②) and at 7 days after IR treatment. c Alteration of tumour volume (mean ± SEM, n = 3). Right panel—Tumour volume at euthanasia. d–g Immunohistochemistry for Ki-67, 4HNE and cleaved-caspase-3 in tumours at the time of euthanasia (①) and at 4 h. Positive cells in five randomised fields (mean ± SEM, n = 3 mice each) have been shown.