Fig. 3: CHK2 promotes PARylation and facilitates DNA repair.
From: CHK2 activation contributes to the development of oxaliplatin resistance in colorectal cancer

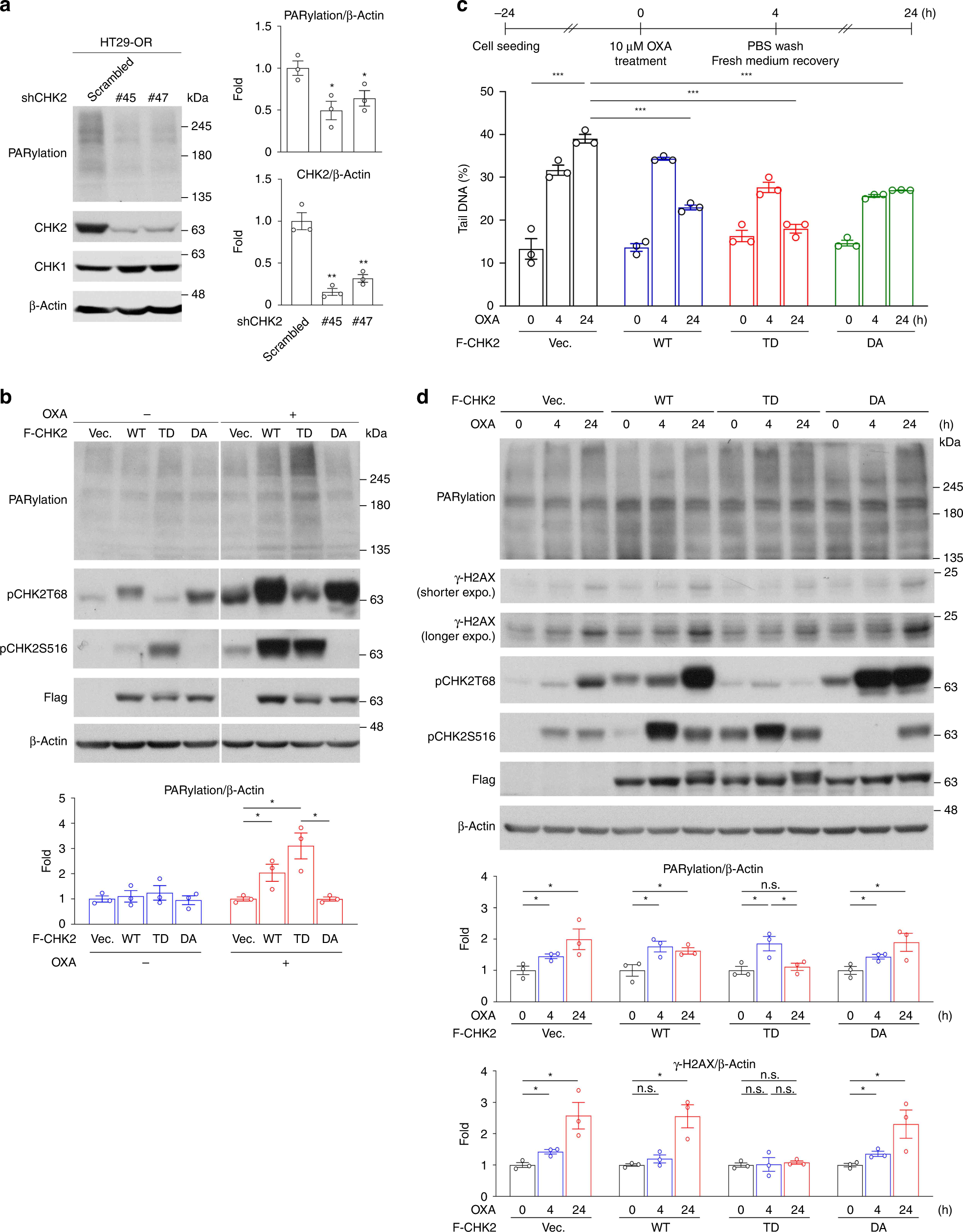
a Representative western blots of HT29-OR cells that were stably expressing either a scrambled shRNA or shRNAs specific for CHK2 (#45 and #47) (left) and quantification analysis (right). Data are mean ± SEM. The P values were determined by unpaired two-tailed Student’s t test, *P < 0.05, **P < 0.01. n = 3. β-Actin served as a loading control. b Representative western blots of oxaliplatin treatment experiments on HT29-P cells stably carrying the empty vector or expressing F-CHK2 constructs as indicated (top) and quantification analysis (bottom). Data are mean ± SEM. The P values were determined by unpaired two-tailed Student’s t test, *P < 0.05. n = 3. β-Actin served as a loading control. c Comet assay for oxaliplatin treatment experiments on HT29-P cells stably carrying the empty vector or expressing F-CHK2 constructs as indicated. Top: a flowchart for oxaliplatin treatment schedule. Bottom: percentage of tail DNA. Data are mean ± SEM. The P values were determined by unpaired two-tailed Student’s t test, ***P < 0.001. n = 3. d Representative western blots of oxaliplatin treatment experiments from (c, top) and quantification analysis (bottom). Data are mean ± SEM. The P values were determined by unpaired two-tailed Student’s t test, *P < 0.05, n.s. not significant. n = 3. β-Actin served as a loading control.