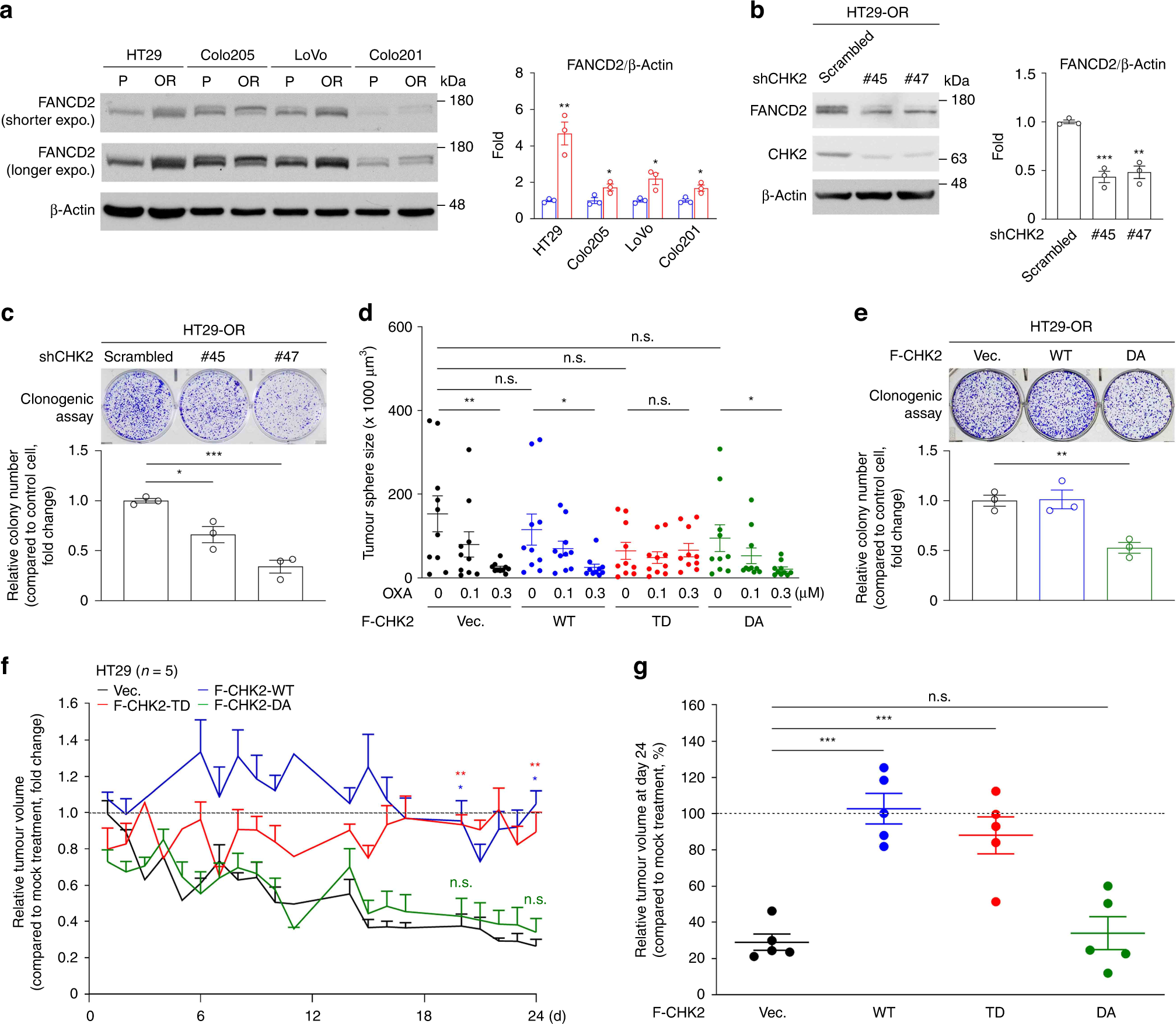
Fig. 5: CHK2 activity is critical for overcoming oxaliplatin.
From: CHK2 activation contributes to the development of oxaliplatin resistance in colorectal cancer

a Representative western blots of a panel of CRC cell lines (left) and quantification analysis (right). Data are mean ± SEM. The P values were determined by unpaired two-tailed Student’s t test, *P < 0.05, **P < 0.01. β-Actin served as a loading control. n = 3. b Representative western blots of HT29-OR cells that were stably expressing either a scrambled shRNA or shRNAs specific for CHK2 (#45 and #47) (left) and quantification analysis (right). Data are mean ± SEM. The P values were determined by unpaired two-tailed Student’s t test, **P < 0.01, ***P < 0.001. β-Actin served as a loading control. n = 3. c Representative images (top) and relative colony numbers (bottom) of clonogenic growth assays in CHK2-knockdown cells described in (b). Three thousand cells were seeded in six-well plates for 14 d. Data are mean ± SEM. The P values were determined by unpaired two-tailed Student’s t test, *P < 0.05, ***P < 0.001. n = 3. d The size of tumour spheres in anchorage-independent growth assay. HT29-P cells stably carrying the empty vector or expressing F-CHK2 constructs were grown as tumour spheres in the presence of varying concentrations of oxaliplatin for 3 wk. Data are mean ± SEM. The P values were determined by unpaired two-tailed Student’s t test, *P < 0.05, **P < 0.01. n.s. not significant. n = 3. e Representative images (top) and relative colony numbers (bottom) of clonogenic growth assays in HT29-OR cells stably carrying the empty vector or expressing F-CHK2 constructs. Three thousand cells were seeded in six-well plates for 14 d. Data are mean ± SEM. The P values were determined by unpaired two-tailed Student’s t test, **P < 0.01. n = 3. f The curves of relative tumour volume in the mice bearing xenograft tumours derived from HT29 cells stably carrying the empty vector or expressing F-CHK2 constructs. Relative tumour volume was calculated by oxaliplatin-treated tumour volume/mock-treated tumour volume. Data are mean ± SEM. The P values were determined by unpaired two-tailed Student’s t test, *P < 0.05, **P < 0.01. n.s. not significant. Mock treatment, n = 5; oxaliplatin treatment, n = 5. g Relative tumour volume at d 24 as described in (f), was calculated by oxaliplatin-treated volume/mock-treated volume × 100%. Data are mean ± SEM. The P values were determined by unpaired two-tailed Student’s t test, ***P < 0.001. n.s. not significant.