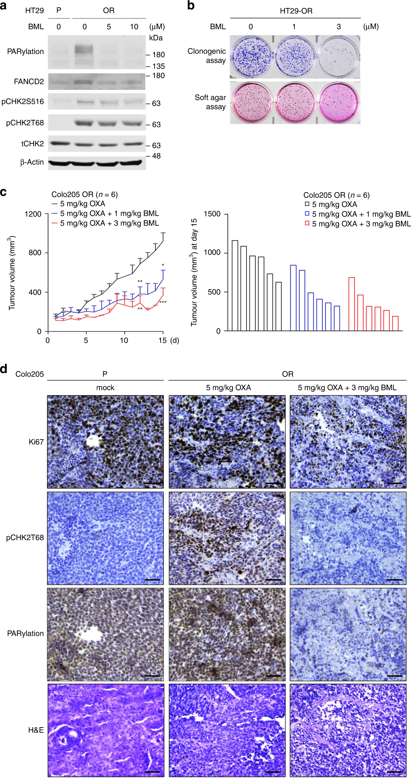
Fig. 6: BML-277 suppresses the growth of OR CRC in vitro and in vivo.
From: CHK2 activation contributes to the development of oxaliplatin resistance in colorectal cancer

a Representative western blots of BML-277 treatment experiments on HT29-OR cells. β-Actin served as a loading control. n = 3. b Representative images of clonogenic growth (top) and soft agar colony formation (bottom) of BML-277 treatment experiments on HT29-OR cells. n = 3. c Quantification of tumour growth curves of tumour size (left) and the waterfall plats of tumour size at d 15 (right) in the mice bearing xenograft tumours originating from Colo205-P and Colo205-OR cells treated with 5 mg/kg oxaliplatin once per week (n = 6), 5 mg/kg oxaliplatin once per week combined with 1 mg/kg BML-277 three times weekly (n = 6), or 5 mg/kg oxaliplatin once per week combined with 3 mg/kg BML-277 three times weekly (n = 6) by intraperitoneal injection. Data are mean ± SEM. The P values were determined by unpaired two-tailed Student’s t test, *P < 0.05, **P < 0.01, ***P < 0.001. d Representative images of H&E staining and IHC analysis of pCHK2T68, PARylation and Ki67 levels in xenograft tumour samples displayed in (c). Scale bar: 50 μm. n = 6.