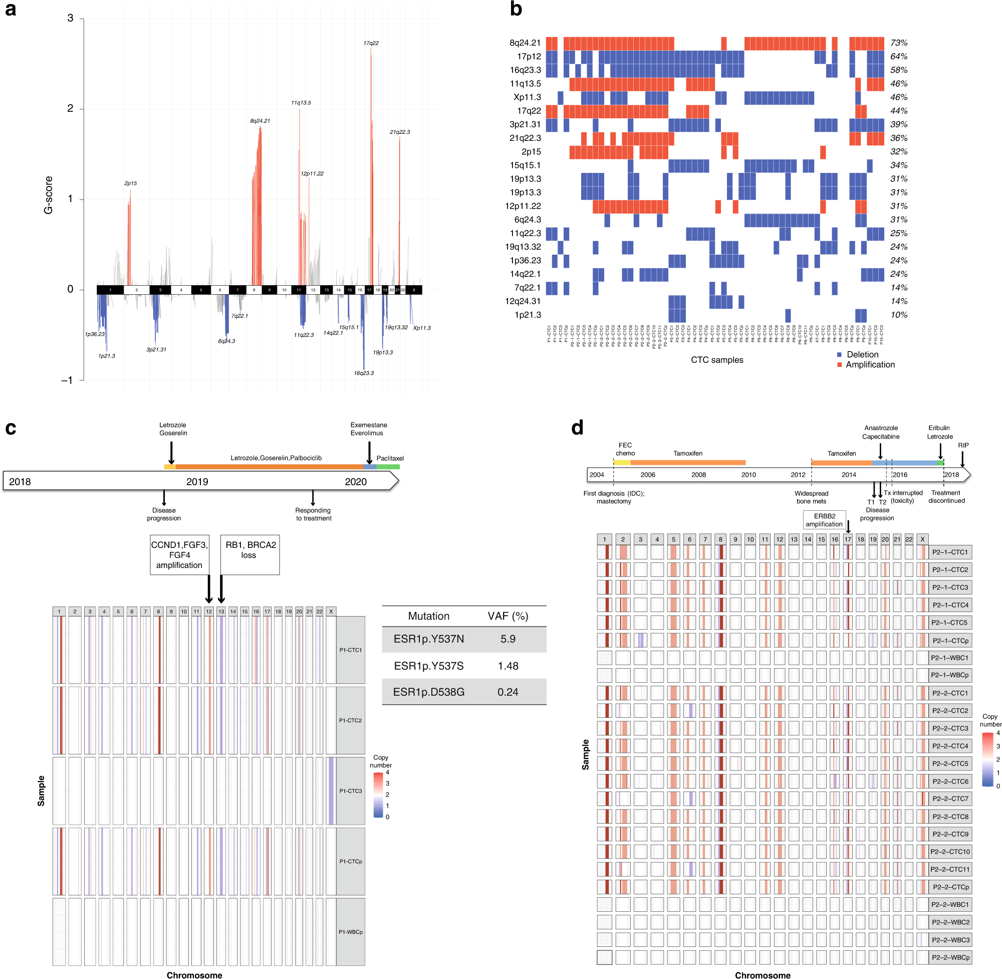
Fig. 2: LP-WGS identifies significant copy-number regions in CTCs.

a GISTIC plot of genomic regions with significant CN gain (red) or loss (blue) (FDR q-value <0.01) from XX CTCs from ten patients. The 21 autosomes and Chromosome X are shown on the X axis, and a G-score on the Y axis where each aberration is assigned a value that considers the amplitude as well as the frequency of its occurrence across the CTC cohort. False Discovery Rate q-values are then calculated for the aberrant regions, and regions with q-values below 0.01 were considered significant. Regions in grey fall below the significance threshold. b Oncoplot of the 21 significant regions identified from the GISITC analysis, detailing which aberrations are present in CTCs from the ten patients. Red is associated with an increase in copy number (gain/amplification) and blue a loss/deletion. c Treatment timeline for Patient 1, highlighting treatment received and the time of blood sample. A CN spectrum plot for all CTCs and the WBCp for this patient reveal possible actionable copy-number aberrations consistent in CTC1, 2 and the CTCp on chromosome 12 (amplification of CCND1, FGF3, FGF4) and chromosome 13 (loss of RB1 and BRCA2). Oncomine analysis of plasma cfDNA identified ESR1 mutations. d Treatment timeline for Patient 2, highlighting treatment received the time when the two blood samples were obtained. A CN spectrum plot for all CTCs show homogenous genomic profiles from time points 1 and 2 with amplifications on chromosomes 1, 8, 12 and 17 consistent throughout all CTC samples identified. The single WBC and WBC pools show a flat genomic profile with no aberrations detected. CN profiles of CTCs from this patient reveal a region of amplification that contains the ERBB2 gene not indicated from the primary tumour suggesting this has evolved through the course of the disease and could have provided a potential targeted treatment option.