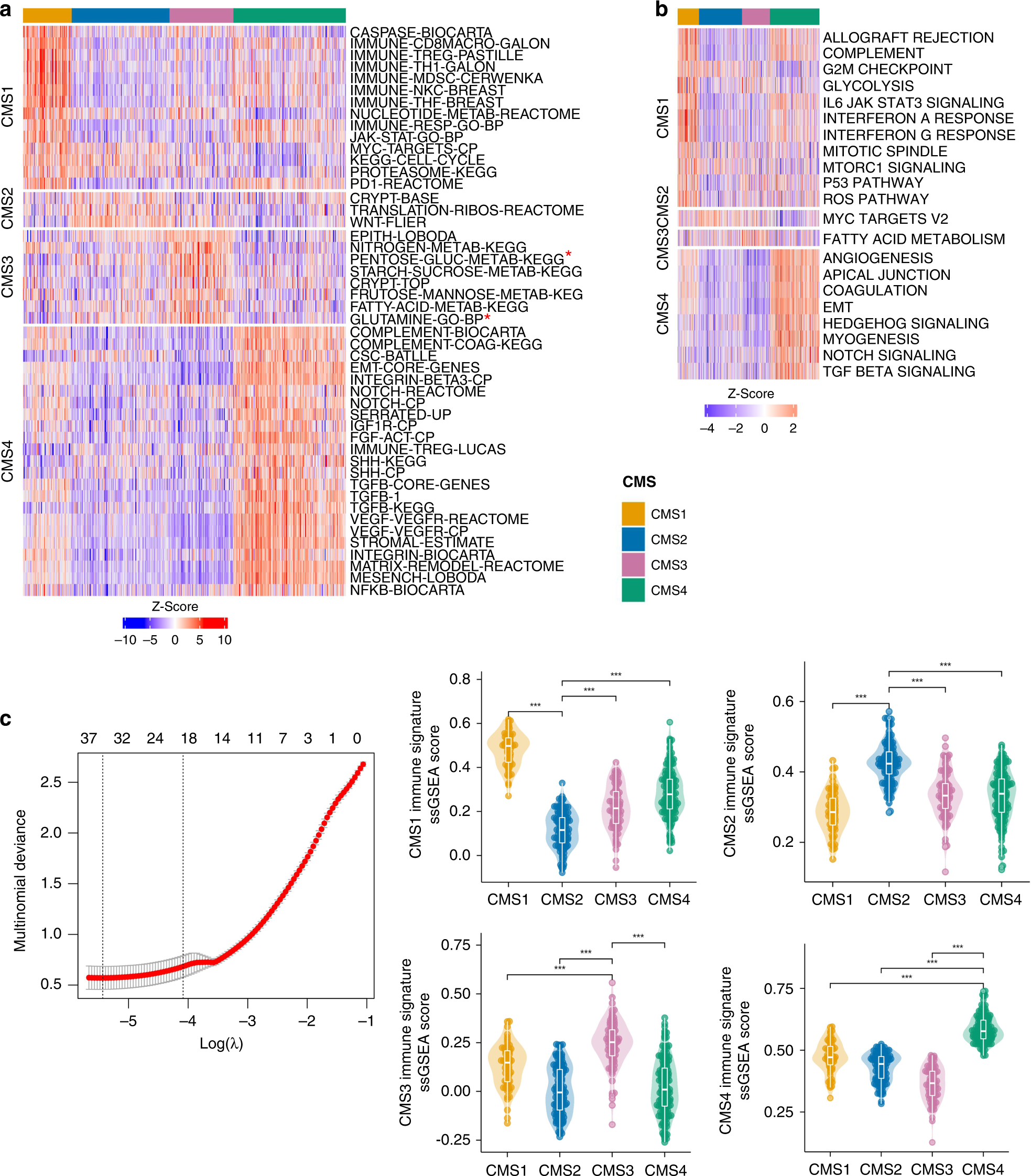
Fig. 2: Identification of pathways and biology that are best characteristic of each human CMS subtype for Option C.
From: MmCMS: mouse models’ consensus molecular subtypes of colorectal cancer

a ssGSEA scores heatmap of 48 CMS-related signatures (CMS1 = 14, CMS2 = 3, CMS3 = 8, CMS4 = 23), from original the CMS article [1], that are significantly different (pairwise t-test; see Supplementary Fig. 2b) across CMS subtypes in human dataset. Scores are converted to Z scores. *PENTOSE_GLUC_METAB_KEGG and GLUTAMINE_GO_BP are defined with different names in the CMS curated gene sets signatures (n = 79) from Synapse (ID: syn2321865) but the genes are the same. b ssGSEA scores heatmap of 21 selected hallmark pathways that are significantly different (pairwise t-test; see Supplementary Fig. 2b) across CMS subtypes in the human dataset. Scores are converted to Z scores. c Selection of the λ parameter in the LASSO model by 10-fold cross-validation based on minimum criteria. Red dots show the average deviance values for each model with a given λ. The vertical black lines define the optimal values of λ, where the model provides the best fit to the data. A λ value of 0.01682636 (lambda.1se), was chosen. Violin plot and pairwise t-test used to display enrichment of selected immune gene set across CMS subtypes (CMS1 n = 14, CMS2 = 8, CMS3 = 9, CMS4 = 13). ***p ≤ 0.001.