Fig. 1: AICAR inhibits proliferation and induces apoptosis on EGFR-mutant lung cancer cell lines.
From: An intrinsic purine metabolite AICAR blocks lung tumour growth by targeting oncoprotein mucin 1

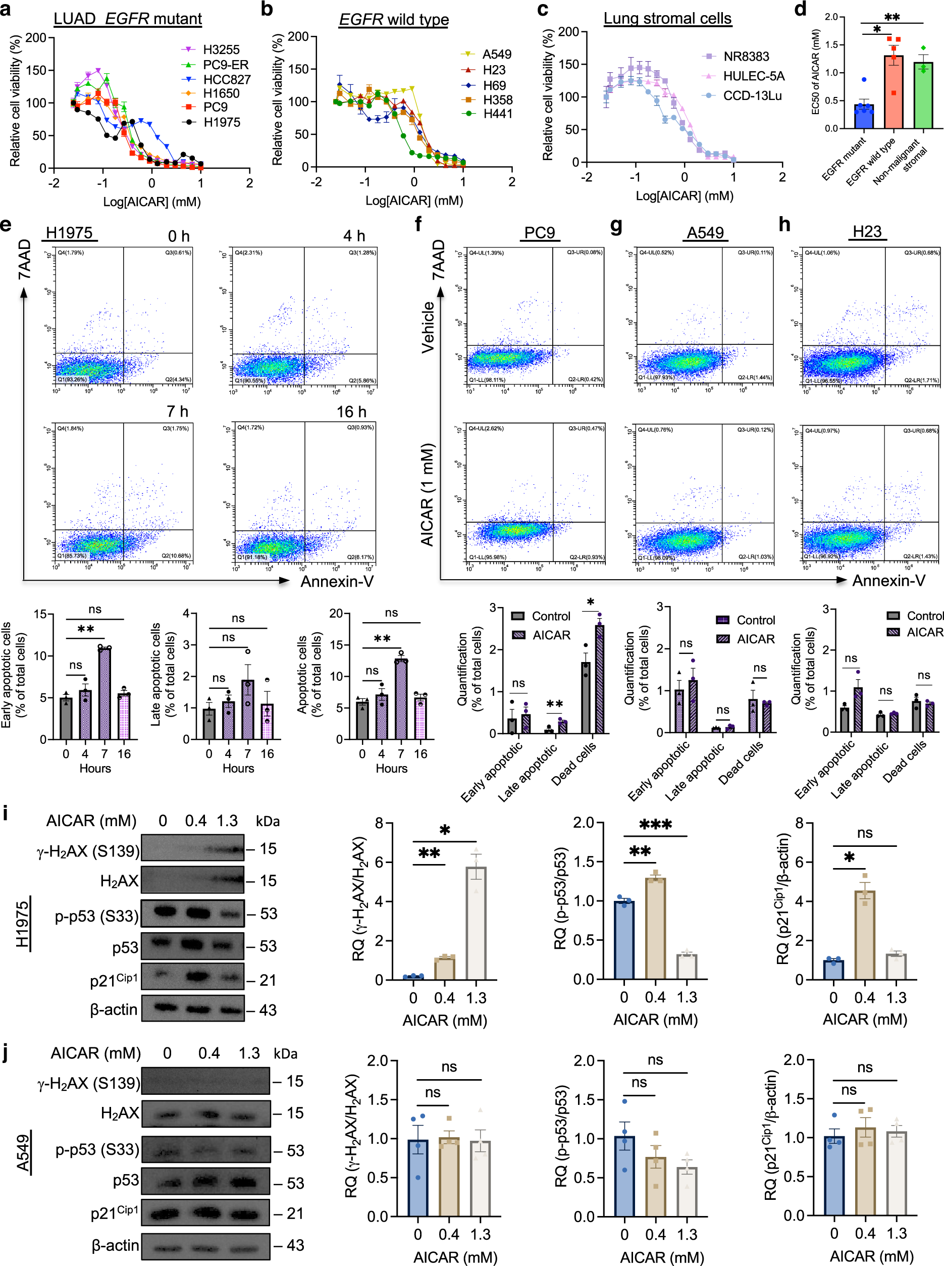
a Cell viability assay of AICAR in EGFR-mutant lung adenocarcinoma cancer cell lines. 3000 cells (H3255, PC9-ER, HCC827, H1650, PC9, and H1975) were plated in a 96-well plate and treated with increasing doses of AICAR (0–10 mM). The cell viability was measured three days after treatment. Values were normalised to a vehicle-treated control group. N = 3 replicates. b Cell viability assay of AICAR in EGFR wild-type lung adenocarcinoma and small cell lung cancer cell lines. 3000 cells (A549, H23, H69, H358, and H441) were plated in a 96-well plate and treated with increasing doses of AICAR (0–10 mM). The cell viability was measured three days after treatment. Values were normalised to a vehicle-treated control group. N = 3 replicates. c Cell viability assay of AICAR in multiple types of primary lung stromal cells. 3000 cells (macrophages NR8383, endothelial cells HULEC-5A, and fibroblasts CCD-13Lu) were plated in a 96-well plate and treated with increasing doses of AICAR (0–10 mM). The cell viability was measured three days after treatment. Values were normalised to a vehicle-treated control group. N = 3 replicates. d Quantification of EC50 in EGFR mutant, wild-type, and non-malignant stromal lung cells. N = 3 replicates. e Flow cytometry analysis for time-dependent apoptosis in EGFR-mutant H1975 cells treated with AICAR. H1975 cells were plated in a 24-well plate and treated with AICAR (1 mM) for 0, 4, 7, and 16 h. After treatment, the apoptotic cells were quantified by flow cytometry analysis of cells stained with Annexin-V-APC and 7AAD. N = 4 replicates. f–h Flow cytometry analysis for apoptosis in multiple cell lines treated with AICAR. EGFR-mutant PC9 (f) and EGFR wild-type A549 (g) and H23 (h) cells were plated in a 24-well plate and treated with AICAR (1 mM) and vehicle control for 7 h. After treatment, the apoptotic cells were quantified by flow cytometry analysis of cells stained with Annexin-V-APC and 7AAD. N = 4 replicates. i, j Western blotting and relative quantification for expression levels of γ-H2AX (S139), H2AX, p-p53 (S33), p53, and p21Cip1 in H1975 and A549 cells treated with AICAR. The H1975 (i) and A549 (j) cells were treated with increasing doses of AICAR (0, 0.4, and 1.3 mM) for 22 h, followed by a western blot assay. β-actin, H2AX, and p53 were used as loading controls. N = 3 replicates. Data are mean ± s.e.m. and were analysed with one-way ANOVA (d) and Brown-Forsythe and Welch one-way ANOVA (e–j). *p < 0.05; **p < 0.01; ***p < 0.001; ns, not significant.