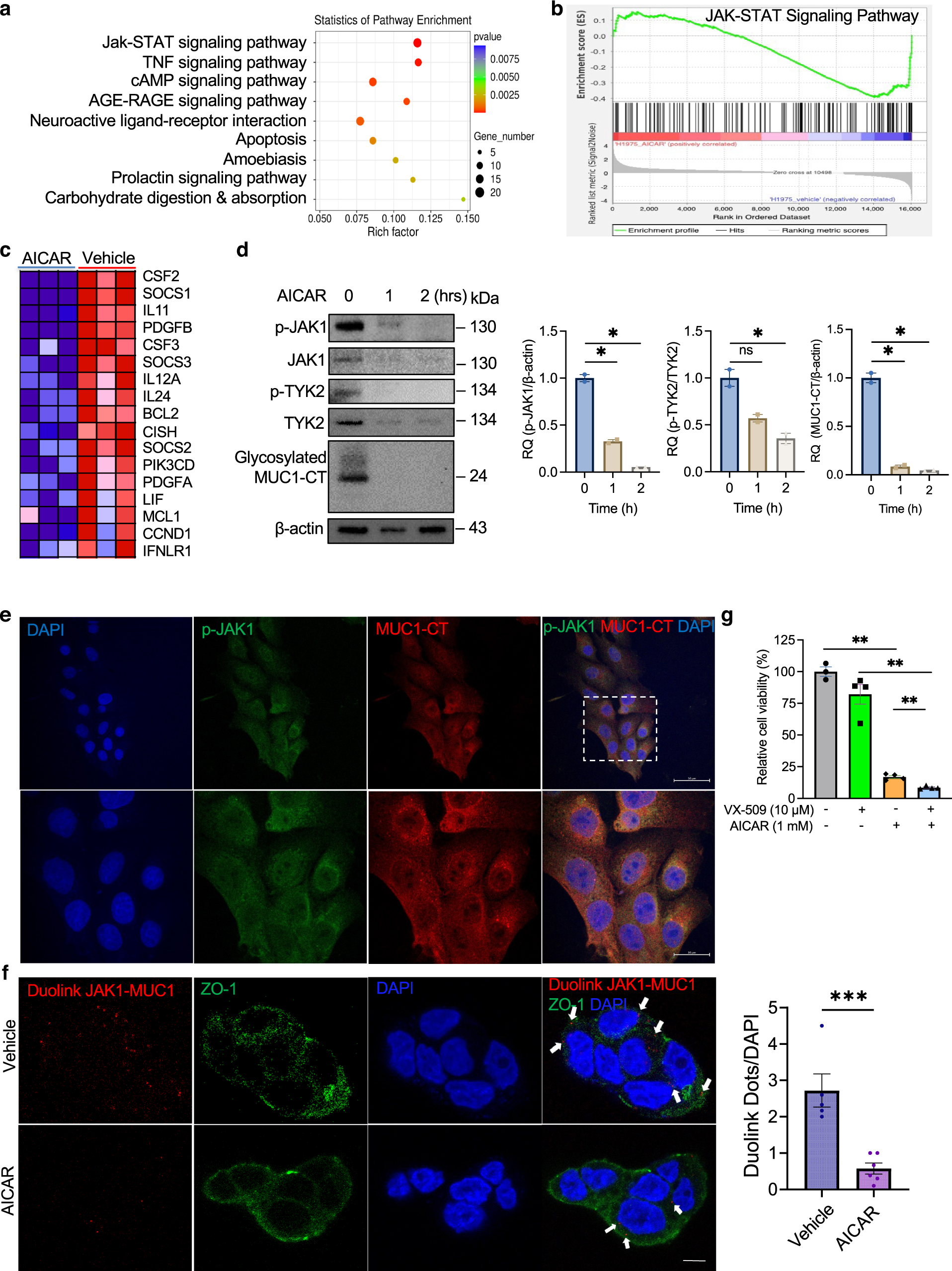
Fig. 3: AICAR blocks protein–protein interactions between MUC1 and JAK1.
From: An intrinsic purine metabolite AICAR blocks lung tumour growth by targeting oncoprotein mucin 1

a Top KEGG signalling pathways differentially expressed in H1975 cells treated with AICAR. The cells were treated with 1 mM AICAR for 4 h, followed by whole transcriptomic analysis. N = 3 replicates. b Enrichment plot by gene set enrichment analysis for the JAK-STAT signalling pathway in H1975 cells treated with AICAR. Profile of the running enrichment score (ES) (top) and positions of gene set members on the rank-ordered list (bottom) were shown. N = 3 replicates. c A heat map showing top enriched genes of the JAK-STAT signalling pathway in H1975 cells treated with AICAR compared with vehicle-treated cells. d Longitudinal analysis of p-JAK1, p-TYK2, and MUC1-CT expression. H1975 cells were treated with 1 mM AICAR for 0, 1, and 2 h followed by a western blot assay. β-actin was used as a loading control. N = 3 replicates. e Confocal images for co-localisation of MUC1-CT and p-JAK1 in lung cancer cells. H1975 cells were co-incubated with Armenian hamster anti-MUC1-CT and rabbit anti-p-JAK1 primary antibodies for 2 h. Then the cells were incubated with secondary antibodies conjugated with Alexa Fluor 488 or 555. The nucleus was counterstained with DAPI. The images (top: lower magnification; bottom: higher magnification) were taken using a Zeiss confocal fluorescent microscope. Scale Bar, 50 µm (top) and 20 µm (bottom). f Duolink ligation assay and confocal imaging for physical MUC1-JAK1 interactions. H441 cells were treated with vehicle or 1 mM AICAR for 1 h. After treatment, the cells were incubated with mouse anti-ZO-1 primary antibody overnight, followed by anti-mouse IgG conjugated with Alexa Fluor 488. Then the cells were co-incubated with anti-MUC1 and anti-JAK1 primary antibodies, followed by incubation with proximity ligation assay probes conjugated with Cy3, ligation, and amplification steps. The nucleus was counterstained with DAPI. The images were taken using a Zeiss confocal fluorescent microscope, and the Duolink dots were quantified using Image J. Scale Bar, 20 µm. g Cell viability assay of H1975 cells treated with AICAR and VX-509. Cells were plated in a 96-well plate and treated with AICAR (1 mM) with or without VX-509 (10 μM). The cell viability was measured three days after treatment. Values were normalised to a vehicle-treated control group. N = 3–4 replicates. Data are mean ± s.e.m. and were analysed with Welch’s t-test (a, b, f); Brown-Forsythe and Welch one-way ANOVA (d, g). *p < 0.05; **p < 0.01; ***p < 0.001; ns, not significant.