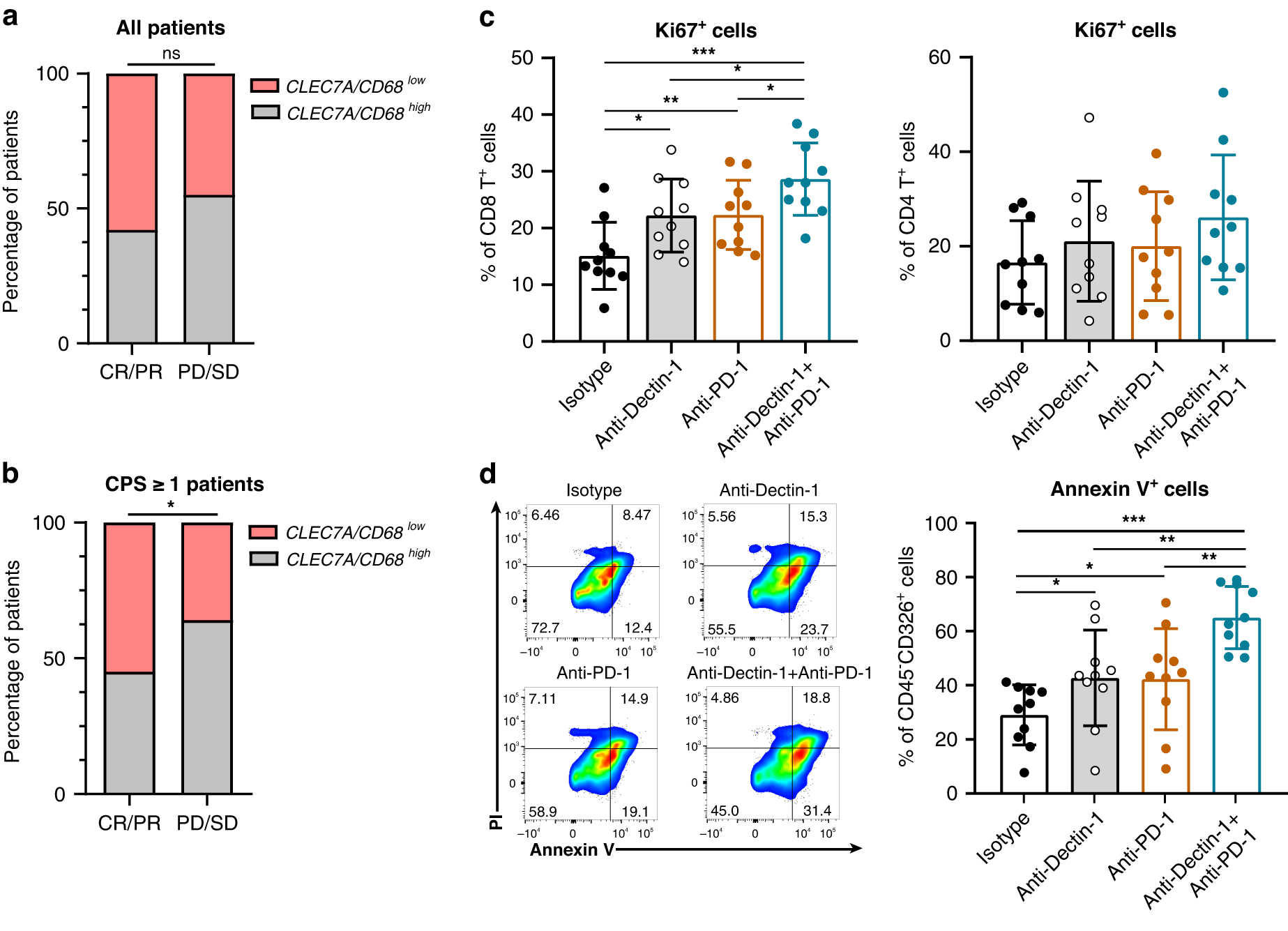
Fig. 6: Dectin-1 blockade enhances anti-PD-1 efficacy.

a, b Relationship between response to pembrolizumab and CLEC7A/CD68 mRNA expression in all patients (n = 45) (a) and CPS ≥ 1 patients (n = 22) (b). Chi-square test. c The frequency of CD8+Ki67+ T cells (left) and CD4+Ki67+ T cells (right) after isotype, anti-Dectin-1, anti-PD-1, and anti-Dectin-1 + anti-PD-1 treatment in tumour tissues of GC (n = 10). d The frequency of apoptotic tumour cells after isotype, anti-Dectin-1, anti-PD-1, and anti-Dectin-1 + anti-PD-1 treatment in tumour tissues of GC (n = 10). Representative flow cytometric plots (left) and quantitative data (right) are shown. Mann–Whitney U test. *P < 0.05, **P < 0.01, ***P < 0.001, ns refers to not significant. CR complete response, PR partial response, PD progressive disease, SD stable disease.