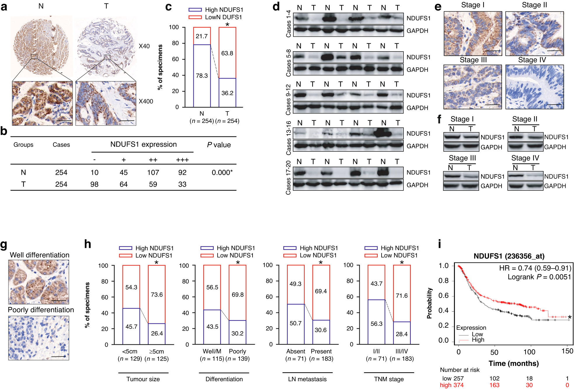
Fig. 1: NDUFS1 expression is reduced in GC clinical tumor tissues and its association with clinical malignant features and survival of GC.

a Representative NDUFS1 IHC images of GC tumor tissues and matched adjacent normal tissues. Scale bars: 100 μm. b NDUFS1 IHC scoring in 254 paired GC tumor tissues and matched adjacent normal tissues. *P < 0.05, Mann–Whitney U test. c Percentage of high (“++” and “+++”) and low (“−” and “+”) NDUFS1 expression between GC tumor tissues and matched adjacent normal tissues. *P < 0.05, Pearson’s χ2 test. d Representative NDUFS1 WB images of GC tumor tissues and matched adjacent normal tissues. e Representative NDUFS1 IHC images of TNM Stage I–IV GC tumor tissues. Scale bars: 100 μm. f Representative NDUFS1 WB images of I–IV GC tumor tissues and matched adjacent normal tissues. N matched adjacent normal tissues, T tumor tissues. g Representative NDUFS1 IHC images of well/poorly differentiated GC tumor tissues. Scale bars: 100 μm. h Association of NDUFS1 expression level with tumor size, differentiation, lymph node (LN) metastasis, and TNM stage of GC. *P < 0.05, Pearson’s χ2 test. i Association of NDUFS1 expression level with the survival of GC from the GEO database by Kaplan–Meier Plotter (https://kmplot.com/analysis/). The cut-off value for this analysis is 379. *P < 0.05, Log-rank test.