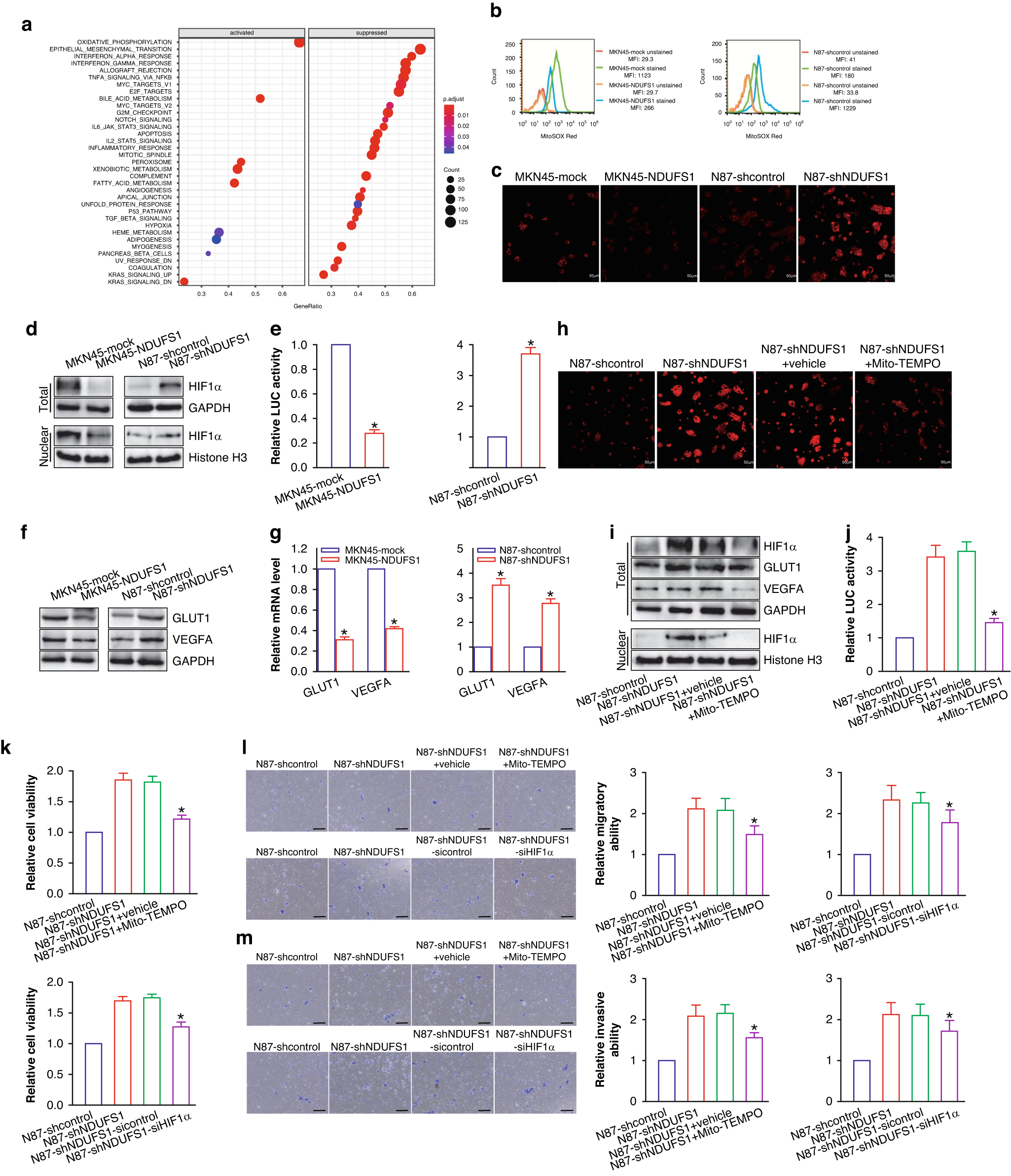
Fig. 4: NDUFS1 attenuates the progression of GC by inactivating the mROS-HIF1α signaling pathway.

a GSEA gene enrichment analysis of NDUFS1 in GC from TCGA database by R language. b Representative images of flow cytometric analysis of mROS in GC cells. MFI, mean fluorescent intensity. c The level of ROS detected by fluorescence microscopy. Scale bars = 50 μm. d WB analysis of HIF1α in GC cells. Representative WB images (left) and relative protein level (right) of total or nuclear HIF1α in MKN45-NDUFS1 (MKN45-mock served as a control; with 1 being the value for MKN45-mock) and N87-shNDUFS1 (N87-shcontrol served as a control; with 1 being the value for N87-shcontrol) GC cells were shown. total or nuclear HIF1α: *P < 0.05, Student’s t test, n = 6 per group. e LUC reporter gene analysis of HIF1α’s transcriptional activity. Relative LUC activity of MKN45-NDUFS1 (MKN45-mock served as a control; with 1 being the value for MKN45-mock) and N87-shNDUFS1 (N87-shcontrol served as a control; with 1 being the value for N87-shcontrol) GC cells was shown. *P < 0.05, Student’s t test, n = 6 per group. f WB analysis of GLUT1 and VEGFA in GC cells. Representative WB images (upper) and relative protein level (lower) of GLUT1 and VEGFA in MKN45-NDUFS1 (MKN45-mock served as a control; with 1 being the value for MKN45-mock) and N87-shNDUFS1 (N87-shcontrol served as a control; with 1 being the value for N87-shcontrol) GC cells were shown. GLUT1 or VEGFA: *P < 0.05, Student’s t test, n = 6 per group. g RT-qPCR analysis of GLUT1 and VEGFA in GC cells. Relative mRNA level of GLUT1 and VEGFA in MKN45-NDUFS1 (MKN45-mock served as a control; with 1 being the value for MKN45-mock) and N87-shNDUFS1 (N87-shcontrol served as a control; with 1 being the value for N87-shcontrol) GC cells was shown. GLUT1 or VEGFA: *P < 0.05, Student’s t test, n = 6 per group. h The level of ROS detected by fluorescence microscopy. Scale bars = 50 μm. i Representative images of WB analysis of HIF1α and its targets GLUT1 and VEGFA after inhibition of mROS. j LUC reporter gene analysis of HIF1α’s transcriptional activity after inhibition of mROS. Relative LUC activity was shown, with 1 being the value for N87-shcontrol. *P < 0.05, N87-shNDUFS1+Mito-TEMPO compared with N87-shNDUFS1+vehicle control, ANOVA with LSD post hoc multiple comparisons, n = 6 per group. k CCK-8 assay after inhibition of mROS or knockdown of HIF1α in N87-shNDUFS1 GC cells. Relative cell viability was shown, with 1 being the value for N87-shcontrol. l Transwell migration assay after inhibition of mROS or knockdown of HIF1α in N87-shNDUFS1 GC cells. Relative migratory ability was shown, with 1 being the value for N87-shcontrol. m Transwell invasion assay after inhibition of mROS or knockdown of HIF1α in N87-shNDUFS1 GC cells. Representative images of transwell invasion assay (left) and relative invasive ability (right) were shown, with 1 being the value for N87-shcontrol. Scale bars: 100 μm. k–m: *P < 0.05, N87-shNDUFS1+Mito-TEMPO compared with N87-shNDUFS1+vehicle control; or N87-shNDUFS1-siHIF1α compared with N87-shNDUFS1-sicontrol control, ANOVA with LSD post hoc multiple comparisons, n = 6 per group.