Abstract
Background
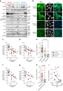
Aberrant WNT/β-catenin signaling drives carcinogenesis. Tankyrases poly(ADP-ribosyl)ate and destabilize AXINs, β-catenin repressors. Tankyrase inhibitors block WNT/β-catenin signaling and colorectal cancer (CRC) growth. We previously reported that ‘short’ APC mutations, lacking all seven β-catenin-binding 20-amino acid repeats (20-AARs), are potential predictive biomarkers for CRC cell sensitivity to tankyrase inhibitors. Meanwhile, ‘Long’ APC mutations, which possess more than one 20-AAR, do not predict inhibitor–resistant cells. Thus, additional biomarkers are needed to precisely predict the inhibitor sensitivity.
Methods
Using 47 CRC patient-derived cells (PDCs), we examined correlations between the sensitivity to tankyrase inhibitors (G007-LK and RK-582), driver mutations, and the expressions of signaling factors. NOD.CB17-Prkdcscid/J and BALB/c-nu/nu xenograft mice were treated with RK-582.
Results
Short APC mutant CRC cells exhibited high/intermediate sensitivities to tankyrase inhibitors in vitro and in vivo. Active β-catenin levels correlated with inhibitor sensitivity in both short and long APC mutant PDCs. PIK3CA mutations, but not KRAS/BRAF mutations, were more frequent in inhibitor–resistant PDCs. Some wild-type APC PDCs showed inhibitor sensitivity in a β-catenin-independent manner.
Conclusions
APC/PIK3CA mutations and β-catenin predict the sensitivity of APC-mutated CRC PDCs to tankyrase inhibitors. These observations may help inform the strategy of patient selection in future clinical trials of tankyrase inhibitors.
This is a preview of subscription content, access via your institution
Access options
Subscribe to this journal
Receive 24 print issues and online access
$259.00 per year
only $10.79 per issue
Buy this article
- Purchase on SpringerLink
- Instant access to the full article PDF.
USD 39.95
Prices may be subject to local taxes which are calculated during checkout





Similar content being viewed by others
Data availability
The gene expression data have been deposited in the Gene Expression Omnibus (accession numbers: GSE217758, GSE232209). Other data generated or analyzed during the current study are available from the corresponding author on reasonable request.
References
Nielsen DL, Palshof JA, Larsen FO, Jensen BV, Pfeiffer P. A systematic review of salvage therapy to patients with metastatic colorectal cancer previously treated with fluorouracil, oxaliplatin and irinotecan +/− targeted therapy. Cancer Treat Rev. 2014;40:701–15.
Fodde R, Smits R, Clevers H. APC, signal transduction and genetic instability in colorectal cancer. Nat Rev Cancer. 2001;1:55–67.
Nishisho I, Nakamura Y, Miyoshi Y, Miki Y, Ando H, Horii A, et al. Mutations of chromosome 5q21 genes in FAP and colorectal cancer patients. Science 1991;253:665–9.
Daniloski Z, Bisht KK, McStay B, Smith S. Resolution of human ribosomal DNA occurs in anaphase, dependent on tankyrase 1, condensin II, and topoisomerase IIalpha. Genes Dev. 2019;33:276–81.
Ohishi T, Yoshida H, Katori M, Migita T, Muramatsu Y, Miyake M, et al. Tankyrase-binding protein TNKS1BP1 regulates actin cytoskeleton rearrangement and cancer cell invasion. Cancer Res. 2017;77:2328–38.
Smith S, Giriat I, Schmitt A, de Lange T. Tankyrase, a poly(ADP-ribose) polymerase at human telomeres. Science 1998;282:1484–7.
Callow MG, Tran H, Phu L, Lau T, Lee J, Sandoval WN, et al. Ubiquitin ligase RNF146 regulates tankyrase and Axin to promote Wnt signaling. PLoS One. 2011;6:e22595.
Huang SM, Mishina YM, Liu S, Cheung A, Stegmeier F, Michaud GA, et al. Tankyrase inhibition stabilizes axin and antagonizes Wnt signalling. Nature 2009;461:614–20.
Zhang Y, Liu S, Mickanin C, Feng Y, Charlat O, Michaud GA, et al. RNF146 is a poly(ADP-ribose)-directed E3 ligase that regulates axin degradation and Wnt signalling. Nat Cell Biol. 2011;13:623–9.
Riffell JL, Lord CJ, Ashworth A. Tankyrase-targeted therapeutics: expanding opportunities in the PARP family. Nat Rev Drug Discov. 2012;11:923–36.
Seimiya H. Crossroads of telomere biology and anticancer drug discovery. Cancer Sci. 2020;111:3089–99.
Chen B, Dodge ME, Tang W, Lu J, Ma Z, Fan CW, et al. Small molecule-mediated disruption of Wnt-dependent signaling in tissue regeneration and cancer. Nat Chem Biol. 2009;5:100–7.
Lau T, Chan E, Callow M, Waaler J, Boggs J, Blake RA, et al. A novel tankyrase small-molecule inhibitor suppresses APC mutation-driven colorectal tumor growth. Cancer Res. 2013;73:3132–44.
Quackenbush KS, Bagby S, Tai WM, Messersmith WA, Schreiber A, Greene J, et al. The novel tankyrase inhibitor (AZ1366) enhances irinotecan activity in tumors that exhibit elevated tankyrase and irinotecan resistance. Oncotarget 2016;7:28273–85.
Mizutani A, Yashiroda Y, Muramatsu Y, Yoshida H, Chikada T, Tsumura T, et al. RK-287107, a potent and specific tankyrase inhibitor, blocks colorectal cancer cell growth in a preclinical model. Cancer Sci. 2018;109:4003–14.
Shirai F, Mizutani A, Yashiroda Y, Tsumura T, Kano Y, Muramatsu Y, et al. Design and discovery of an orally efficacious spiroindolinone-based tankyrase inhibitor for the treatment of colon cancer. J Med Chem. 2020;63:4183–204.
Shirai F, Tsumura T, Yashiroda Y, Yuki H, Niwa H, Sato S, et al. Discovery of novel spiroindoline derivatives as selective tankyrase inhibitors. J Med Chem. 2019;62:3407–27.
Zhong Y, Katavolos P, Nguyen T, Lau T, Boggs J, Sambrone A, et al. Tankyrase inhibition causes reversible intestinal toxicity in mice with a therapeutic index <1. Toxicol Pathol. 2016;44:267–78.
Kim DY, Kwon YJ, Seo WY, Kim UI, Ahn S, Choi SM, et al. Tankyrase-selective inhibitor STP1002 shows preclinical antitumour efficacy without on-target toxicity in the gastrointestinal tract. Eur J Cancer. 2022;173:41–51.
Brinch SA, Amundsen-Isaksen E, Espada S, Hammarstrom C, Aizenshtadt A, Olsen PA, et al. The tankyrase inhibitor OM-153 demonstrates antitumor efficacy and a therapeutic window in mouse models. Cancer Res Commun. 2022;2:233–45.
Tanaka N, Mashima T, Mizutani A, Sato A, Aoyama A, Gong B, et al. APC mutations as a potential biomarker for sensitivity to tankyrase inhibitors in colorectal cancer. Mol Cancer Ther. 2017;16:752–62.
Jang MK, Mashima T, Seimiya H. Tankyrase inhibitors target colorectal cancer stem cells via AXIN-dependent downregulation of c-KIT tyrosine kinase. Mol Cancer Ther. 2020;19:765–76.
Bolger AM, Lohse M, Usadel B. Trimmomatic: a flexible trimmer for Illumina sequence data. Bioinformatics 2014;30:2114–20.
Li H. Aligning sequence reads, clone sequences and assembly contigs with BWA-MEM. arXiv 2013;1303:3997v2.
Li H, Handsaker B, Wysoker A, Fennell T, Ruan J, Homer N, et al. The sequence alignment/map format and SAMtools. Bioinformatics 2009;25:2078–9.
Cibulskis K, Lawrence MS, Carter SL, Sivachenko A, Jaffe D, Sougnez C, et al. Sensitive detection of somatic point mutations in impure and heterogeneous cancer samples. Nat Biotechnol. 2013;31:213–9.
McKenna A, Hanna M, Banks E, Sivachenko A, Cibulskis K, Kernytsky A, et al. The genome analysis toolkit: a MapReduce framework for analyzing next-generation DNA sequencing data. Genome Res. 2010;20:1297–303.
DePristo MA, Banks E, Poplin R, Garimella KV, Maguire JR, Hartl C, et al. A framework for variation discovery and genotyping using next-generation DNA sequencing data. Nat Genet. 2011;43:491–8.
Van der Auwera GA, Carneiro MO, Hartl C, Poplin R, Del Angel G, Levy-Moonshine A, et al. From FastQ data to high confidence variant calls: the Genome Analysis Toolkit best practices pipeline. Curr Protoc Bioinforma. 2013;43:11.10.1-11.10.33.
McLaren W, Gil L, Hunt SE, Riat HS, Ritchie GR, Thormann A, et al. The Ensembl Variant Effect Predictor. Genome Biol. 2016;17:122.
Mashima T, Taneda Y, Jang MK, Mizutani A, Muramatsu Y, Yoshida H, et al. mTOR signaling mediates resistance to tankyrase inhibitors in Wnt-driven colorectal cancer. Oncotarget 2017;8:47902–15.
Novak A, Dedhar S. Signaling through beta-catenin and Lef/Tcf. Cell Mol Life Sci. 1999;56:523–37.
Deng X, Hamamoto R, Vougiouklakis T, Wang R, Yoshioka Y, Suzuki T, et al. Critical roles of SMYD2-mediated beta-catenin methylation for nuclear translocation and activation of Wnt signaling. Oncotarget 2017;8:55837–47.
Schoumacher M, Hurov KE, Lehar J, Yan-Neale Y, Mishina Y, Sonkin D, et al. Inhibiting Tankyrases sensitizes KRAS-mutant cancer cells to MEK inhibitors via FGFR2 feedback signaling. Cancer Res. 2014;74:3294–305.
Mygland L, Brinch SA, Strand MF, Olsen PA, Aizenshtadt A, Lund K, et al. Identification of response signatures for tankyrase inhibitor treatment in tumor cell lines. iScience 2021;24:102807.
Wang Y, Xu X, Maglic D, Dill MT, Mojumdar K, Ng PK, et al. Comprehensive molecular characterization of the Hippo signaling pathway in cancer. Cell Rep. 2018;25:1304–17.e5.
Tenbaum SP, Ordonez-Moran P, Puig I, Chicote I, Arques O, Landolfi S, et al. beta-catenin confers resistance to PI3K and AKT inhibitors and subverts FOXO3a to promote metastasis in colon cancer. Nat Med. 2012;18:892–901.
Moser AR, Luongo C, Gould KA, McNeley MK, Shoemaker AR, Dove WF. ApcMin: a mouse model for intestinal and mammary tumorigenesis. Eur J Cancer. 1995;31A:1061–4.
Waaler J, Machon O, Tumova L, Dinh H, Korinek V, Wilson SR, et al. A novel tankyrase inhibitor decreases canonical Wnt signaling in colon carcinoma cells and reduces tumor growth in conditional APC mutant mice. Cancer Res. 2012;72:2822–32.
Schatoff EM, Goswami S, Zafra MP, Foronda M, Shusterman M, Leach BI, et al. Distinct colorectal cancer-associated APC mutations dictate response to tankyrase inhibition. Cancer Discov 2019;9:1358–71.
Solberg NT, Melheim M, Strand MF, Olsen PA, Krauss S. MEK inhibition induces canonical WNT signaling through YAP in KRAS mutated HCT-15 cells, and a cancer preventive FOXO3/FOXM1 ratio in combination with TNKS inhibition. Cancers (Basel). 2019;11:164.
Jung M, Kim W, Cho JW, Yang WH, Chung IK. Poly-ADP ribosylation of p21 by tankyrases promotes p21 degradation and regulates cell cycle progression. Biochem J. 2022;479:2379–94.
Acknowledgements
We thank Noritaka Tanaka, Yuki Shimizu, Bo Gong, Yuki Takahashi, Tomoko Oh-hara, Motoyoshi Iwakoshi, Shuhei Ishii, and Yuting Zhou for technical and experimental support and members of Seimiya laboratory for invaluable discussion. We thank Gabrielle White Wolf, PhD, from Edanz (https://jp.edanz.com/ac) for editing a draft of this manuscript.
Funding
This work was supported by Grants-in-Aid for Scientific Research, Japan Society for the Promotion of Science [Scientific Research (B) 19H03523 and622H02931 to Hiroyuki Seimiya and Scientific Research (C) 18K07337 to Tetsuo Mashima], Project for Cancer Research and Therapeutic Evolution (167708578 to H. Seimiya), Practical Research for Innovative Cancer Control (19090105 and 22580621 to H. Seimiya), Project for Promotion of Cancer Research and Therapeutic Evolution (23810633 to T. Mashima), Japan Agency for Medical Research and Development, and grants from Nippon Foundation (to H. Seimiya) and Takeda Science Foundation (to H. Seimiya).
Author information
Authors and Affiliations
Contributions
MC, TM, TO: conceptualization, methodology, validation, formal analysis, investigation; writing original draft, review & editing, visualization. YM: methodology, validation, investigation, resources, writing original draft, review & editing, visualization. YS: software, investigation, resources, data curation, writing original draft. MT: validation, formal analysis, investigation, resources, writing original draft. NK, AN, SI, XY, M-KJ, AM: methodology, investigation. SM: methodology, validation, formal analysis, investigation, review & editing, visualization. KM: investigation, resources. MS: investigation, resources. AS: validation, investigation, visualization. HY: methodology, validation, investigation; visualization. KT: resources. KY: conceptualization, resources, review & editing. FS, SN: resources, review & editing. RK: conceptualization, investigation, resources, data curation, review & editing. HS: conceptualization, methodology, validation, formal analysis, investigation, resources, data curation, writing original draft, review & editing, visualization, supervision, project administration, funding acquisition. All the authors drafted or revised the manuscript, approved the final version, and agreed to be accountable for all aspects of the work in ensuring that questions related to the accuracy or integrity of any part of the work are appropriately investigated and resolved.
Corresponding author
Ethics declarations
Competing interests
HS received research grants from the Nippon Foundation and Takeda Science Foundation and holds a patent of RK-582 and related chemical compounds. FS holds a patent of RK-582 and related chemical compounds. RK received a research grant from TOPPAN. The other authors declare no competing interests.
Ethics approval and consent to participate
This study was performed in accordance with the Declaration of Helsinki under approval from the Institutional Review Board of Japanese Foundation for Cancer Research (JFCR) (Tokyo, Japan) and the written informed consent of patients. Animal procedures were carried out, following national laws and policies (Guidelines for Proper Conduct of Animal Experiments, Science Council of Japan, 2006) in the animal experiment room at JFCR according to protocols approved by the JFCR Animal Care and Use Committee.
Additional information
Publisher’s note Springer Nature remains neutral with regard to jurisdictional claims in published maps and institutional affiliations.
Rights and permissions
Springer Nature or its licensor (e.g. a society or other partner) holds exclusive rights to this article under a publishing agreement with the author(s) or other rightsholder(s); author self-archiving of the accepted manuscript version of this article is solely governed by the terms of such publishing agreement and applicable law.
About this article
Cite this article
Chen, M., Mashima, T., Oishi, T. et al. APC/PIK3CA mutations and β-catenin status predict tankyrase inhibitor sensitivity of patient-derived colorectal cancer cells. Br J Cancer 130, 151–162 (2024). https://doi.org/10.1038/s41416-023-02484-8
Received:
Revised:
Accepted:
Published:
Version of record:
Issue date:
DOI: https://doi.org/10.1038/s41416-023-02484-8
This article is cited by
-
The interplay between driver mutation and oxidative stress in colorectal cancer: from pathogenesis to therapeutics
Journal of Translational Medicine (2025)
-
WNT signaling in cancer: molecular mechanisms and potential therapies
Molecular Biomedicine (2025)
-
Wnt signaling in cancer: from biomarkers to targeted therapies and clinical translation
Molecular Cancer (2025)
-
TP63 as a modulator of ferroptosis in TP53 mutations glioblastoma
Cell Death & Disease (2025)


