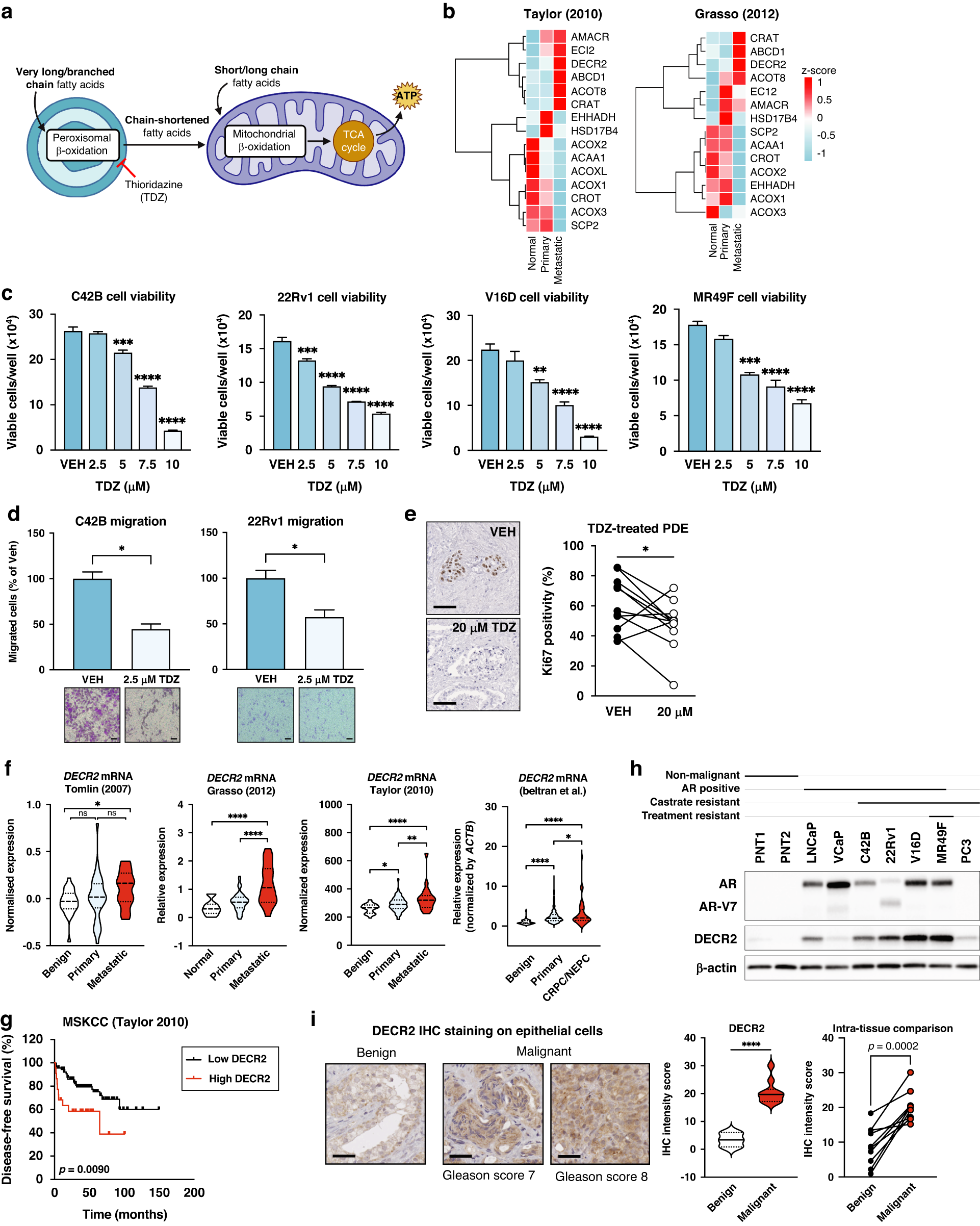
Fig. 1: DECR2 is overexpressed in prostate cancer.

a Illustration of fatty acid oxidation in the peroxisome and mitochondria. Thioridazine (TDZ) is an inhibitor of perFAO. b Heatmap of peroxisomal β-oxidation (perFAO) gene expression in Taylor and Grasso cohorts. We manually curated a list of perFAO genes based on Gene Ontology pathway. Cell viability of (c) castrate-resistant C42B, 22Rv1 and V16D, and enzalutamide-resistant MR49F prostate cancer cell lines across a range of TDZ doses. d C42B and 22Rv1 prostate cancer cell lines treated with 2.5 µM TDZ were assessed for cell migration using transwell migration assay. Scale bar: left, 100 µm; right, 200 µm. e Immunostaining for proliferative marker Ki67 in vehicle (VEH) or TDZ-treated (20 μM) patient-derived explants (PDEs). Immunohistochemical staining and quantification of the proliferative marker Ki67 is shown (n = 11). Scale bar, 50 µm. f DECR2 expression with respect to tumour progression in four independent datasets. DECR2 levels were analysed in normal, primary, and metastatic castrate-resistant or neuroendocrine tissue samples. g The association of DECR2 expression and disease-free survival in the MSKCC (Taylor) cohort. h DECR2 protein expression in non-malignant prostate cell lines (PNT1 and PNT2) and prostate cancer cell lines (LNCaP, VCaP, C42B, 22Rv1, V16D, PC3), including enzalutamide-resistant prostate cancer cell line (MR49F). i Left: Representative DECR2 IHC staining of benign prostate tissues and prostate cancer tissues. Scale bar, 50 µm. Middle: DECR2 protein expression in a validation cohort consisting of benign prostate tissues (n = 3) and prostate cancer tissues (n = 10). Right: Intra-tissue IHC analysis of DECR2 expression in prostate cancer tissues (n = 10). All cell line data are representative of at least two independent experiments and presented as mean ± s.e.m of triplicate wells. Statistical analysis was performed using ordinary one-way ANOVA or two-tailed student’s t test. Data in (e) were statistically analysed using paired t-test. Data in (g) were statistically analysed using a two-sided log-rank test. *p < 0.05, **p < 0.01, ***p < 0.001 and ****p < 0.0001.