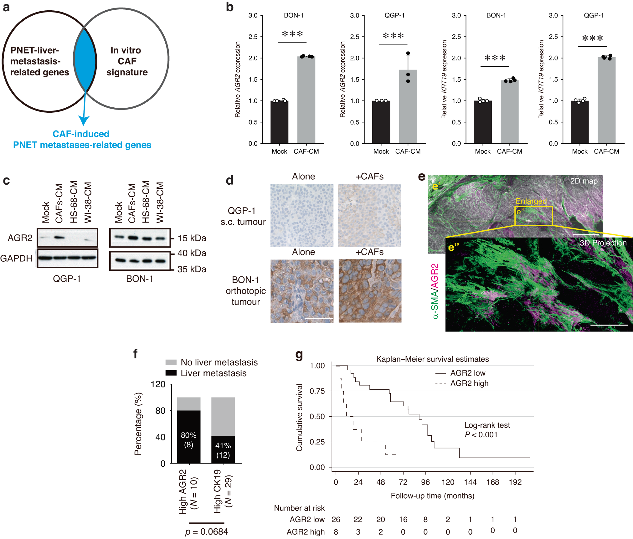
Fig. 4: Role of AGR2 in the CAF-promotion of PNET growth and liver metastasis.

a Analysis of the microarray data set in the Gene Expression Omnibus, which provided the gene expression data in a panel of PNETs and metastatic PNETs (refer to Supplementary Tables S2–S4). b CAF CM upregulated the expression of AGR2 and cytokeratin 19 mRNAs in QGP-1 and BON-1 cells (three independent experiments). Data are presented in terms of the mean + standard error of the mean values. ***P < 0.001, obtained using Student’s t test (c) CM from CAFs, but not from skin fibroblasts (HS68-CM) or lung fibroblasts (WI-38-CM), upregulated the expression of AGR2 protein in QGP-1 and BON-1 cells (three independent experiments). d Tumors induced by subcutaneous QGP-1 or orthotopic BON-1 cell injection plus CAF injection (Fig. 3i, k) exhibited higher expression of AGR2 (brown staining) than did those induced by QGP-1 or BON-1 cells alone. Magnification: 200x for QGP-1 cells and 400x for BON-1 cells. Scale bars: 100 and 50 µm, respectively. e Three-dimensional histology of a clinically aggressive PNET specimen showing the colocalization of AGR2 (opera mauve staining)- and α-SMA (green staining)-positive cells. Scale bar: 500 µm. Close association between α-SMA+stroma and AGR2+ PNET cells. e” is the zoomed-in view of the box in e’. Projection depth: 75 µm. Scale bar: 200 µm. f PNETs with higher expression levels of AGR2 tend to exhibit higher levels of clinical aggressiveness. A higher rate of liver metastases was observed in PNETs with a high expression level of AGR2 than in those with a high expression of cytokeratin 19. g Kaplan–Meier survival curves revealed poorer patient survival in individuals with aggressive PNETs exhibiting high AGR2 expression. AGER2 anterior gradient 2, CAF cancer-associated fibroblast, PNET pancreatic neuroendocrine tumor.