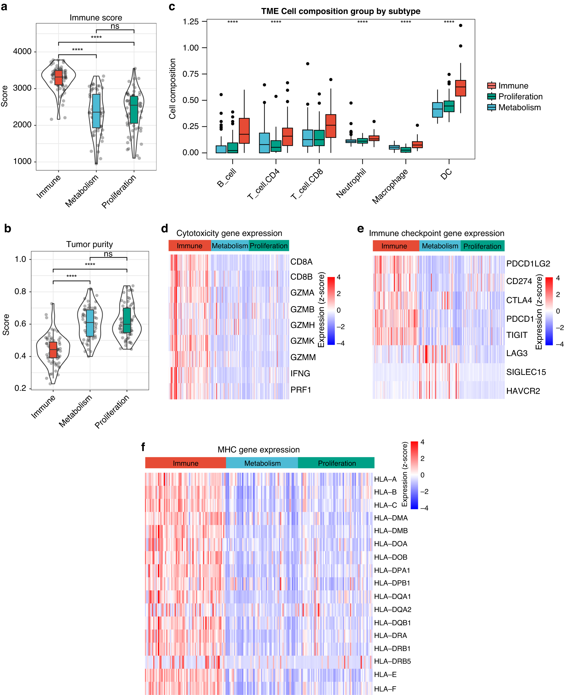
Fig. 2: Three subtypes are associated with distinct tumor microenvironments.

Violin plots showing the median, quartile, and kernel density estimations for each immune score (a) and tumor purity score (b). c Box plot of 6 immune cell population score among three subtypes. Red boxes represent immune subtype, blue boxes represent metabolism subtype, and green boxes represent proliferation subtype. The upper, middle, and lower horizontal lines of the box represent the upper, median, and lower quartile respectively. Heatmaps presenting the differential cytotoxicity gene expression (d), immune checkpoint gene expression (e), and MHC gene expression (f) among the three subtypes; the expression values were adjusted by z-score. P-values were determined using the Wilcoxon or Kruskal–Wallis tests (ns, p > 0.05; ****, p < 0.001).