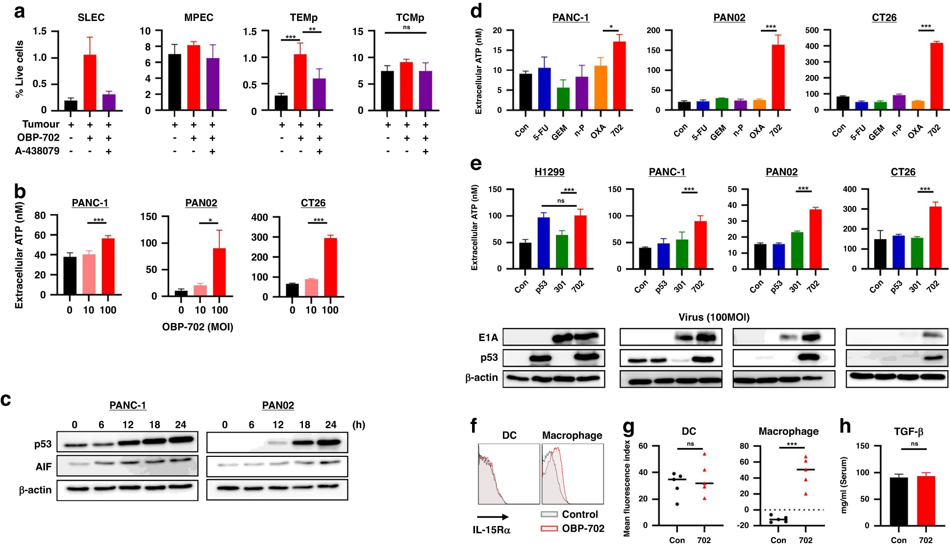
Fig. 3: Stimulation of long-term immunity by OBP-702 via virus infection and p53 production.

a A-438079 was intraperitoneally injected into mice 6 h before OBP-702 treatment to PAN02 tumors that had been treated for 6 days to block P2RX7 receptors, and populations of SLECs, MPECs, TEMps, and TCMps in the splenocytes were analyzed by flow cytometry 7 days after treatment (n = 3–5). b Extracellular ATP secreted from PANC-1, PAN02, and CT26 cells treated with OBP-702 (0, 10, and 100 MOI) was measured with a luminescence assay 24 h after treatment (n = 3–5). c Whole cell lysates of PANC-1 and PAN02 cells collected at the indicated time points (0, 6, 12, 18, 24 h) after OBP-702 treatment (100 MOI) were subjected to western blotting for p53, AIF, and β-actin. d Extracellular ATP secreted from PANC-1, PAN02, and CT26 cells after monotherapy with chemotherapeutic agents (5-FU, GEM, nab-PTX, and OXA) and OBP-702 at the IC50 dose was measured with a luminescence assay 24 h after treatment (n = 3). e Extracellular ATP secreted from H1299, PANC-1, PAN02, and CT26 cells after treatment with Ad-p53, OBP-301, or OBP-702 at 100 MOI was measured with a luminescence assay 24 h after treatment (n = 3–5). Western blots of p53 and E1A are shown corresponding to the upper graph. f, g The spleens harvested 9 days after the initial treatment with OBP-702 were subjected to flow cytometry for IL-15-Rα on the surface of DCs (CD11b+/CD11c+/MHC-Class II+) and macrophages (CD11b+ except DC). Representative figures of flow cytometry are shown in (f), and the mean expression levels of IL-15-Rα are compared between control and OBP-702 (n = 5) (g). h The ELISA data show the murine serum TGF-β1 levels collected from the mice treated with PBS or OBP-702 7 days after treatment (n = 5). *P < 0.05, **P < 0.005, ***P < 0.001. SLEC short-lived effector T cell, MPEC memory precursor effector cell, TEMp effector memory precursor cell, TCMp central memory precursor cell, ATP adenosine triphosphate, MOI multiplicity of infection, AIF apoptosis-inducing factor, Con control, 5-FU 5-fluorouracil, GEM gemcitabine, n-P nab-paclitaxel, OXA oxaliplatin, 702 OBP-702, 301 OBP-301, DC dendritic cell.