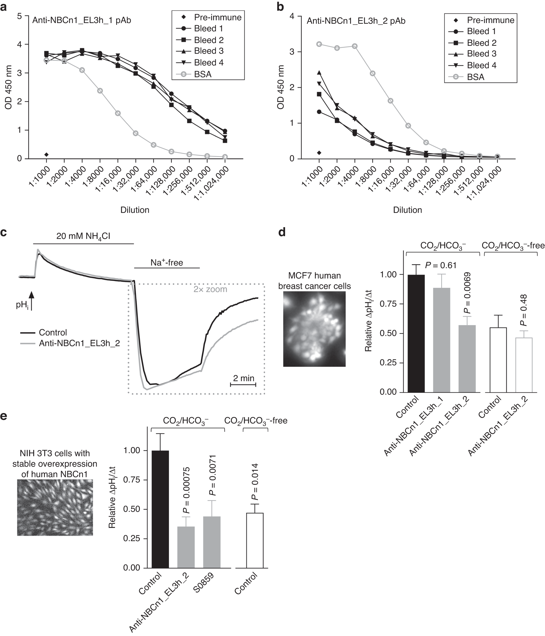
Fig. 2: Rabbit polyclonal antibodies raised against the third extracellular loop of human NBCn1 inhibit Na+,HCO3–-cotransport activity in MCF7 human breast cancer cells and in NIH 3T3 cells with heterologous overexpression of human NBCn1.

a + b ELISA-based analyses of binding between sera from rabbits injected with NBCn1_EL3h_1 (a) or NBCn1_EL3h_2 (b) and the corresponding bovine serum albumin (BSA)-conjugated peptides. c + d Average traces (c) and quantified pHi recovery rates in presence of Na+ (d) show the effects of the two affinity purified polyclonal antibodies (15 µg/mL) on MCF7 cells during NH4+-prepulse-induced intracellular acidification (n = 9–20). Experiments were performed with or without CO2/HCO3–, as indicated. e Quantified pHi recovery rates in presence of Na+ during NH4+-prepulse-induced intracellular acidification of NIH 3T3 cells with stable heterologous overexpression of human NBCn1 (n = 12–23). The bar chart shows effects of the purified polyclonal antibody (15 µg/mL) raised against NBCn1_EL3h_2, 30 µM of the small molecule inhibitor S0859 (supramaximal concentration of non-selective Na+,HCO3–-cotransport inhibitor), and omission of CO2/HCO3–, as indicated. We compared data by unpaired two-tailed Student’s t-test or one-way ANOVA followed by Dunnett’s post-test. Reported P-values relate to comparisons vs. control in similar buffer (d) or in presence of CO2/HCO3– (e). OD optical density, pAb polyclonal antibody.