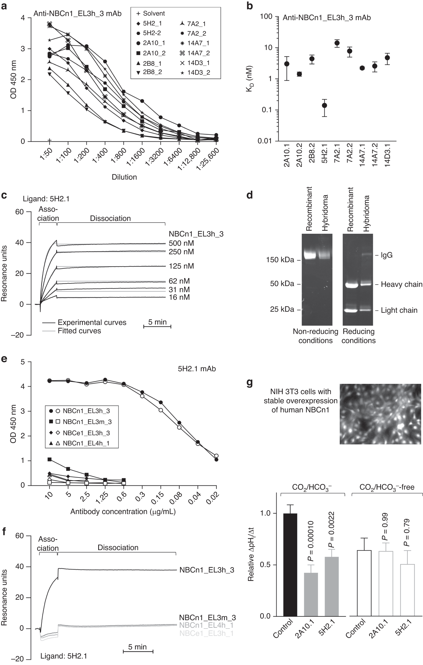
Fig. 3: High-affinity mouse monoclonal antibodies raised against the third extracellular loop of NBCn1 inhibit Na+,HCO3–-cotransport in NIH 3T3 cells with stable heterologous overexpression of human NBCn1.

a + e ELISA-based analysis evaluating the binding of purified mouse monoclonal antibodies to the NBCn1_EL3h_3 peptide used for immunization (a) and related peptides from NBCn1 and NBCe1 (e). Closed symbols correspond to hybridoma antibodies; open symbols in (e) correspond to recombinant antibodies. b + c Biacore-based surface plasmon resonance analyses. Binding affinities (b; n = 3–10) calculated from experiments (c) evaluating the interaction between purified mouse monoclonal antibodies and the NBCn1_EL3h_3 peptide used for immunization. The average antibody capture levels were 450 ± 49 resonance units for the hybridoma and 589 ± 74 resonance units for the recombinant 5H2.1 antibody. d Electrophoretically separated hybridoma and recombinant 5H2.1 antibodies under non-reducing and reducing conditions. f Biacore-based surface plasmon resonance analysis evaluating the binding of the purified 5H2.1 antibody to the NBCn1_EL3h_3 peptide used for immunization and related peptides from NBCn1 (NBCn1_EL4h_1, NBCn1_EL3m_3) and NBCe1 (NBCe1_EL3h_3) each applied at 1 mM. The antibody capture levels for the displayed traces were between 687 and 712 resonance units. g Quantified pHi recovery rates in presence of Na+ during NH4+-prepulse-induced intracellular acidification of NIH 3T3 cells with stable heterologous overexpression of NBCn1 (n = 5–43). The bar chart shows effects of two purified monoclonal antibodies (10–33 nM 2A10.1 and 5H2.1) in experiments performed with or without CO2/HCO3–, as indicated. Data were compared by unpaired, two-tailed Student’s t-test or one-way ANOVA followed by Dunnett’s post-test. Reported P-values relate to comparisons vs. control in similar buffer. KD equilibrium dissociation constant, mAb monoclonal antibody, OD optical density.