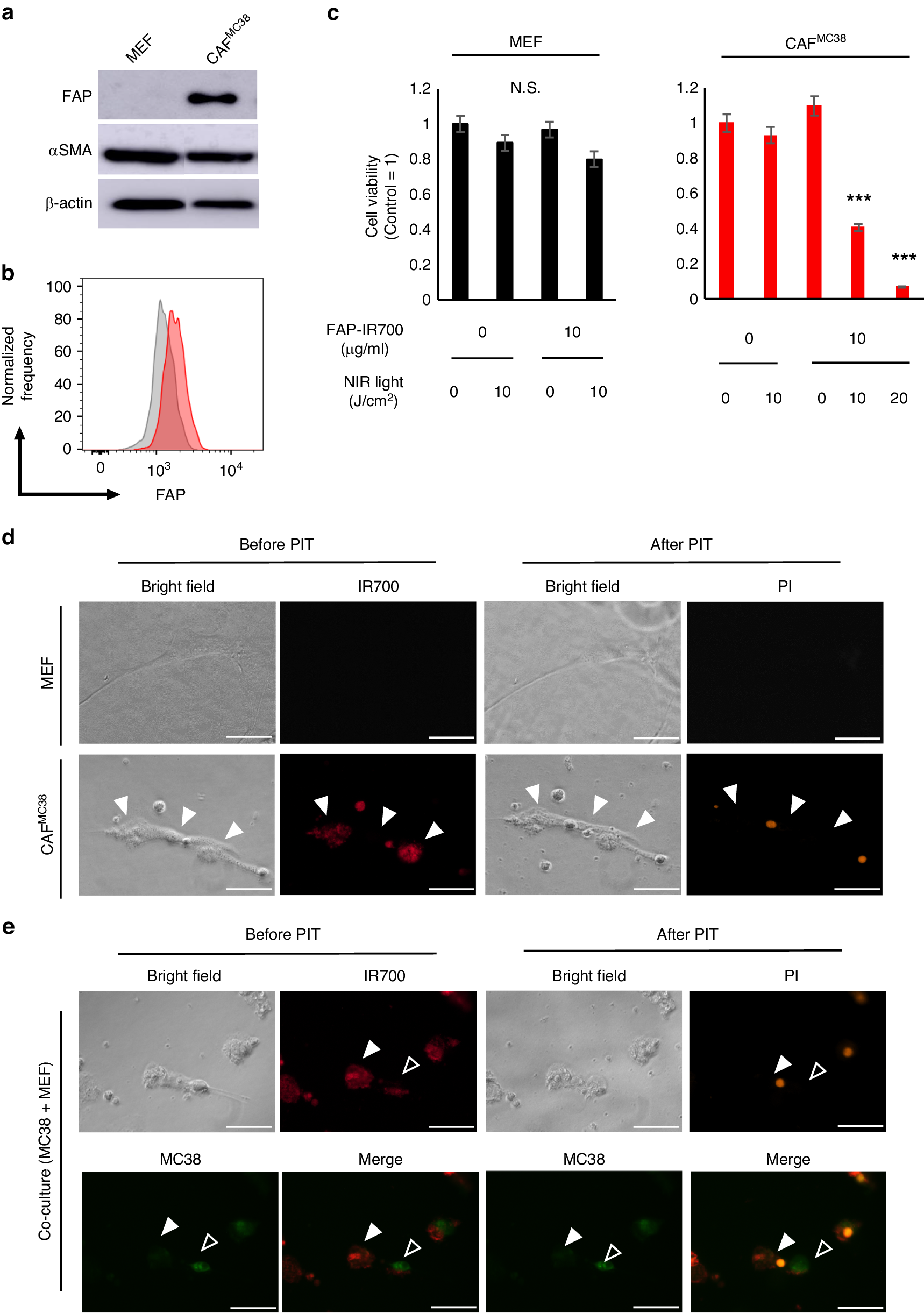
Fig. 1: FAP-targeted NIR-PIT killed FAP+CAF selectively.

a FAP or αSMA expression in MEFs by western blotting analysis. b Cell surface FAP expression on MEFs by flow cytometry. CAFMC38 was stimulated by conditioned medium from MC38 cells for 96 h and reacted with FAP-IR700. c The cell viability assay shows an inhibitory effect of FAP-targeted NIR-PIT on CAFMC38 in a dose- and light-dependent manner. Results for each experiment were compared with the control group. Significant inhibitory effects were revealed for the combinations of 10 J/cm2 and 20 J/cm2 NIR with 10 µg/mL FAP-IR700 (n = 5; mean ± SEM; ***P < .001, two-tailed Student’s t test.; N.S. not significant). d IHC microscopic images of fibroblasts. Activated fibroblasts expressed FAP (red) and were selectively killed by FAP-targeted NIR-PIT compared with normal fibroblasts (arrowheads). Scale bar = 50 μm. e IHC microscopic images of co-culture model (fibroblasts and cancer cells). MC38 cancer cells labeled with CytotellTM ultragreen (green, open arrowheads). Activated fibroblasts expressed FAP (red) and were selectively killed by FAP-targeted NIR-PIT (filled arrowheads). Scale bar = 50 μm. In a and b, representative examples from three experiments were presented, and in c and e, representative examples from five experiments were showcased.