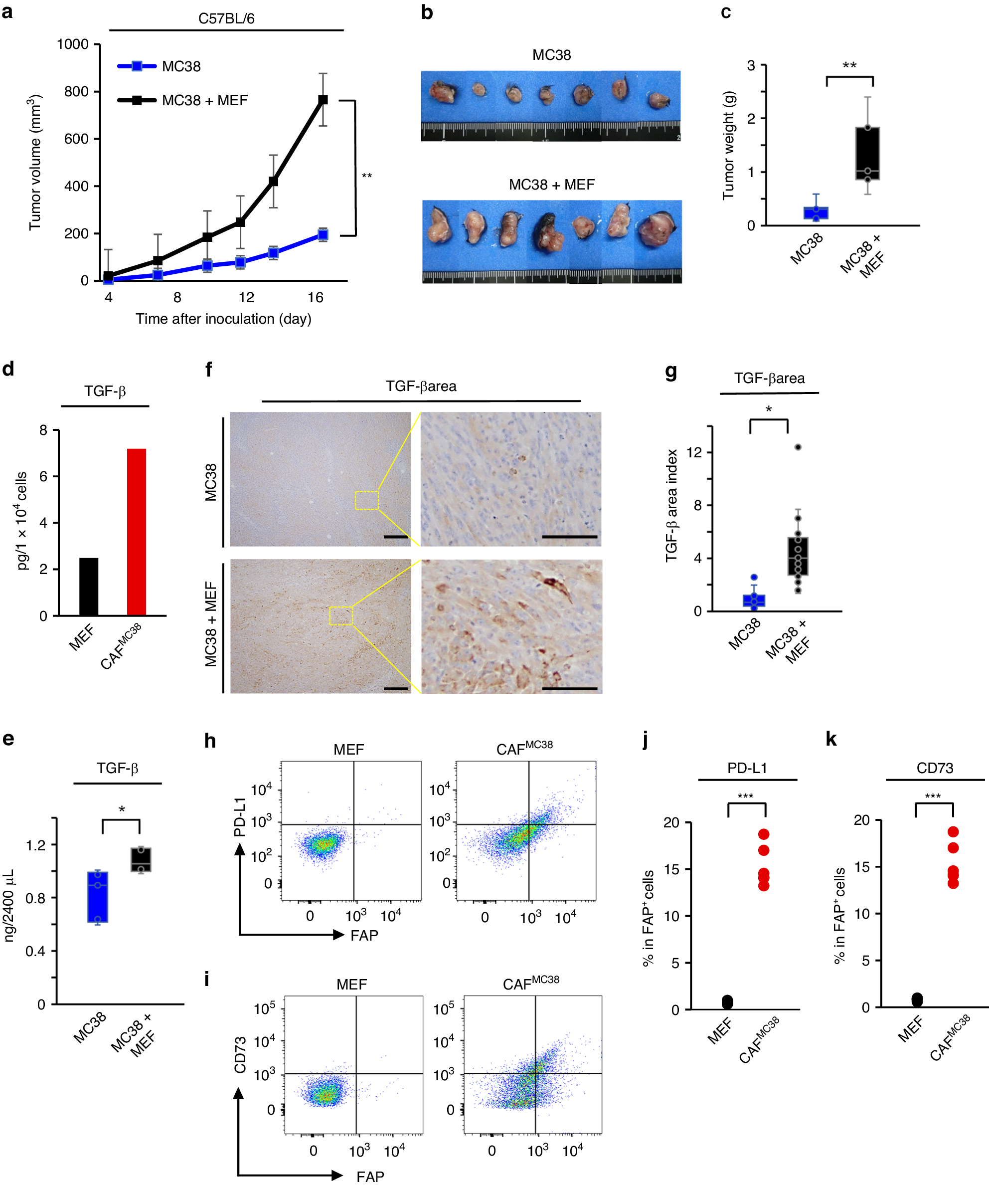
Fig. 2: FAP+ CAFs promoted tumor growth and obtained immunosuppressive phenotype.

a Tumor growth curve between MC38 + MEF tumors and MC38 tumor (n = 7, means ± SEM; **P < 0.01; Student’s t test on day 17). b Macroscopic image of harvested tumors. c Tumor weight between MC38 + MEF tumors and MC38 tumor (n = 7, means ± SEM; **P < 0.01; Student’s t test om day 17). d TGF-β secretion in supernatant from MEF or CAFMC38 via ELISA. e TGF-β secretion in tumor-bearing mice (MC38 or MC38 + MEF tumors) via ELISA. (n = 7, means ± SEM; *P < 0.05; Student’s t test). f Immunohistochemical images of TGF-β in MC38 or MC38 + MEF tumors. Right images were magnified. Scale bar = 200 μm (left), 50 μm (right). g Quantification of TGF-β positive area index by Image J software. (n = 7, means ± SEM; *P < 0.05; Student’s t test). Representative images of flow cytometry gated with FAP and PD-L1 (h) or CD73 (i). j, k Positive proportions of PD-L1+ cells (j) or CD73+ cells in FAP+ cells for MEF or CAFMC38 cells by flow cytometry (n = 5, means ± SEM; ***P < 0.001; Student’s t test). Representative examples from three experiments were presented in d–k.