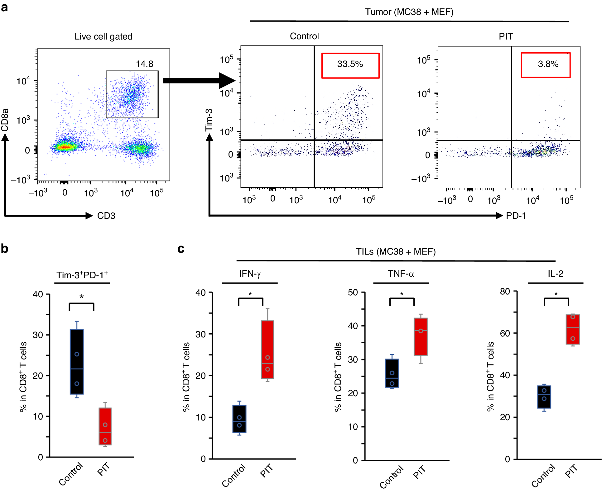
Fig. 6: Tumor immune activation by FAP-targeted NIR-PIT depends on activation of tumor infiltrating CD8+ cells.

a Gating strategy of TILs by flow cytometry. The percentage of Tim-3+ and PD-1+ in CD3+CD8+ within live lymphocytes were calculated. b The percentage of Tim-3+ and PD-1+ cells in CD8+ TILs for the control and the PIT groups (n = 4, means ± SEM; *P < 0.05; Student’s t test). c The percentage of IFN-γ+, TNF-α+ or IL-2+ cells in CD8+ TILs for the control and the PIT groups (n = 4, means ± SEM; *P < 0.05; Student’s t test). Representative examples from three experiments were presented in Fig. 6 for all experiments.