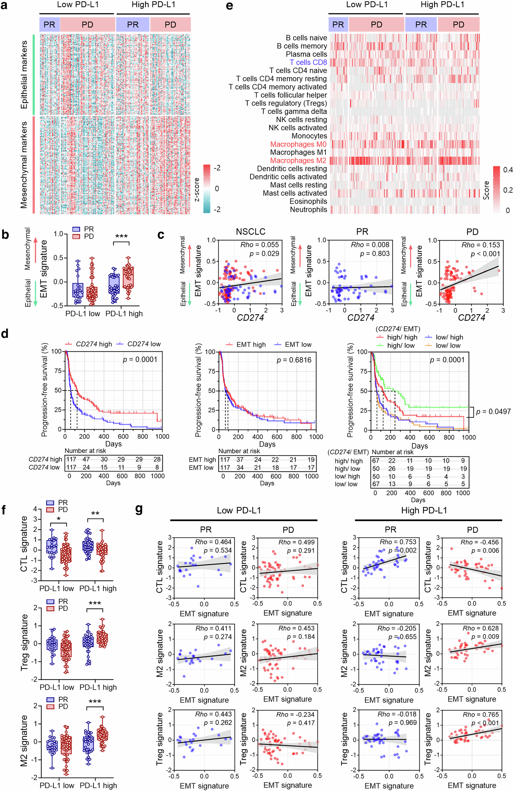
Fig. 5: EMT predicts a poor response to ICI therapy in PD-L1-high NSCLC (RNA-seq cohort).

Tumor tissues from 234 patients with NSCLC prior to ICI therapy were subjected to RNA-seq. a Heatmap shows the mRNA expression of 145 epithelial markers and 170 mesenchymal markers in patients with NSCLC treated with ICIs. The patients were divided into PD-L1-high and PD-L1-low groups based on the median PD-L1 expression and response to ICI therapy (PR, partial response; PD, progressive disease). b Differences in EMT scores between patients showing PR and PD to ICI therapy in the PD-L1-low and PD-L1-high groups, respectively. c Correlation between PD-L1 (CD274) expression and EMT score in patients showing PR (blue dot) and PD (red dot). d All patients with ICI therapy (including those showing PR, stable disease, and PD) were divided into low versus high groups in terms of PD-L1 expression and the EMT score according to the median values. Kaplan–Meier analysis of PFS after ICI therapy was performed according to PD-L1 expression (left), EMT score (middle), and the combined status of PD-L1 expression and the EMT score (right). The survival difference was analyzed using the log-rank test. e To assess the immune cell composition among the groups, 22 immune cell types were analyzed using the CIBERSORTx algorithm. f Differences in CTL, Treg, and M2 macrophage signatures between patients showing PR and PD to ICI therapy in the PD-L1-low and PD-L1-high groups, respectively. g Correlations between CTL, M2 macrophage, and Treg signatures and EMT scores in patients with PR and PD to ICI therapy in the PD-L1-low and PD-L1-high groups, respectively. Data in the histogram are presented as mean ± S.E.M. Correlations among variables were calculated using Spearman’s correlation test. *p < 0.05, **p < 0.01, and ***p < 0.001.