Fig. 1: KDM5B transcriptionally regulates IL-8 expression in CAFs.
From: Tumour cell-derived serglycin promotes IL-8 secretion of CAFs in gastric cancer

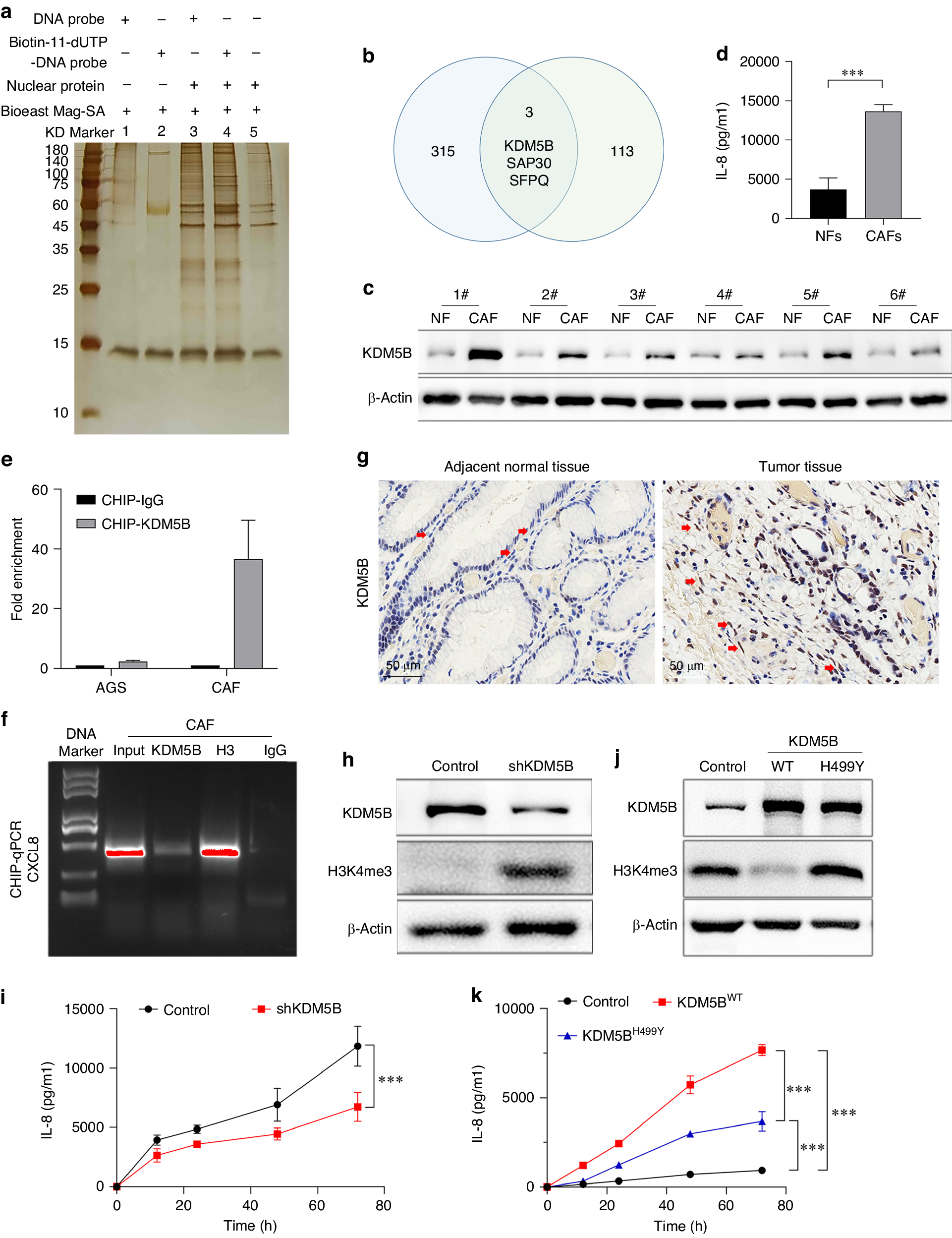
a Potential IL-8 promoter-binding proteins in nuclear protein extracts of CAFs, highly expressing IL-8, were pulled down. SDS-PAGE and silver staining showed that the target proteins showed a significant difference between band 3 and 4. b DNA-pulldown assay showed 116 proteins were observed to have the potential to bind to the IL-8 promoter region, and searching with the tumour-related transcription factor library indicated that three proteins, KDM5B, SAP30, and SFPQ, were highlighted. c KDM5B was upregulated in CAFs with regard to NFs, which was consistent with IL-8 levels (d). e The CHIP-qPCR indicated that KDM5B could directly bind to the promoter region of IL-8 in CAFs, but it could not occur AGS cells. f The PCR products were processed on 2% agarose gels and visualised on a UV transilluminator, showing that KDM5B could directly bind to the promoter region of IL-8 in CAFs. g IHC analysis showed that KDM5B levels in CAFs (tumour tissue, red arrow) were significantly higher than in NFs (adjacent normal tissue, red arrow). h, i KDM5B silence with shRNA resulted in the reduction of IL-8 production in CAFs. j KDM5BWT transfection significantly reduced the H3K4 tri-methylation level, but KDM5BH499Y transfection did not. k Both KDM5BWT and KDM5BH499Y transfection could significantly increase the secretion of IL-8 in Hs738 cells, and IL-8 level in KDM5BWT-transfected cells was much higher than in KDM5BH499Y-transfected cells. (***P < 0.001).