Fig. 5: TANs upregulate SRGN expression in gastric cancer cells via REG4.
From: Tumour cell-derived serglycin promotes IL-8 secretion of CAFs in gastric cancer

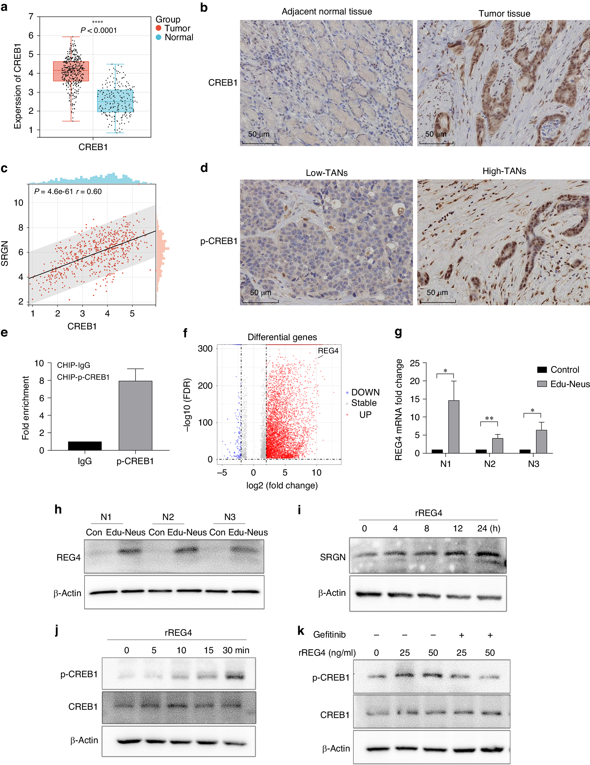
a Analyses with TCGA database showed that CREB1 level was significantly higher in gastric cancer tissues than in normal mucosae (P < 0.001), and IHC assays with human stomach tumour tissues obtained similar results (b). c SRGN levels relate positively to CREB1 levels in gastric cancer. d CREB1 was highly activated (p-CREB1) in High-TANs group than in Low-TANs group. e CHIP-qPCR analysis showed that p-CREB1 could bind to the SRGN promoter region. f REG4 is one of the most significantly upregulated genes in Edu-Neus, which was verified by qPCR (g) and western blotting analysis (h). i, j Recombinant REG4 (rREG4) could activate CREB1 and upregulate the expression of SRGN in tumour cells, and Gefitinib, an EGFR inhibitor, could neutralise the effects of rREG4 (k). (*P < 0.05; **P < 0.01).