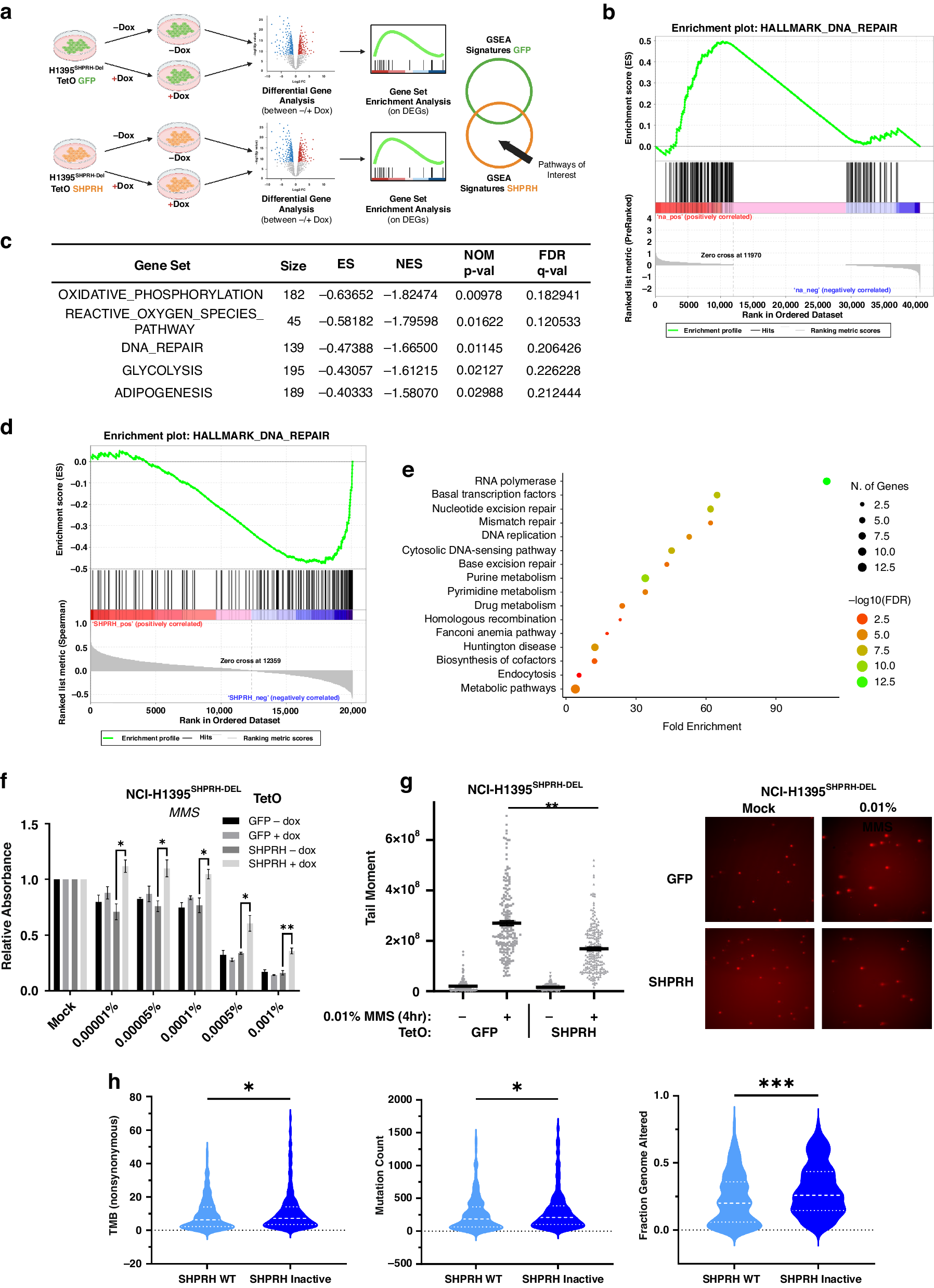
Fig. 6: SHPRH expression is negatively correlated with DNA repair-associated genes in LUAD tumors and confers a protective effect to MMS-induced lesions, in vitro.

a Schematic showing the analysis workflow of RNA-seq data collected from NCI-H1395SHPRH-DEL TetO GFP and SHPRH cells with or without dox. b GSEA enrichment plot generated for the Hallmark DNA Repair gene set based on pathways unique to SHPRH expressing NCI-H1395SHPRH-DEL cells. c Table outlining the top 5 negatively enriched gene sets within the MSigDB Hallmarks database that are negatively correlated with SHPRH expression in LUAD tumors (N = 510). Gene set size, enrichment score (ES), normalized enrichment score (NES), nominal p-value (NOM p-val), and false discovery rate q-value (FDR q-val) are indicated. d GSEA enrichment plot generated for the DNA Repair gene set based on SHPRH expression in LUAD tumors. e Dot plot showing KEGG pathway analysis of leading-edge genes from the DNA Repair gene set. Dot plot generated using ShinyGO [72, 73]. f Quantification of crystal violet staining of clonogenic plates for NCI-H1395SHPRH-DEL TetO GFP and SHPRH cells with or without dox and treated with various concentrations of MMS (or mock-treated control). Calculated relative to the mock-treated condition. Mean ± SEM of N = 3 independent replicates are shown. Results from multiple t-tests with correction using the Holm-Sidak method are indicated, where *p ≤ 0.05 and **p ≤ 0.01. g Left: Quantification of comet tail moment from the neutral comet assay of NCI-H1395SHPRH-DEL TetO GFP and SHPRH cells in dox upon treatment with 0.01% MMS or mock-treated for 4 h. Mean ± SEM of N = 3 independent replicates are shown, with 70 events counted per replica. Results from ANOVA are indicated, where **p ≤ 0.01. Right: Representative images of the resulting comets. h Violin plots outlining the Tumor Mutation Burden (Left), Mutation Count (Center), and Fraction of Genome Altered (Right) in LUAD cases within the TCGA cohort with wildtype or inactivated (mutated or lost) SHRPH. Results from one-tailed Mann–Whitney U tests are shown, where *p ≤ 0.05 and ** p ≤ 0.01.