Fig. 2
From: Hit it hard: qualitative patient perspectives on the optimisation of immune checkpoint inhibition

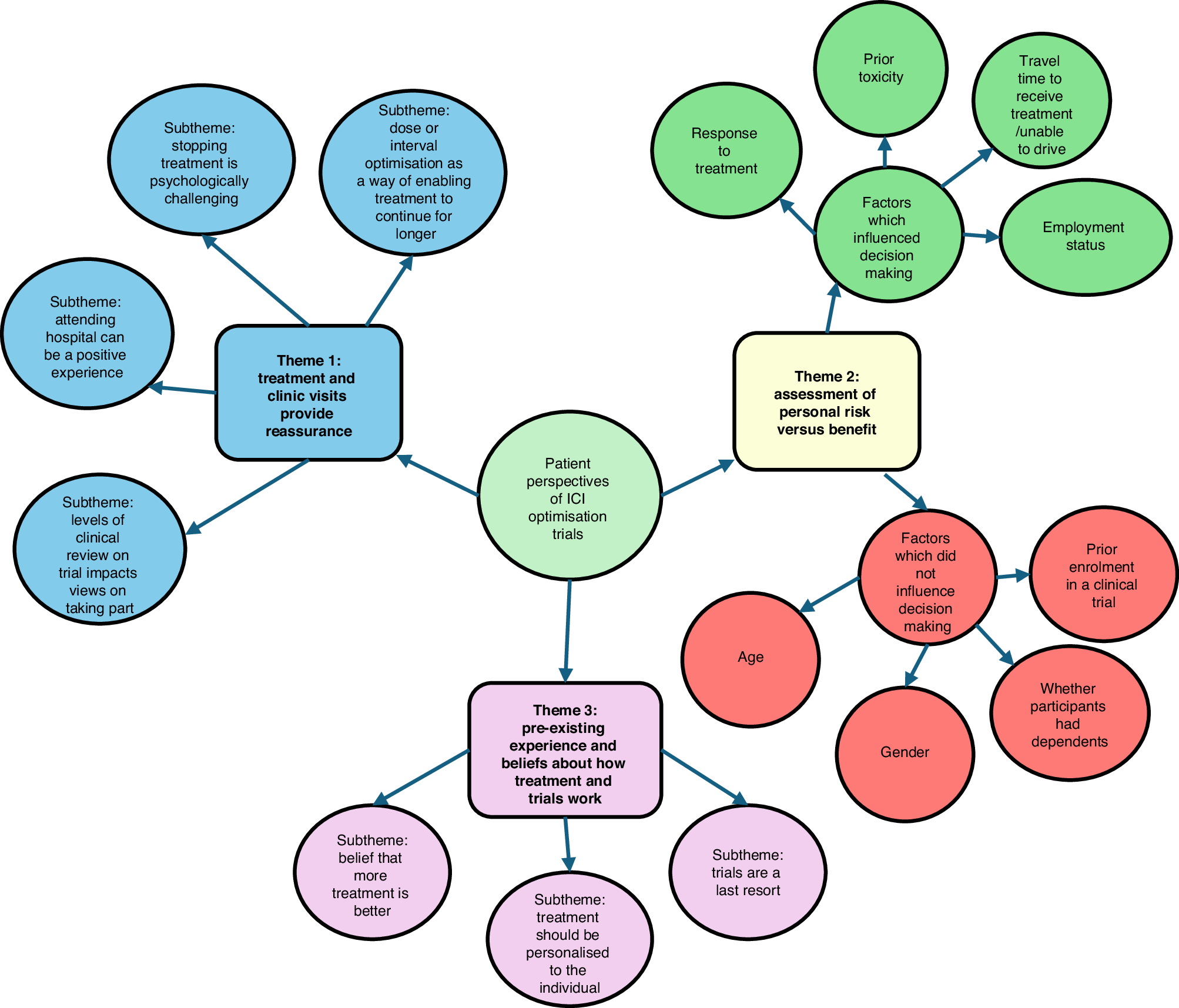
Patient perspectives on ICI optimisation themes and subthemes.
From: Hit it hard: qualitative patient perspectives on the optimisation of immune checkpoint inhibition

Patient perspectives on ICI optimisation themes and subthemes.