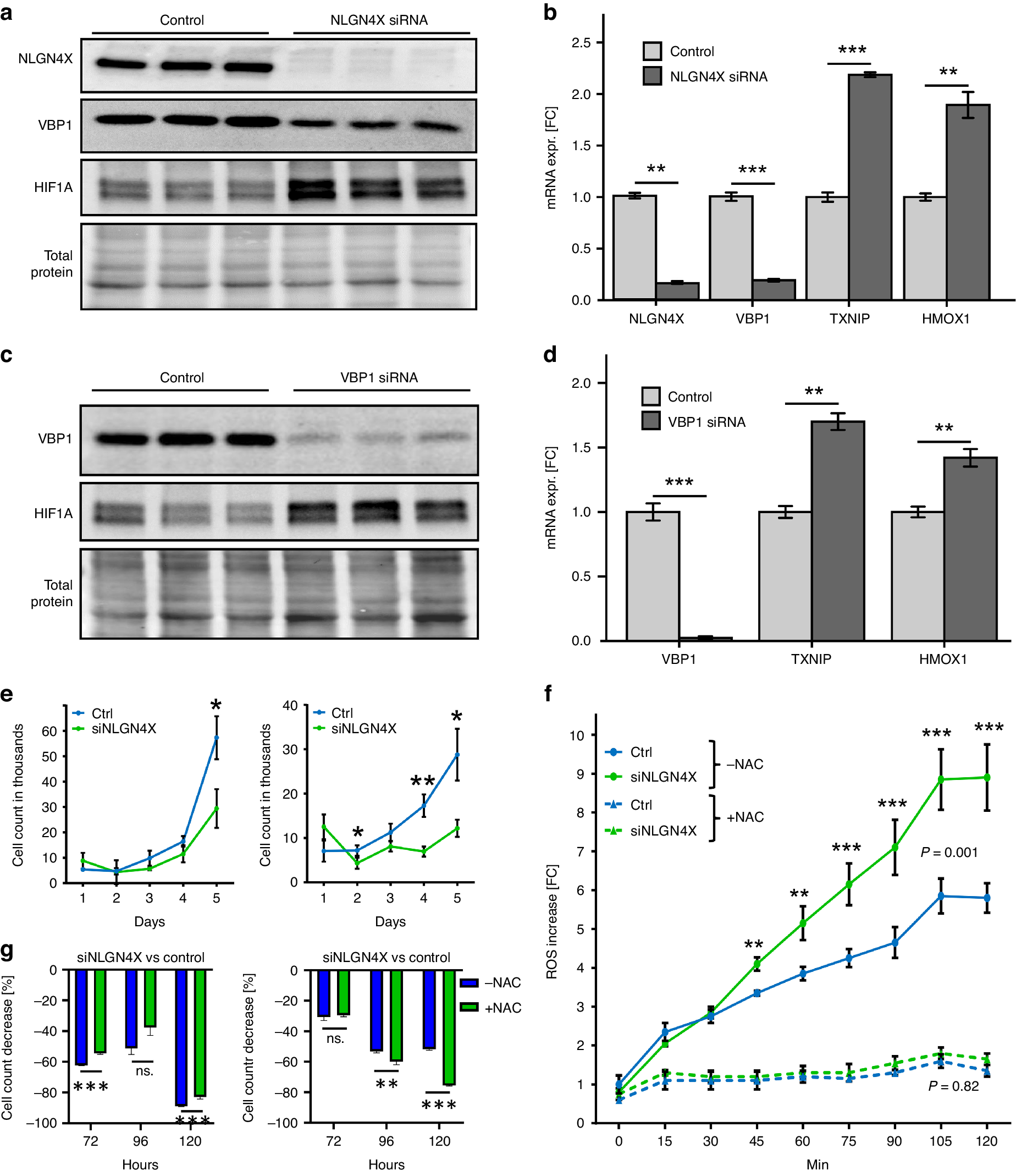
Fig. 3: Knockdown of NLGN4X reduces VBP1 and knockdown of VBP1 is sufficient for HIF1A induction.
From: Late stage melanoma is hallmarked by low NLGN4X expression leading to HIF1A accumulation

a Western blots showing NLGN4X, VBP1, HIF1A and total protein loading of WM793B cells treated with non-targeting control and NLGN4X siRNA (see also Fig. S2). b qPCR data normalised to β-actin displaying VBP1, TXNIP and HMOX1 mRNA expression of WM793B cells treated with non-targeting control and NLGN4X siRNA (n = 3 / treatment). c Western blots showing VBP1, HIF1A and total protein loading of WM793B cells treated with non-targeting control and VBP1 siRNA (see also Fig. S3B). d qPCR data normalised to β-actin displaying VBP1, TXNIP and HMOX1 mRNA expression of WM793B cells treated with non-targeting control and VBP1 siRNA (n = 3/treatment). e Cell count of MCM1G and WM793B cells treated with non-targeting control (Ctrl) and NLGN4X siRNA (siNLGN4X) over a period of 5 days (n = 3/cell line and treatment). f 793B cells were either control or si NLGN4X treated and ROS was measured by DCHDA fluorescence over time. NAC was used to show reduction of ROS. g Cell count from (e) was repeated, but cells were treated with 1 µM of NAC or with control solvent. The cell count decrease, after NLGN4X knockdown, is shown for each group. All qPCR and Western blot quantification data presented as mean (±SEM), independent (unpaired) t-or one-way ANOVA and Tukey HSD were used for statistical comparisons. Data is shown in fold change (FC) from the mean of control samples. * = P < 0.05, ** = P < 0.01, *** = P < 0.001. Data presented as mean (±SD), independent (unpaired) t-test was used for statistical comparisons. P Values (calculated by independent t-test) for the comparison of the area under the curve are presented within each graph.