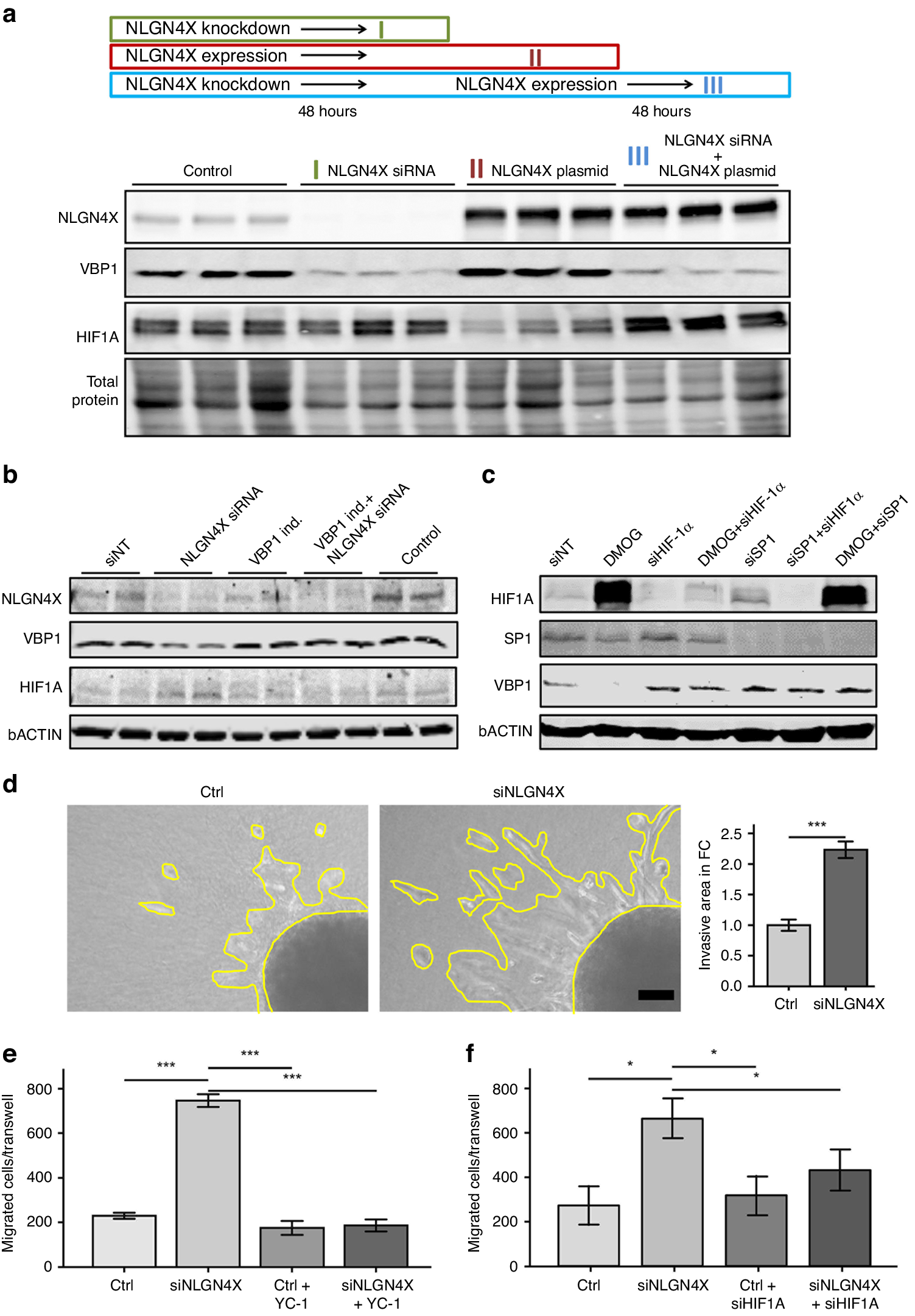
Fig. 4: Knockdown of NLGN4X decreases cell proliferation and increases migratory and invasive properties.
From: Late stage melanoma is hallmarked by low NLGN4X expression leading to HIF1A accumulation

a Western blots showing NLGN4X, HIF1A, VBP1 and total protein loading of WM793B cells treated with non-targeting control siRNA and control plasmid (control), NLGN4X siRNA and control plasmid (NLGN4X siRNA) and non-targeting control siRNA and NLGN4X plasmid. b Rescue of NLGN4X knockdown by Cas9-driven induction of VBP1. WM793B cells were either siNLGN4X treated, or VBP1 alone was induced, or both were applied at the same time. HIF1A was detected to evaluate outcome. c To analyse VBP1 regulation WM793B cells were harvested 24 h after treatment with DMOG, siHIF1A, siSP1 and combinations thereof. d Representative spheroids embedded in collagen gel (left) and corresponding quantification of invasive area (right) of MCM1G cells treated with non-targeting control (Ctrl) and NLGN4X siRNA (siNLGN4X, n = 6/treatment). Data presented as mean (± SEM), independent (unpaired) t-test was used for statistical comparisons. Bar indicates 50 µm. e Quantification of transwell migration assay of WM793B cells treated with non-targeting control (Ctrl) and NLGN4X siRNA (siNLGN4X) ± YC-1 (n = 5/cell line and treatment). f Transwell assay was repeated, but instead of YC-1 siHIF1A was applied. Data presented as mean (±SEM), one-way ANOVA and Tukey HSD were used for statistical comparison.