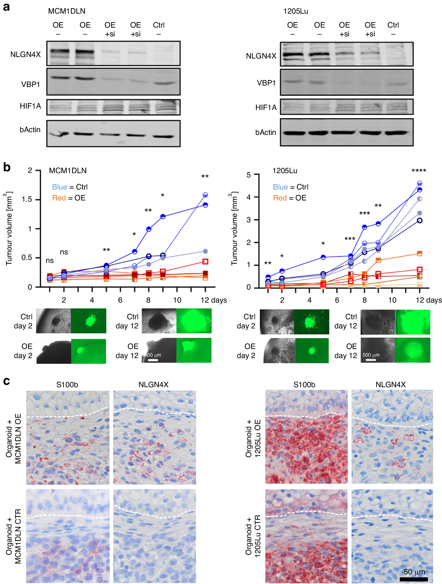
Fig. 5: Metastatic tumour cells re-expressing NLGN4X grow slower after grafting onto human skin organoids, compared to their controls.
From: Late stage melanoma is hallmarked by low NLGN4X expression leading to HIF1A accumulation

a Western blots showing NLGN4X, VBP1 and HIF1A protein expression in metastatic tumour cells lines MCM1DLN and 1205Lu that are stably re-expressing NLGN4X compared to parental cells (Ctrl). siRNA mediated knock down of NLGN4X results in diminished VBP1 expression. b Tumour-spheroid volume quantification after grafting onto human skin organoids. Both the control, as well as the NLGN4X re-expressing cell lines, contain a GFP tag that allows for easy quantification of the tumour mass over time. One line represents one individual organoid. Unpaired t-test was used for statistical comparison. Representative images of grafts in organoids at indicated time points are shown in phase contrast and immunofluorescence at the bottom. c Immunohistochemistry sections of the human skin organoids 12 days after the tumour spheroid was grafted.