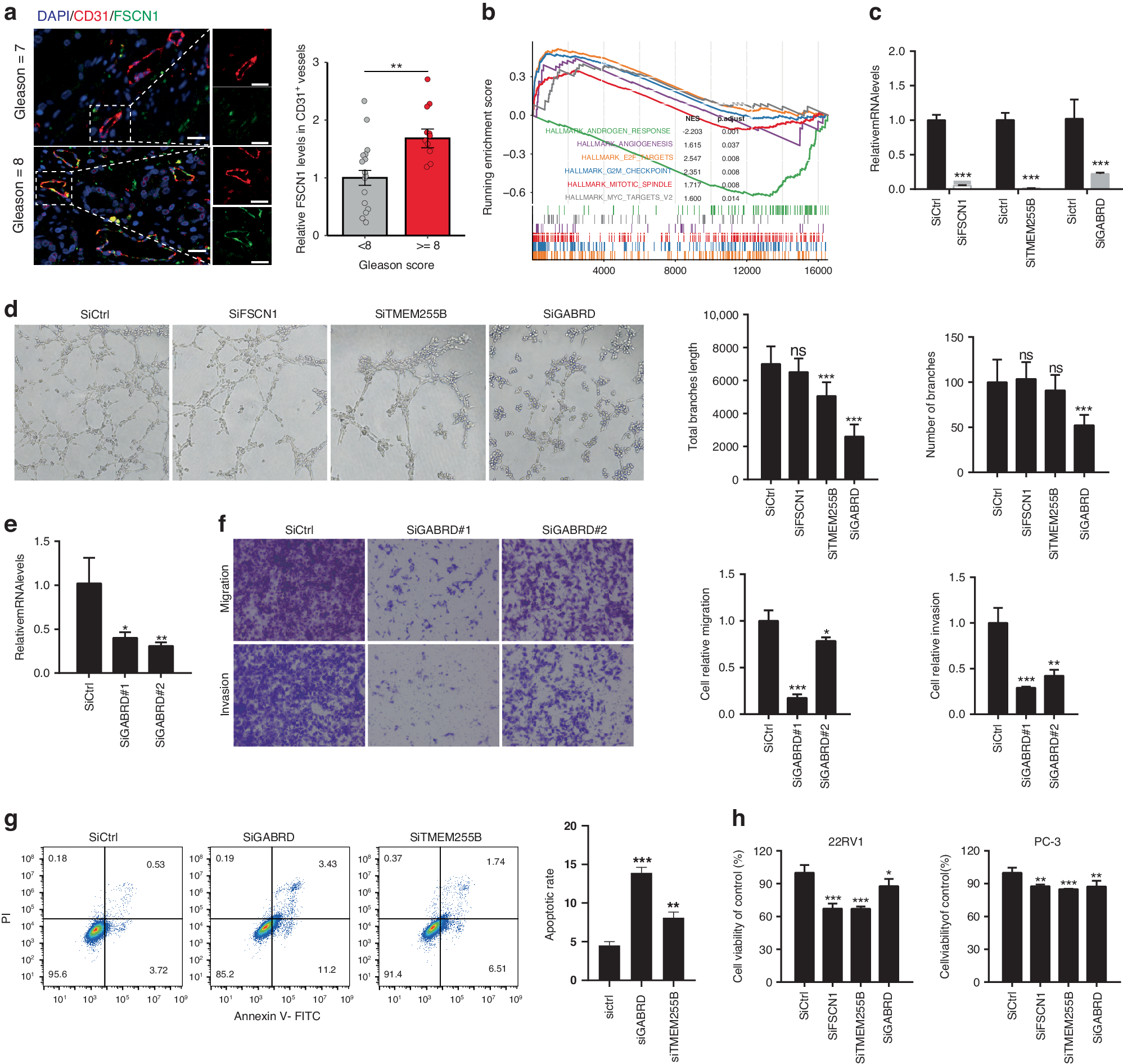
Fig. 5: RAECs are associated with enhanced angiogenic activity and PCa tumor growth.

a Representative immunostaining micrographs of FSCN1 and CD31 in human PCa samples with higher and lower Gleason scores. Nuclei were stained with DAPI. Images to the right are magnified boxed areas. Scale bars, 20 μm. Data are presented as means± s.e (n = 28, shown in the right panel). P value was calculated by the Wilcoxon rank sum test. b Gene set enrichment analysis revealed top dysregulated HALLMARK pathways in PCa patients with higher RAECsig scores. c Validation of RNAi-mediated knockdown of FSCN1, TMEM255B, and GABRD in HUVECs, as measured by real-time qPCR. Data are presented as means ± s.d (n = 3). Statistical significance was determined using two-tailed Student’s t-tests. d Tube formation of HUVECs was affected by silencing GABRD and TMEM255B. Data are presented as means ± s.d (n = 3, shown in right panels). e Knockdown of GABRD by 2 siRNAs in HUVEC, as measured by real-time qPCR. Data are presented as means ± s.d (n = 3). f GABRD knockdown inhibited HUVEC migration and invasion, as determined by the transwell assay. Data are denoted as means ± s.d (n = 3). g GABRD and TMEM255B knockdown induced HUVEC apoptosis. Data are denoted as means ± s.d (n = 3). h The number of PCa cells was decreased by conditioned media from HUVECs with the knockdown of FSCN1, TMEM255B, and GABRD, as determined by the CCK-8 assay. Data are shown as means ± s.d (n = 3). Statistical significance was determined by one-way ANOVA with Dunnett’s test for (d–h). *P < 0.05; **P < 0.01; ***P < 0.001.