Abstract
Background
DNMT3A is a crucial epigenetic regulation enzyme. However, due to its heterogeneous nature and frequent mutation in various cancers, the role of DNMT3A remains controversial. Here, we determine the role of DNMT3A in non-small cell lung cancer (NSCLC) to identify potential treatment strategies.
Methods
To investigate the role of loss-of-function mutations of DNMT3A in NSCLC, CRISPR/Cas9 was used to induce DNMT3A-inactivating mutations. Epigenetic inhibitor library was screened to find the synthetic lethal partner of DNMT3A. Both pharmacological inhibitors and gene manipulation were used to evaluate the synthetic lethal efficacy of DNMT3A/KDM1A in vitro and in vivo. Lastly, MS-PCR, ChIP-qPCR, dual luciferase reporter gene assay and clinical sample analysis were applied to elucidate the regulation mechanism of synthetic lethal interaction.
Results
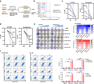
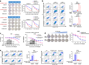
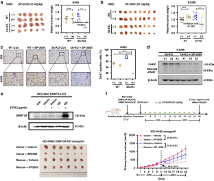
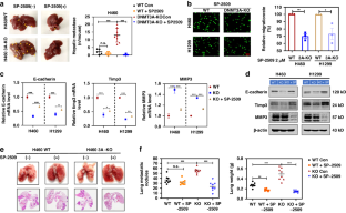
We identified DNMT3A is a tumour suppressor gene in NSCLC and KDM1A as a synthetic lethal partner of DNMT3A deletion. Both chemical KDM1A inhibitors and gene manipulation can selectively reduce the viability of DNMT3A-KO cells through inducing cell apoptosis in vitro and in vivo. We clarified that the synthetic lethality is not only limited to the death mode, but also involved into tumour metastasis. Mechanistically, DNMT3A deficiency induces KDM1A upregulation through reducing the methylation status of the KDM1A promoter and analysis of clinical samples indicated that DNMT3A expression was negatively correlated with KDM1A level.
Conclusion
Our results provide new insight into the role of DNMT3A in NSCLC and elucidate the mechanism of synthetic lethal interaction between KDM1A and DNMT3A, which might represent a promising approach for treating patients with DNMT3A-deficient tumours.
This is a preview of subscription content, access via your institution
Access options
Subscribe to this journal
We are sorry, but there is no personal subscription option available for your country.
Buy this article
- Purchase on SpringerLink
- Instant access to the full article PDF.
USD 39.95
Prices may be subject to local taxes which are calculated during checkout







Data availability
All data are available in the main text or the supplementary materials. All data used in the current study are available from the corresponding author by reasonable request.
References
Li Y, Zhang Y, Li X, Yi S, Xu J. Gain-of-function mutations: an emerging advantage for cancer biology. Trends Biochem Sci. 2019;44:659–74.
Chen S, Zhao Y, Liu S, Zhang J, Assaraf YG, Cui W, et al. Epigenetic enzyme mutations as mediators of anti-cancer drug resistance. Drug Resist Updat. 2022;61:100821.
Huang L, Guo Z, Wang F, Fu L. KRAS mutation: from undruggable to druggable in cancer. Signal Transduct Target Ther. 2021;6:386.
Oxnard GR, Hu Y, Mileham KF, Husain H, Costa DB, Tracy P, et al. Assessment of resistance mechanisms and clinical implications in patients with egfr t790m-positive lung cancer and acquired resistance to osimertinib. JAMA Oncol. 2018;4:1527–34.
Terakawa J, Serna VA, Taketo MM, Daikoku T, Suarez AA, Kurita T. Ovarian insufficiency and CTNNB1 mutations drive malignant transformation of endometrial hyperplasia with altered PTEN/PI3K activities. Proc Natl Acad Sci USA. 2019;116:4528–37.
Gong X, Du J, Parsons SH, Merzoug FF, Webster Y, Iversen PW, et al. Aurora A kinase inhibition is synthetic lethal with loss of the RB1 tumor suppressor gene. Cancer Discov. 2019;9:248–63.
Lord CJ, Tutt AN, Ashworth A. Synthetic lethality and cancer therapy: lessons learned from the development of PARP inhibitors. Annu Rev Med. 2015;66:455–70.
Menezes DL, Holt J, Tang Y, Feng J, Barsanti P, Pan Y, et al. A synthetic lethal screen reveals enhanced sensitivity to ATR inhibitor treatment in mantle cell lymphoma with ATM loss-of-function. Mol Cancer Res. 2015;13:120–9.
Mittal V. EpitheliaL mesenchymal transition in tumor metastasis. Annu Rev Pathol. 2018;13:395–412.
Shoaib M, Sorensen CS. Epigenetic deficiencies and replicative stress: driving cancer cells to an early grave. Cancer Cell. 2015;28:545–7.
Peyraud F, Italiano A. Combined PARP inhibition and immune checkpoint therapy in solid tumors. Cancers. 2020;12:1502.
Ding N, Maiuri AR, O’Hagan HM. The emerging role of epigenetic modifiers in repair of DNA damage associated with chronic inflammatory diseases. Mutat Res Rev Mutat Res. 2019;780:69–81.
Bitler BG, Aird KM, Garipov A, Li H, Amatangelo M, Kossenkov AV, et al. Synthetic lethality by targeting EZH2 methyltransferase activity in ARID1A-mutated cancers. Nat Med. 2015;21:231–8.
Ning X, Shi Z, Liu X, Zhang A, Han L, Jiang K, et al. DNMT1 and EZH2 mediated methylation silences the microRNA-200b/a/429 gene and promotes tumor progression. Cancer Lett. 2015;359:198–205.
Kalev P, Hyer ML, Gross S, Konteatis Z, Chen CC, Fletcher M, et al. MAT2A inhibition blocks the growth of MTAP-deleted cancer cells by reducing PRMT5-dependent mRNA splicing and inducing DNA damage. Cancer Cell. 2021;39:209–24.
Kausar S, Abbas MN, Cui H. A review on the DNA methyltransferase family of insects: aspect and prospects. Int J Biol Macromol. 2021;186:289–302.
Zhang W, Xu J. DNA methyltransferases and their roles in tumorigenesis. Biomark Res. 2017;5:1.
Pollyea DA, Pratz K, Letai A, Jonas BA, Wei AH, Pullarkat V, et al. Venetoclax with azacitidine or decitabine in patients with newly diagnosed acute myeloid leukemia: long term follow-up from a phase 1b study. Am J Hematol. 2021;96:208–17.
Liu YC, Kwon J, Fabiani E, Xiao Z, Liu YV, Follo MY, et al. Demethylation and up-regulation of an oncogene after hypomethylating therapy. N Engl J Med. 2022;386:1998–2010.
Zhu Y, Xia T, Chen DQ, Xiong X, Shi L, Zuo Y, et al. Promising role of protein arginine methyltransferases in overcoming anti-cancer drug resistance. Drug Resist Updat. 2024;72:101016.
Alsulami AF, Torres PHM, Moghul I, Arif SM, Chaplin AK, Vedithi SC, et al. COSMIC cancer gene census 3D database: understanding the impacts of mutations on cancer targets. Brief Bioinform. 2021;22:bbab220.
Russler-Germain DA, Spencer DH, Young MA, Lamprecht TL, Miller CA, et al. The R882H DNMT3A mutation associated with AML dominantly inhibits wild-type DNMT3A by blocking its ability to form active tetramers. Cancer Cell. 2014;25:442–54.
Buettner R, Yim SO, Hong YS, Boncinelli E, Tainsky MA. Alteration of homeobox gene expression by N-ras transformation of PA-1 human teratocarcinoma cells. Mol Cell Biol. 1991;11:3573–83.
Santini V. Novel therapeutic strategies: hypomethylating agents and beyond. Hematology Am Soc Hematol Educ Program. 2012;2012:65–73.
Gao Q, Steine EJ, Barrasa MI, Hockemeyer D, Pawlak M, Fu D, et al. Deletion of the de novo DNA methyltransferase Dnmt3a promotes lung tumor progression. Proc Natl Acad Sci USA. 2011;108:18061–6.
Ley TJ, Ding L, Walter MJ, McLellan MD, Lamprecht T, Larson DE, et al. DNMT3A mutations in acute myeloid leukemia. N Engl J Med. 2010;363:2424–33.
Ishiguro K, Kitajima H, Niinuma T, Maruyama R, Nishiyama N, Ohtani H, et al. Dual EZH2 and G9a inhibition suppresses multiple myeloma cell proliferation by regulating the interferon signal and IRF4-MYC axis. Cell Death Discov. 2021;7:7.
San José-Enériz E, Agirre X, Rabal O, Vilas-Zornoza A, Sanchez-Arias JA, Miranda E, et al. Discovery of first-in-class reversible dual small molecule inhibitors against G9aand DNMTs in hematological malignancies. Nat Commun. 2017;8:15424.
Moufarrij S, Srivastava A, Gomez S, Hadley M, Palmer E, Austin PT, et al. Combining DNMT and HDAC6 inhibitors increases anti-tumor immune signaling and decreases tumor burden in ovarian cancer. Sci Rep. 2020;10:3470.
Choi HJ, Park JH, Park M, Won HY, Joo HS, Lee CH. et al.UTX inhibits EMT-induced breast CSC properties by epigenetic repression of EMT genes in cooperation with LSD1 and HDAC1.EMBO Rep.2015;16:1288–89.
Ebeid K, Meng X, Thiel KW, Do AV, Geary SM, Morris AS, et al. Synthetically lethal nanoparticles for treatment of endometrial cancer. Nat Nanotechnol. 2018;13:72–81.
Shi Y, Lan F, Matson C, Mulligan P, Whetstine JR, Cole PA, et al. Histone demethylation mediated by the nuclear amine oxidase homolog LSD1. Cell. 2004;119:941–53.
Qin Y, Zhu W, Xu W, Zhang B, Shi S, Ji S, et al. LSD1 sustains pancreatic cancer growth via maintaining HIF1alpha-dependent glycolytic process. Cancer Lett. 2014;347:225–32.
Lv S, Zhao X, Zhang E, Yan Y, Ma X, Li N, et al. Lysine demethylase KDM1A promotes cell growth via FKBP8-BCL2 axis in hepatocellular carcinoma. J Biol Chem. 2022;298:102374.
Li N, Yang L, Zuo H. Arborinine suppresses ovarian cancer development through inhibition of LSD1. J]. Life Sci. 2022;291:120275.
Ismail T, Lee HK, Kim C, Kwon T, Park TJ, Lee HS. KDM1A microenvironment, its oncogenic potential, and therapeutic significance. Epigenet Chromatin. 2018;11:33.
Tao DL, Tassi Yunga S, Williams CD, McCarty OJT. Aspirin and antiplatelet treatments in cancer. Blood. 2021;137:3201–11.
Funding
This work was supported by grants from the National Natural Science Foundation of China (82272725 to CW, 82073320 to LW), “Xingliao Talents” Programme of Liaoning Province (nos. XLYC1902008 to LW) and Natural Science Foundation of Shenyang (22-315-6-11 to LW).
Author information
Authors and Affiliations
Contributions
Yingxi Zhao: Conceptualisation; Writing-Original Draft; Formal analysis; Investigation; Visualisation, Data Curation. Yonghao Zheng: Data Curation; Methodology; Investigation; Formal analysis; Validation; Visualisation. Jinjiang Fu: Data Curation; Methodology; Investigation; Formal analysis. Jiayu Zhang: Data Curation. Hui Shao: Investigation. Shougeng Liu: Visualisation. Jiacheng Lai: Investigation; Xue Zhou: Data Curation; Methodology. Ruijuan Liang: Data Curation. Lina Jia: Resources; Project administration. Wei Cui: Resources; Supervision. Jingyu Yang: Resources; Project administration. Chunfu Wu: Resources; Supervision. Lihui Wang: Conceptualisation; Writing-Review & Editing; Funding acquisition; Supervision; Funding acquisition.
Corresponding author
Ethics declarations
Competing interests
The authors declare no competing interests.
Additional information
Publisher’s note Springer Nature remains neutral with regard to jurisdictional claims in published maps and institutional affiliations.
Supplementary information
Rights and permissions
Springer Nature or its licensor (e.g. a society or other partner) holds exclusive rights to this article under a publishing agreement with the author(s) or other rightsholder(s); author self-archiving of the accepted manuscript version of this article is solely governed by the terms of such publishing agreement and applicable law.
About this article
Cite this article
Zhao, Y., Zheng, Y., Fu, J. et al. KDM1A, a potent and selective target, for the treatment of DNMT3A-deficient non-small cell lung cancer. Br J Cancer 131, 655–667 (2024). https://doi.org/10.1038/s41416-024-02772-x
Received:
Revised:
Accepted:
Published:
Version of record:
Issue date:
DOI: https://doi.org/10.1038/s41416-024-02772-x