Abstract
Background
Gastric cancer (GC) is a deadly disease with poor overall survival and limited therapeutic options. Genetic alterations such as mutations and/or deletions in chromatin remodeling gene AT-rich interactive domain 1 A (ARID1A) occur frequently in GC. Although ARID1A mutations/deletions are not a druggable target for conventional treatments, novel therapeutic strategies based on a synthetic lethal approach may be effective for the treatment of ARID1A-deficient cancers.
Methods
A kinase inhibitor library containing 551 compounds was screened in ARID1A isogenic GC cells for the ability to induce synthetic lethality effect. Selected hits’ activity was validated, and the mechanism of the most potent candidate drug, AKT inhibitor AD5363 (capivasertib), on induction of the synthetic lethality with ARID1A deficiency was investigated.
Results
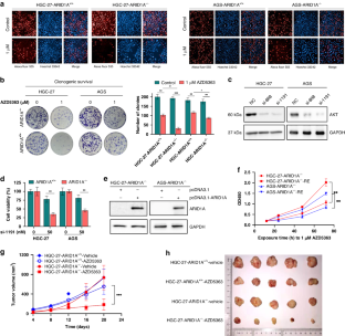
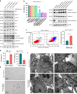
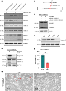
After robust vulnerability screening of 551 diverse protein kinase inhibitors, we identified the AKT inhibitor AZD5363 as being the most potent lead compound in inhibiting viability of ARID1A−/− cells. A synthetic lethality between loss of ARID1A expression and AKT inhibition by AZD5363 was validated in both GC cell model system and xenograft model. Mechanistically, AZD5363 treatment induced pyroptotic cell death in ARID1A-deficient GC cells through activation of the Caspase-3/GSDME pathway. Furthermore, ARID1A occupied the AKT gene promoter and regulated its transcription negatively, thus the GC cells deficient in ARID1A showed increased expression and phosphorylation of AKT.
Conclusions
Our study demonstrates a novel synthetic lethality interaction and unique mechanism between ARID1A loss and AKT inhibition, which may provide a therapeutic and mechanistic rationale for targeted therapy on patients with ARID1A-defective GC who are most likely to be beneficial to AZD5363 treatment.
This is a preview of subscription content, access via your institution
Access options
Subscribe to this journal
Receive 24 print issues and online access
$259.00 per year
only $10.79 per issue
Buy this article
- Purchase on SpringerLink
- Instant access to the full article PDF.
USD 39.95
Prices may be subject to local taxes which are calculated during checkout






Similar content being viewed by others
Data availability
The authors agree to make the data in this paper publicly available on genuine request.
References
Wu H, Wang W, Tong S, Wu C. Nucleostemin regulates proliferation and migration of gastric cancer and correlates with its malignancy. Int J Clin Exp Med. 2015;8:17634–43.
Ajani JA, Lee J, Sano T, Janjigian YY, Fan D, Song S. Gastric adenocarcinoma. Nat Rev Dis Primers. 2017;3:17036.
Harada K, Mizrak Kaya D, Shimodaira Y, Ajani JA. Global chemotherapy development for gastric cancer. Gastric Cancer. 2017;20:92–101.
Reisman D, Glaros S, Thompson EA. The SWI/SNF complex and cancer. Oncogene. 2009;28:1653–68.
Kadoch C, Hargreaves DC, Hodges C, Elias L, Ho L, Ranish J, et al. Proteomic and bioinformatic analysis of mammalian SWI/SNF complexes identifies extensive roles in human malignancy. Nat Genet. 2013;45:592–601.
Kadoch C, Crabtree GR. Reversible disruption of mSWI/SNF (BAF) complexes by the SS18-SSX oncogenic fusion in synovial sarcoma. Cell. 2013;153:71–85.
Wilson BG, Wang X, Shen X, McKenna ES, Lemieux ME, Cho YJ, et al. Epigenetic antagonism between polycomb and SWI/SNF complexes during oncogenic transformation. Cancer Cell. 2010;18:316–28.
McBride MJ, Pulice JL, Beird HC, Ingram DR, D’Avino AR, Shern JF, et al. The SS18-SSX Fusion Oncoprotein Hijacks BAF Complex Targeting and Function to Drive Synovial Sarcoma. Cancer Cell. 2018;33:1128–41.e7.
Zang ZJ, Cutcutache I, Poon SL, Zhang SL, McPherson JR, Tao J, et al. Exome sequencing of gastric adenocarcinoma identifies recurrent somatic mutations in cell adhesion and chromatin remodeling genes. Nat Genet. 2012;44:570–4.
Cristescu R, Lee J, Nebozhyn M, Kim KM, Ting JC, Wong SS, et al. Molecular analysis of gastric cancer identifies subtypes associated with distinct clinical outcomes. Nat Med. 2015;21:449–56.
Bass AJ, Thorsson V, Shmulevich I, Reynolds SM, Miller M, Bernard B, et al. Comprehensive molecular characterization of gastric adenocarcinoma. Nature. 2014;513:202–9.
Li J, Wang W, Zhang Y, Cieślik M, Guo J, Tan M, et al. Epigenetic driver mutations in ARID1A shape cancer immune phenotype and immunotherapy. J Clin Invest. 2020;130:2712–26.
Lord CJ, Ashworth A. PARP inhibitors: Synthetic lethality in the clinic. Science. 2017;355:1152–8.
Pilié PG, Tang C, Mills GB, Yap TA. State-of-the-art strategies for targeting the DNA damage response in cancer. Nat Rev Clin Oncol. 2019;16:81–104.
Shen J, Ju Z, Zhao W, Wang L, Peng Y, Ge Z, et al. ARID1A deficiency promotes mutability and potentiates therapeutic antitumor immunity unleashed by immune checkpoint blockade. Nat Med. 2018;24:556–62.
Li T, Shi L, Liu W, Hu X, Hui Y, Di M, et al. Aloe-Emodin Induces Mitochondrial Dysfunction and Pyroptosis by Activation of the Caspase-9/3/Gasdermin E Axis in HeLa Cells. Front Pharmacol. 2022;13:854526.
Andrikopoulou A, Chatzinikolaou S, Panourgias E, Kaparelou M, Liontos M, Dimopoulos MA, et al. The emerging role of capivasertib in breast cancer. Breast. 2022;63:157–67.
Jiang M, Qi L, Li L, Li Y. The caspase-3/GSDME signal pathway as a switch between apoptosis and pyroptosis in cancer. Cell Death Discov. 2020;6:112.
Tan Y, Chen Q, Li X, Zeng Z, Xiong W, Li G, et al. Pyroptosis: a new paradigm of cell death for fighting against cancer. J Exp Clin Cancer Res. 2021;40:153.
Wang Y, Gao W, Shi X, Ding J, Liu W, He H, et al. Chemotherapy drugs induce pyroptosis through caspase-3 cleavage of a gasdermin. Nature. 2017;547:99–103.
Rogers C, Fernandes-Alnemri T, Mayes L, Alnemri D, Cingolani G, Alnemri ES. Cleavage of DFNA5 by caspase-3 during apoptosis mediates progression to secondary necrotic/pyroptotic cell death. Nat Commun. 2017;8:14128.
Dong S, Shi Y, Dong X, Xiao X, Qi J, Ren L, et al. Gasdermin E is required for induction of pyroptosis and severe disease during enterovirus 71 infection. J Biol Chem. 2022;298:101850.
Lee D, Yu EJ, Ham IH, Hur H, Kim YS. AKT inhibition is an effective treatment strategy in ARID1A-deficient gastric cancer cells. Onco Targets Ther. 2017;10:4153–9.
Samartzis EP, Noske A, Dedes KJ, Fink D, Imesch P. ARID1A mutations and PI3K/AKT pathway alterations in endometriosis and endometriosis-associated ovarian carcinomas. Int J Mol Sci. 2013;14:18824–49.
Wilson BG, Roberts CW. SWI/SNF nucleosome remodellers and cancer. Nat Rev Cancer. 2011;11:481–92.
Oike T, Ogiwara H, Tominaga Y, Ito K, Ando O, Tsuta K, et al. A synthetic lethality-based strategy to treat cancers harboring a genetic deficiency in the chromatin remodeling factor BRG1. Cancer Res. 2013;73:5508–18.
Helming KC, Wang X, Wilson BG, Vazquez F, Haswell JR, Manchester HE, et al. ARID1B is a specific vulnerability in ARID1A-mutant cancers. Nat Med. 2014;20:251–4.
Hennessy BT, Smith DL, Ram PT, Lu Y, Mills GB. Exploiting the PI3K/AKT pathway for cancer drug discovery. Nat Rev Drug Discov. 2005;4:988–1004.
Shaw RJ, Cantley LC. Ras, PI(3)K and mTOR signalling controls tumour cell growth. Nature. 2006;441:424–30.
Li L, Wang S, Zhou W. Balance Cell Apoptosis and Pyroptosis of Caspase-3-Activating Chemotherapy for Better Antitumor Therapy. Cancers (Basel). 2022;15:26.
Kim YB, Ham IH, Hur H, Lee D. Various ARID1A expression patterns and their clinical significance in gastric cancers. Hum Pathol. 2016;49:61–70.
Chandler RL, Brennan J, Schisler JC, Serber D, Patterson C, Magnuson T. ARID1a-DNA interactions are required for promoter occupancy by SWI/SNF. Mol Cell Biol. 2013;33:265–80.
Acknowledgements
We would like to acknowledge the central animal facility at Fujian Medical University for the help with animal experiments. We sincerely thank the technical support from Junjin Lin and Shuping Zheng (Public Technology Service Center, Fujian Medical University) for assistance with flow cytometry and confocal microscopy experiments.
Funding
This work was supported in part by a grant from the National Natural Science Foundation of China (81672967), the Startup Fund for High-Level Talents of Fujian Medical University (XRCZX2017021), and the Startup Fund for Scientific Research of Fujian Medical University (No. 2019QH2003).
Author information
Authors and Affiliations
Contributions
MHF and YFL designed and performed experiments, analyzed data and wrote the manuscript. CRX, KQS, ZGG, YTH, HBL, YCW, and YCS performed the experiments and analyzed data. SBH and XTC contributed to data interpretation and editing the paper. XL and XJL designed experiments, supervised the study, wrote and edit the manuscript.
Corresponding authors
Ethics declarations
Competing interests
The authors declare no competing interests.
Ethics approval and consent to participate
This article does not contain any studies with human participants. All procedures were carried out according to the Animal Care and Use Committee protocol approved for this study by Fujian Medical University (FMU-IACUC 15–066) and performed in accordance with the institution guidelines.
Additional information
Publisher’s note Springer Nature remains neutral with regard to jurisdictional claims in published maps and institutional affiliations.
Supplementary information
Rights and permissions
Springer Nature or its licensor (e.g. a society or other partner) holds exclusive rights to this article under a publishing agreement with the author(s) or other rightsholder(s); author self-archiving of the accepted manuscript version of this article is solely governed by the terms of such publishing agreement and applicable law.
About this article
Cite this article
Fang, M., Lin, Y., Xue, C. et al. The AKT inhibitor AZD5363 elicits synthetic lethality in ARID1A-deficient gastric cancer cells via induction of pyroptosis. Br J Cancer 131, 1080–1091 (2024). https://doi.org/10.1038/s41416-024-02778-5
Received:
Revised:
Accepted:
Published:
Version of record:
Issue date:
DOI: https://doi.org/10.1038/s41416-024-02778-5


