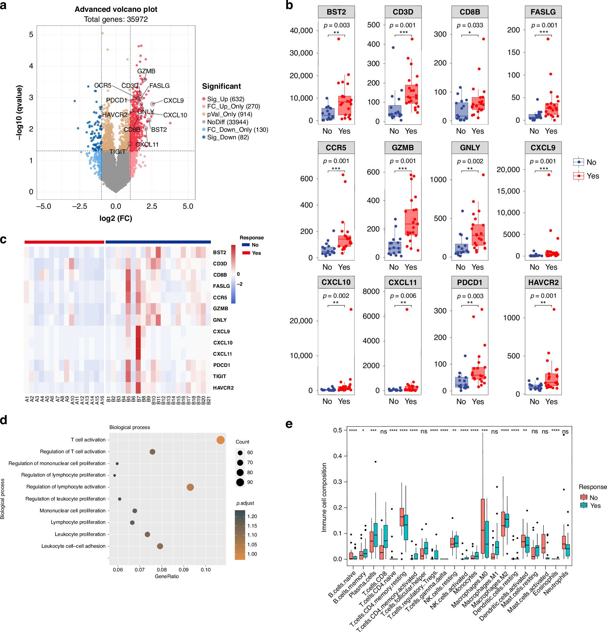
Fig. 3: RNA-seq analysis of tumour specimens at baseline (n = 37).

a Differential gene expression between responders (CR/PR, n = 21) and non-responder group (SD, n = 16); The upregulated immune-related genes were marked. A cut-off of gene expression fold change of ≥1.5 and a false discovery rate (FDR) q < 0.05 was applied to select DEGs; b Typical immune-related genes in radiographic responders and non-responders; c Up-regulation of immune-related genes in patients with radiographic responders and non-responders; d The GO enrichment of RNA-seq showing the top 10 up-regulation immune-related genes in the section of biological process; e 22 types of infiltration immune cells in responders and non-responders. Responders were those having complete or partial response by RECIST 1.1, while non-responders having stable disease or disease. *p < 0.05, **p < 0.01, ***p < 0.001, asterisks (*) stand for significance levels. The statistical difference of two groups was compared through the Wilcox test.