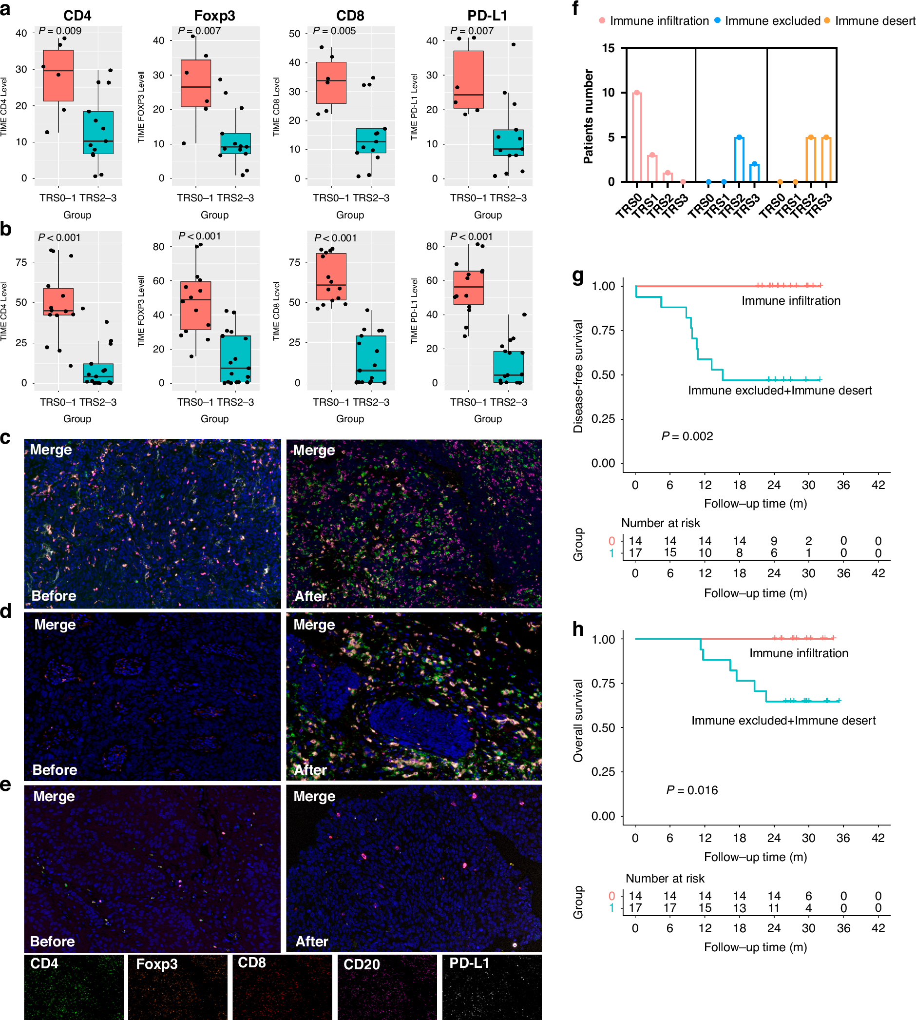
Fig. 4: T cell infiltration and TIME types in the tumour tissue by mIF.

Expression of immune cell markers in TIME: CD4, Foxp3, CD8 and PD-L1 expression in ESCC tumour samples before (a, n = 19) and after (b, n = 31) nICT treatment; three TIME types based on the infiltration of immune cells in the tumour tissue before and after immunochemotherapy by mIF: immune infiltration (c, n = 14); immune excluded (d, n = 7); immune desert (e, n = 10); f TIME type grouped by TRS (n = 31); g Disease-free survival in different TIME types (n = 31); h Overall survival in different TIME types (n = 31): mIF multiplexed immunofluorescence, TIME tumour immune microenvironment, TRS tumour regression stage. CD4 (green), Foxp3 (orange), CD8 (red), CD20 (rose-red) and PD-L1 (white).