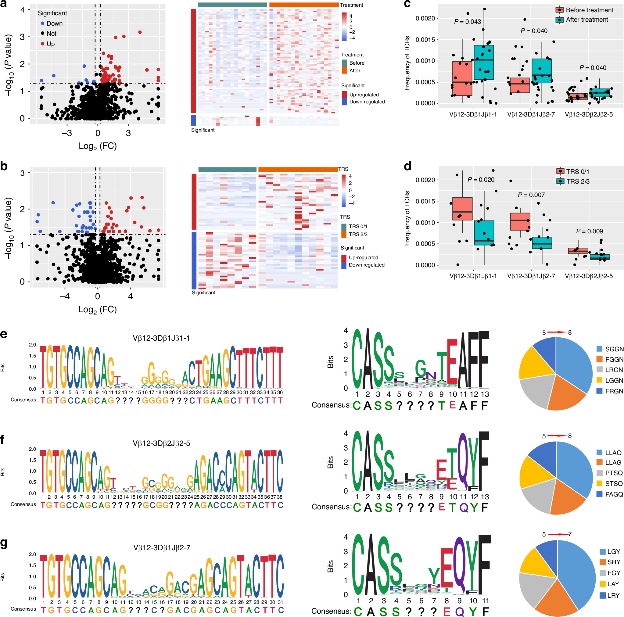
Fig. 6: TCR-seq analysis of 19 paired peripheral blood samples before and after nICT treatment.

a Differential expression analysis of TCR clonality before and after nICT treatment; b Differential expression analysis of TCR clonality between pathological responders (TRS0/1) and non-responders (TRS2/3). c The frequency of these shared TCRs was increased after treatment (n = 38); d Higher frequency of three shared TCRs in patients with pathological response (TRS0/1) (n = 19); sequence motif analysis of high-frequency groups of TCRs Local alignment was applied to calculate the similarity of the base (left) and amino acid (middle) of Vβ12-3Dβ1Jβ1-1 (e), Vβ12-3Dβ1Jβ2-7 (f) and Vβ12-3Dβ2Jβ2-5 (g). The question marks indicated that the sequence at that position is not conservative. The percentage of top 5 non-conserved amino acid sequences (right) in patients with high frequency of TCRs was shown.