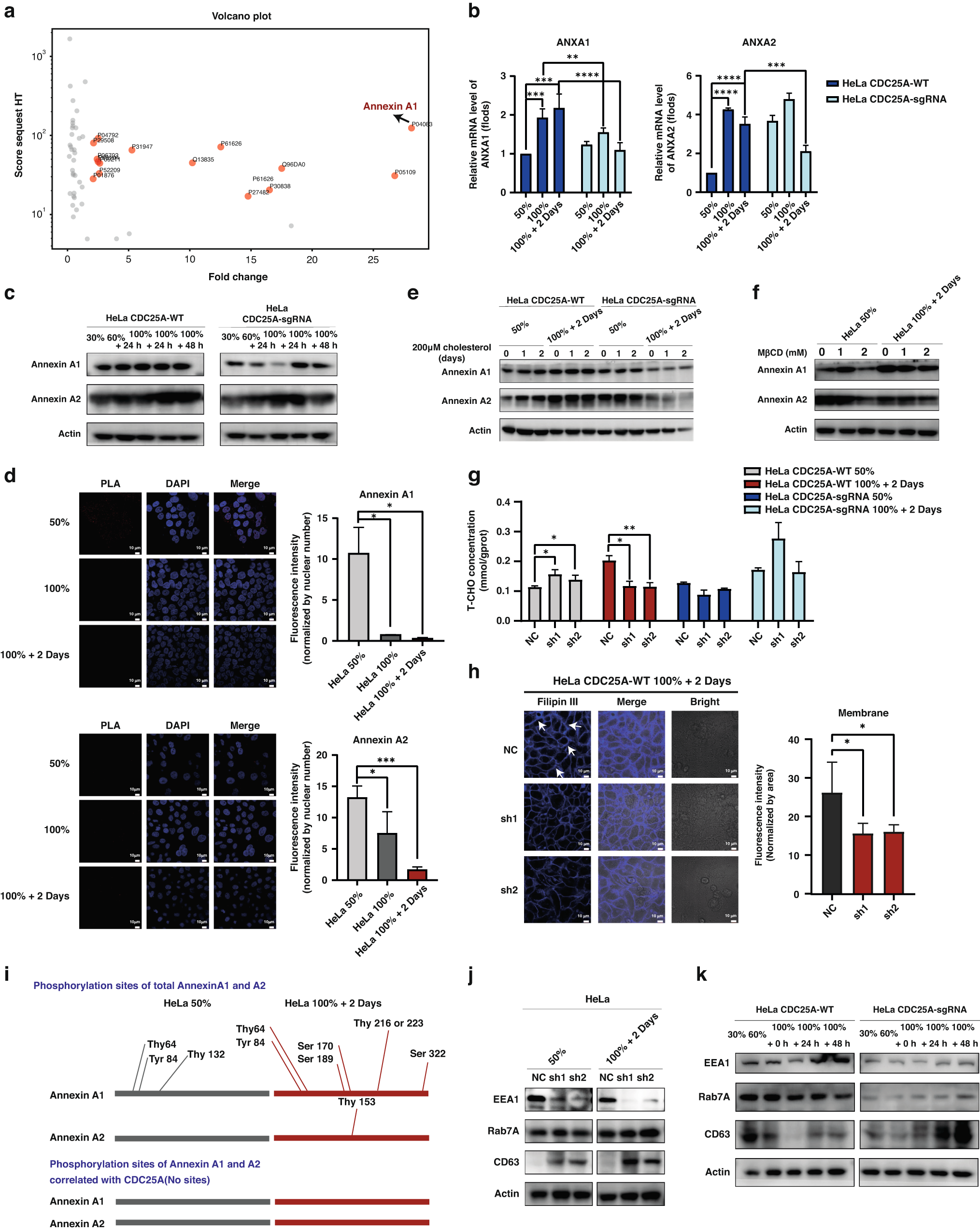
Fig. 6: Annexin A1 and A2 are regulated by CDC25A to maintain cholesterol homeostasis in quiescent cell.

a Volcano plot analysis of the total proteins correlated with CDC25A detected using IP-MS. Compared with HeLa 50%, the proteins in HeLa 100%+2Days group with fold change >2 and score sequest HT > 10 was marked in orange. b, c RT-qPCR analysis and Western Blot analysis of the expression of Annexin A1 and Annexin A2. **p < 0.01, ***p < 0.001, ****p < 0.0001. d The correlations between CDC25A and Annexin A1 and A2 were detected by proximity ligation assay (PLA), red dots in HeLa cells with different densities. Quantification of the fluorescent intensity was normalized by nuclear number. *p < 0.05, ***p < 0.001. e, f Western Blot analysis of the expression of Annexin A1 and Annexin A2 cultured with extra 200 μM cholesterol and MβCD incubation for 16 h. g Total cholesterol assay in cells with Annexin A1 konckdown. *p < 0.05, **p < 0.01. h Immunofluorescence analysis of cholesterol on single cell membrane stained by Filipin III in HeLa with Annexin A1 konckdown. Quantification of the membrane fluorescent intensity was normalized by membrane area like Fig. 5g. White arrow: Illustrating the positions with higher levels of stained cholesterol on the cell membrane. *p < 0.05. i The phosphorylation sites of Annexin A1 and A2 before and after interacting with CDC25A were identified by IP-MS. j, k Western Blot analysis of the proteins in endosome pathways.