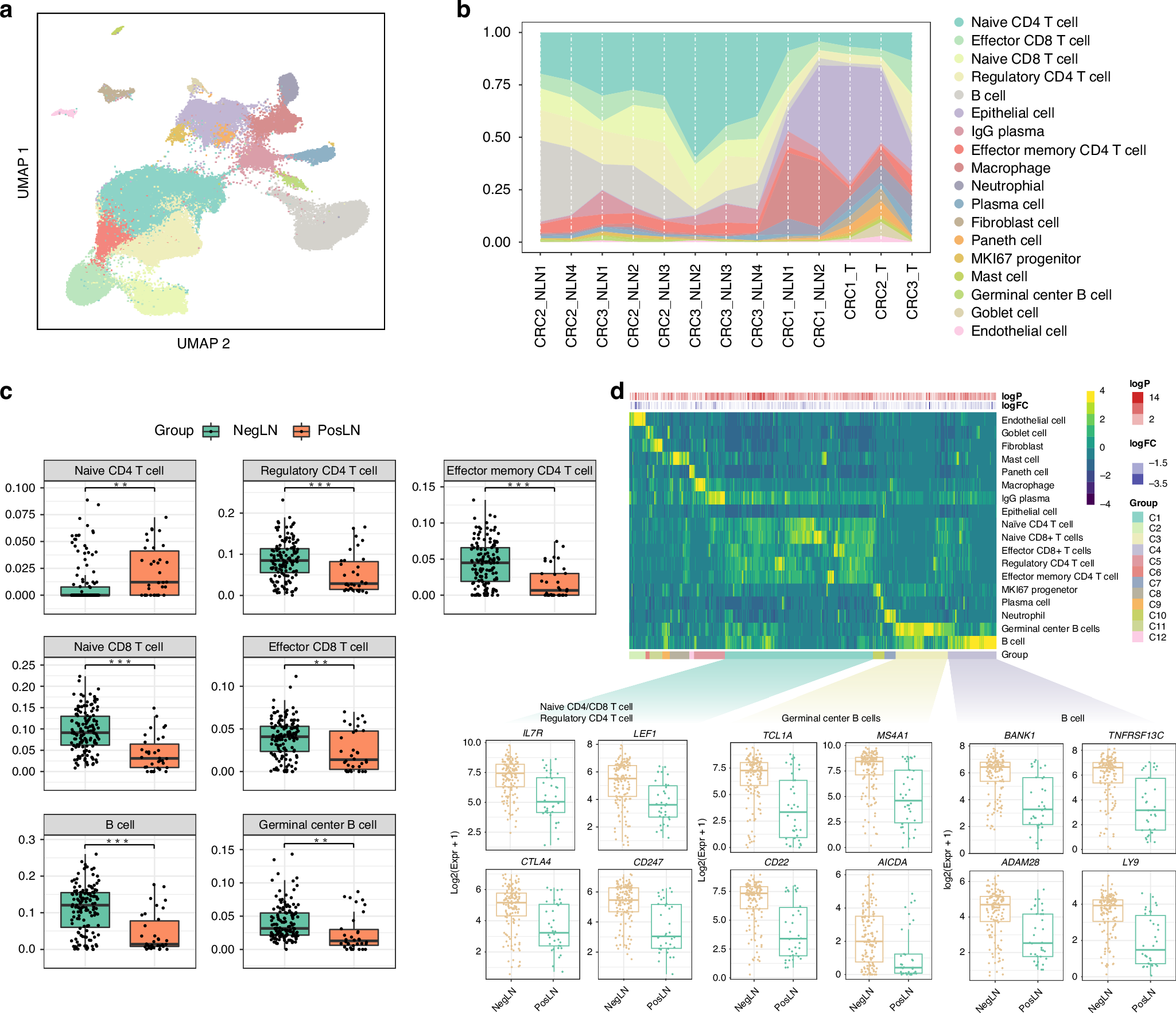
Fig. 3: The immune infiltration profile of TDLNs.

a Uniform manifold approximation and projection (UMAP) analysis of the transcriptional profiles of TDLNs, colored by cell type. b Proportion plots of various cell types from different sample sources. c Box plots illustrating the differences in immune cell infiltration between negative and positive TDLNs using lymph node sc-RNA sequencing data as a reference based on CIBERSORTx. d Heatmap and box plots showing cell types highly expressed DEGs by the expression of upregulated DEGs (PosLN vs. NegLN) across cell types. NegLN negative lymph node, PosLN positive lymph node, TDLNs tumor-draining lymph nodes, sc-RNA single-cell RNA, DEGs differentially expressed genes.