Abstract
Background
Activation of androgen receptor (AR) by androgen binding to its ligand-binding domain (LBD) has led to the development of clinical drugs that target androgen biosynthesis or the LBD of AR for the treatment of prostate cancer patients. While these drugs initially offer clinical benefits, the emergence of drug resistance is inevitable after a certain duration of treatment.
Objectives
Exploring alternative AR domains or identifying novel mechanisms for AR activation is crucial for advancing prostate cancer therapies.
Methods
A systematic bioinformatic analysis identified novel androgen-responsive long noncoding RNAs (lncRNAs) in prostate cancer, which were verified using loss-of-function and gain-of-function strategies in vitro and in vivo.
Results
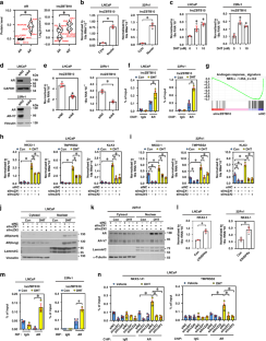
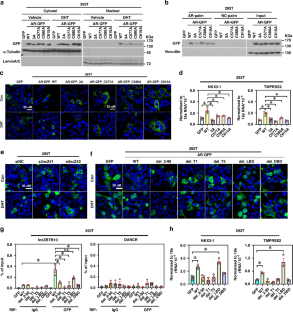
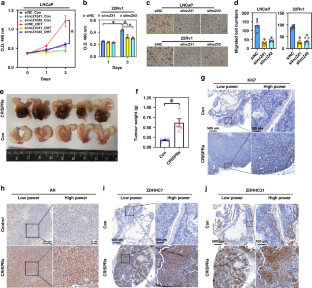
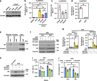
lncZBTB10 or LINC02986 was overexpressed in prostate cancer specimens and correlated with poor clinical outcomes. Mechanistically, our findings elucidate the pivotal role of lncZBTB10 in facilitating AR function by inducing S-palmitoylation. Moreover, the interaction between lncZBTB10 and AR not only fosters but also orchestrates biomolecular condensates within the nucleus driven by a novel RNA-binding domain, particularly in prostate cancer cells. Notably, the overexpression of lncZBTB10 not only promotes tumor growth in vivo but also triggers abiraterone resistance in vitro by inducing AR expression.
Conclusions
These results collectively reveal a novel mechanism by which lncZBTB10 regulates AR function in prostate cancer cells.
This is a preview of subscription content, access via your institution
Access options
Subscribe to this journal
Receive 24 print issues and online access
$259.00 per year
only $10.79 per issue
Buy this article
- Purchase on SpringerLink
- Instant access to the full article PDF.
USD 39.95
Prices may be subject to local taxes which are calculated during checkout







Similar content being viewed by others
Data availability
The data supporting this article can be found both within the article itself and in its accompanying online Supplementary Material.
References
Ji Y, Zhang R, Han X, Zhou J. Targeting the N-terminal domain of the androgen receptor: The effective approach in therapy of CRPC. Eur J Med Chem. 2023;247:115077.
Huggins C. Prostatic cancer treated by orchiectomy; the five year results. J Am Med Assoc. 1946;131:576–81.
de Bono JS, Logothetis CJ, Molina A, Fizazi K, North S, Chu L, et al. Abiraterone and increased survival in metastatic prostate cancer. N Engl J Med. 2011;364:1995–2005.
Scher HI, Fizazi K, Saad F, Taplin ME, Sternberg CN, Miller K, et al. Increased survival with enzalutamide in prostate cancer after chemotherapy. N Engl J Med. 2012;367:1187–97.
Mostaghel EA, Plymate SR, Montgomery B. Molecular pathways: targeting resistance in the androgen receptor for therapeutic benefit. Clin Cancer Res. 2014;20:791–8.
Korpal M, Korn JM, Gao X, Rakiec DP, Ruddy DA, Doshi S, et al. An F876L mutation in androgen receptor confers genetic and phenotypic resistance to MDV3100 (enzalutamide). Cancer Discov. 2013;3:1030–43.
Antonarakis ES, Lu C, Wang H, Luber B, Nakazawa M, Roeser JC, et al. AR-V7 and resistance to enzalutamide and abiraterone in prostate cancer. N Engl J Med. 2014;371:1028–38.
Boija A, Klein IA, Sabari BR, Dall’Agnese A, Coffey EL, Zamudio AV, et al. Transcription Factors Activate Genes through the Phase-Separation Capacity of Their Activation Domains. Cell. 2018;175:1842–55 e1816.
Boija A, Klein IA, Young RA. Biomolecular Condensates and Cancer. Cancer Cell. 2021;39:174–92.
Claessens F, Denayer S, Van Tilborgh N, Kerkhofs S, Helsen C, Haelens A. Diverse roles of androgen receptor (AR) domains in AR-mediated signaling. Nucl Recept Signal. 2008;6:e008.
Lavery DN, McEwan IJ. Structural characterization of the native NH2-terminal transactivation domain of the human androgen receptor: a collapsed disordered conformation underlies structural plasticity and protein-induced folding. Biochemistry. 2008;47:3360–9.
Basu S, Martinez-Cristobal P, Frigole-Vivas M, Pesarrodona M, Lewis M, Szulc E, et al. Rational optimization of a transcription factor activation domain inhibitor. Nat Struct Mol Biol. 2023;30:1958–69.
Thiyagarajan T, Ponnusamy S, Hwang DJ, He Y, Asemota S, Young KL, et al. Inhibiting androgen receptor splice variants with cysteine-selective irreversible covalent inhibitors to treat prostate cancer. Proc Natl Acad Sci USA. 2023;120:e2211832120.
Zhang F, Biswas M, Massah S, Lee J, Lingadahalli S, Wong S, et al. Dynamic phase separation of the androgen receptor and its coactivators key to regulate gene expression. Nucleic Acids Res. 2023;51:99–116.
Yavuz, S, Kabbech, H, van Staalduinen, J, Linder, S, van Cappellen, WA, Nigg, AL et al. Compartmentalization of androgen receptors at endogenous genes in living cells. Nucleic Acids Res. 2023 https://doi.org/10.1093/nar/gkad803.
Zhang A, Zhao JC, Kim J, Fong KW, Yang YA, Chakravarti D, et al. LncRNA HOTAIR Enhances the Androgen-Receptor-Mediated Transcriptional Program and Drives Castration-Resistant Prostate Cancer. Cell Rep. 2015;13:209–21.
Lingadahalli S, Jadhao S, Sung YY, Chen M, Hu L, Chen X, et al. Novel lncRNA LINC00844 Regulates Prostate Cancer Cell Migration and Invasion through AR Signaling. Mol Cancer Res. 2018;16:1865–78.
Zhang Y, Pitchiaya S, Cieslik M, Niknafs YS, Tien JC, Hosono Y, et al. Analysis of the androgen receptor-regulated lncRNA landscape identifies a role for ARLNC1 in prostate cancer progression. Nat Genet. 2018;50:814–24.
Gu P, Chen X, Xie R, Xie W, Huang L, Dong W, et al. A novel AR translational regulator lncRNA LBCS inhibits castration resistance of prostate cancer. Mol Cancer. 2019;18:109.
Ghildiyal R, Sawant M, Renganathan A, Mahajan K, Kim EH, Luo J, et al. Loss of Long Noncoding RNA NXTAR in Prostate Cancer Augments Androgen Receptor Expression and Enzalutamide Resistance. Cancer Res. 2022;82:155–68.
Yang L, Lin C, Jin C, Yang JC, Tanasa B, Li W, et al. lncRNA-dependent mechanisms of androgen-receptor-regulated gene activation programs. Nature. 2013;500:598–602.
Lin Z, Agarwal S, Tan S, Shi H, Lu X, Tao Z, et al. Palmitoyl acyltransferase ZDHHC7 inhibits androgen receptor and suppresses prostate cancer. Oncogene. 2023;42:2126–38.
Pedram A, Razandi M, Deschenes RJ, Levin ER. DHHC-7 and -21 are palmitoylacyltransferases for sex steroid receptors. Mol Biol Cell. 2012;23:188–99.
Arora VK, Schenkein E, Murali R, Subudhi SK, Wongvipat J, Balbas MD, et al. Glucocorticoid receptor confers resistance to antiandrogens by bypassing androgen receptor blockade. Cell. 2013;155:1309–22.
Moll JM, Hofland J, Teubel WJ, de Ridder CMA, Taylor AE, Graeser R, et al. Abiraterone switches castration-resistant prostate cancer dependency from adrenal androgens towards androgen receptor variants and glucocorticoid receptor signalling. Prostate. 2022;82:505–16.
Yao M, Shi X, Li Y, Xiao Y, Butler W, Huang Y, et al. LINC00675 activates androgen receptor axis signaling pathway to promote castration-resistant prostate cancer progression. Cell Death Dis. 2020;11:638.
Fang Z, Xu C, Li Y, Cai X, Ren S, Liu H, et al. A feed-forward regulatory loop between androgen receptor and PlncRNA-1 promotes prostate cancer progression. Cancer Lett. 2016;374:62–74.
Helsen C, Van den Broeck T, Voet A, Prekovic S, Van Poppel H, Joniau S, et al. Androgen receptor antagonists for prostate cancer therapy. Endocr Relat Cancer. 2014;21:T105–118.
Mostaghel EA, Marck BT, Plymate SR, Vessella RL, Balk S, Matsumoto AM, et al. Resistance to CYP17A1 inhibition with abiraterone in castration-resistant prostate cancer: induction of steroidogenesis and androgen receptor splice variants. Clin Cancer Res. 2011;17:5913–25.
Acknowledgements
We are grateful to Ching-Chin Tsai for providing technical support for the immunohistochemical staining. We also thank the technical services provided by the “Bioimage Core Facility of the National Core Facility Program for Biotechnology, National Science and Technology Council, Taiwan” for the digital transformation and quantification of the IHC data.
Funding
Research grants from the National Science and Technology Council (NSTC 109-2636-B-006-006; NSTC 110-2636-B-006-009; NSTC 111-2636-B-006-012; NSTC 112-2636-B-006-008; and NSTC 113-2636-B-006-005) and National Health Research Institutes (NHRI-EX112-11220BI and NHRI-EX113-11220BI) in Taiwan provided support for this study.
Author information
Authors and Affiliations
Contributions
YSC and SCL (corresponding authors) conceived the ideas and supervised the research. SCL performed the experiments and analyzed the data. YSL prepared all the constructs used in this study. TMHN and WTC conducted the confocal image analysis. YCT and HYC performed the cell experiments. SCL, YSC, and SCL (corresponding author) jointly prepared the manuscript. SCL (corresponding author) conducted the bioinformatics analyses. SCL, YSL, and YCT assisted with the animal studies. YSC and TYL provided clinical insights for the study. SCL (corresponding author) secured the funding for this study. All the authors reviewed the manuscript and consented to its publication.
Corresponding author
Ethics declarations
Competing interests
The authors declare no competing interests.
Ethics approval and consent to participate
We have confirmed that all methods were performed in accordance with the relevant guidelines and regulations. Approval for all the animal studies was obtained from the Institutional Animal Care and Use Committee (IACUC: 108299) at the Laboratory Animal Center, NCKU.
Additional information
Publisher’s note Springer Nature remains neutral with regard to jurisdictional claims in published maps and institutional affiliations.
Rights and permissions
Springer Nature or its licensor (e.g. a society or other partner) holds exclusive rights to this article under a publishing agreement with the author(s) or other rightsholder(s); author self-archiving of the accepted manuscript version of this article is solely governed by the terms of such publishing agreement and applicable law.
About this article
Cite this article
Lin, SC., Cheng, YS., Lin, YS. et al. The long noncoding RNA lncZBTB10 facilitates AR function via S-palmitoylation to promote prostate cancer progression and abiraterone resistance. Br J Cancer 132, 587–598 (2025). https://doi.org/10.1038/s41416-025-02938-1
Received:
Revised:
Accepted:
Published:
Version of record:
Issue date:
DOI: https://doi.org/10.1038/s41416-025-02938-1


