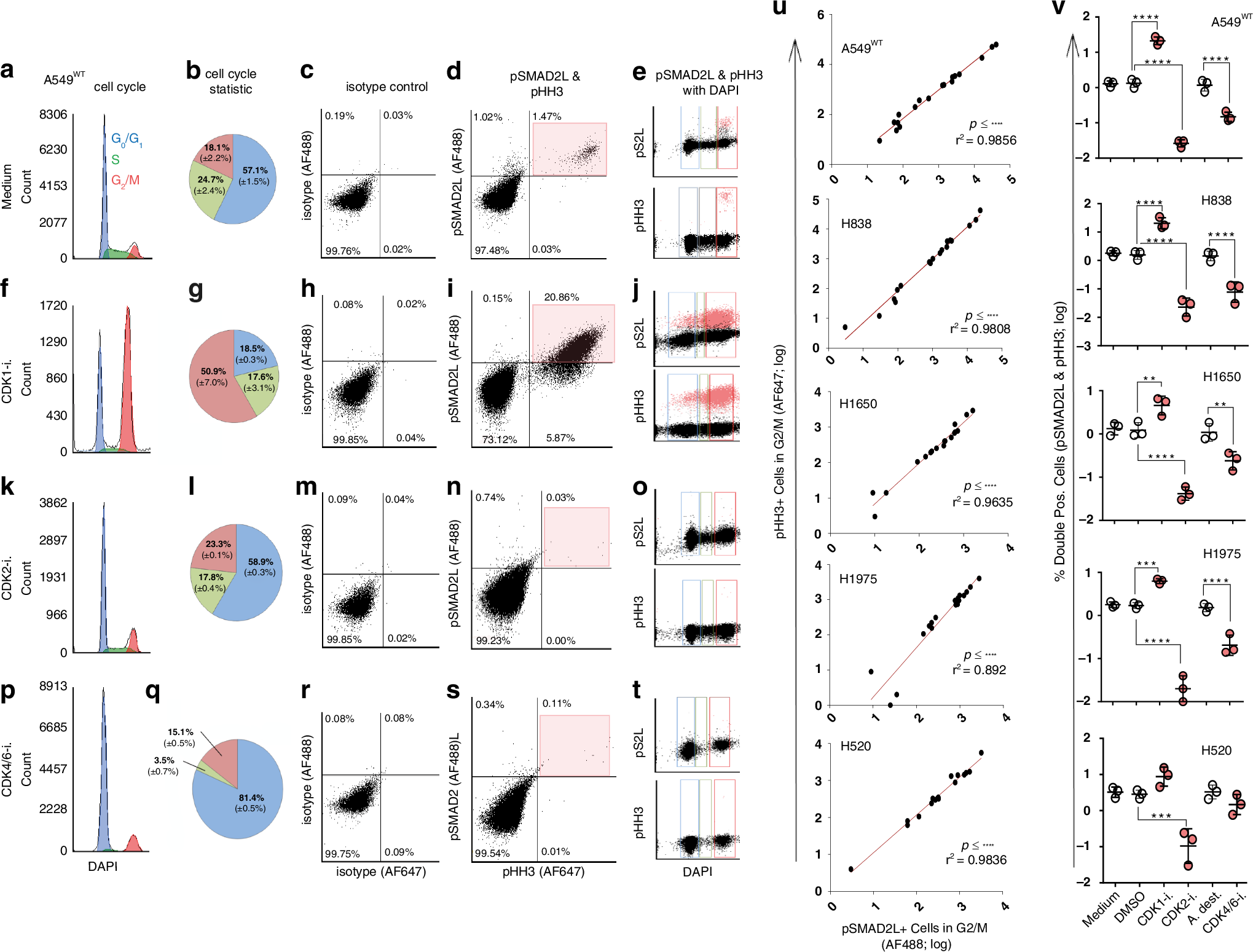
Fig. 2: Effects of CDK inhibitors on cell cycle, pSMAD2L and pHH3 expression in NSCLC cell lines.

NSCLC cell lines were stimulated with 10 µM CDK1, CDK2 and CDK4/6 inhibitors (CDK1-i.; CDK2-i.; CDK4/6-i.) or cultured in medium for 24 h and analysed by flow cytometry. Results of respective inhibitor controls are shown in the supplement (Supplementary Fig. 2D–M). a–t Flow cytometry analysis of A549WT cells simultaneously stained for pSMAD2L (AF488) and pHH3 (AF647). For cell cycle analysis, DNA was additionally stained with DAPI. u pSMAD2L- and pHH3-positive cells (intensities ≥4 × 103) in G2/M following CDK1-i., CDK2-i. and CDK4/6-i. Treatment and controls of three biological replicates (n = 18) of each cell line were subjected to Pearson correlation (p ≤ 0.01; two-sided). v Mean relative amounts of double positive pSMAD2L and pHH3 cells (%) were compared by RM one-way ANOVA (p ≤ 0.05); ****p ≤ 0.0001.