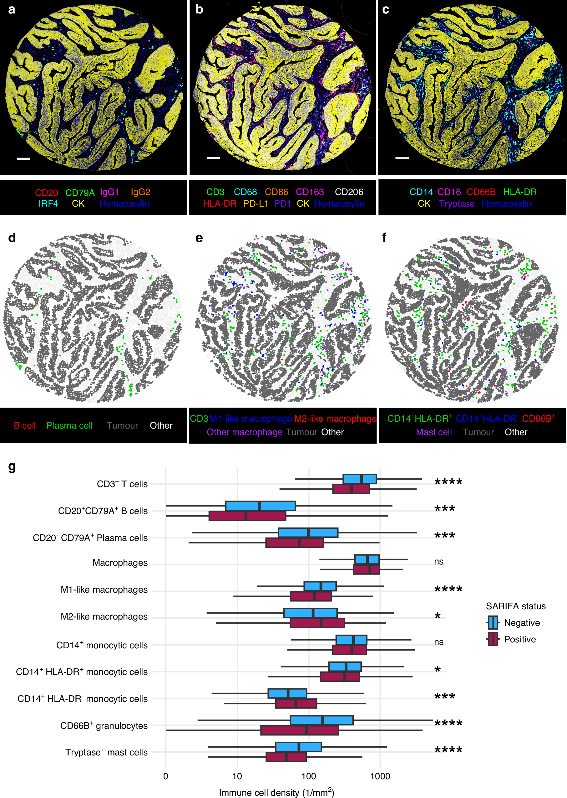
Fig. 3: Multiplex immunohistochemistry panel, image analyses and immune cell densities.

Example images of multiplex immunohistochemistry for detecting B cells (a), macrophages (b) and myeloid cells (c). Scale bars are 100 µm. Digital image analysis was utilized to create corresponding cell maps (d–f). Boxplot of immune cell densities (g) according to SARIFA status in colorectal cancer. Analyses were based on cohort 1 immune cell data, in which N = 1065 for CD3+ T cells, macrophages, M1-like macrophages, and M2-like macrophages; N = 1070 for CD20+CD79A+ B cells and CD20-CD79A+ plasma cells; N = 1045 for CD14+ monocytic cells, CD14+HLA-DR+ mature monocytic cells, CD14+HLA-DR- immature monocytic cells, CD66B+ granulocytes, and tryptase+ mast cells. ns: p > 0.05, *p < 0.05, **p < 0.01, ***p < 0.001. ****p < 0.0001.