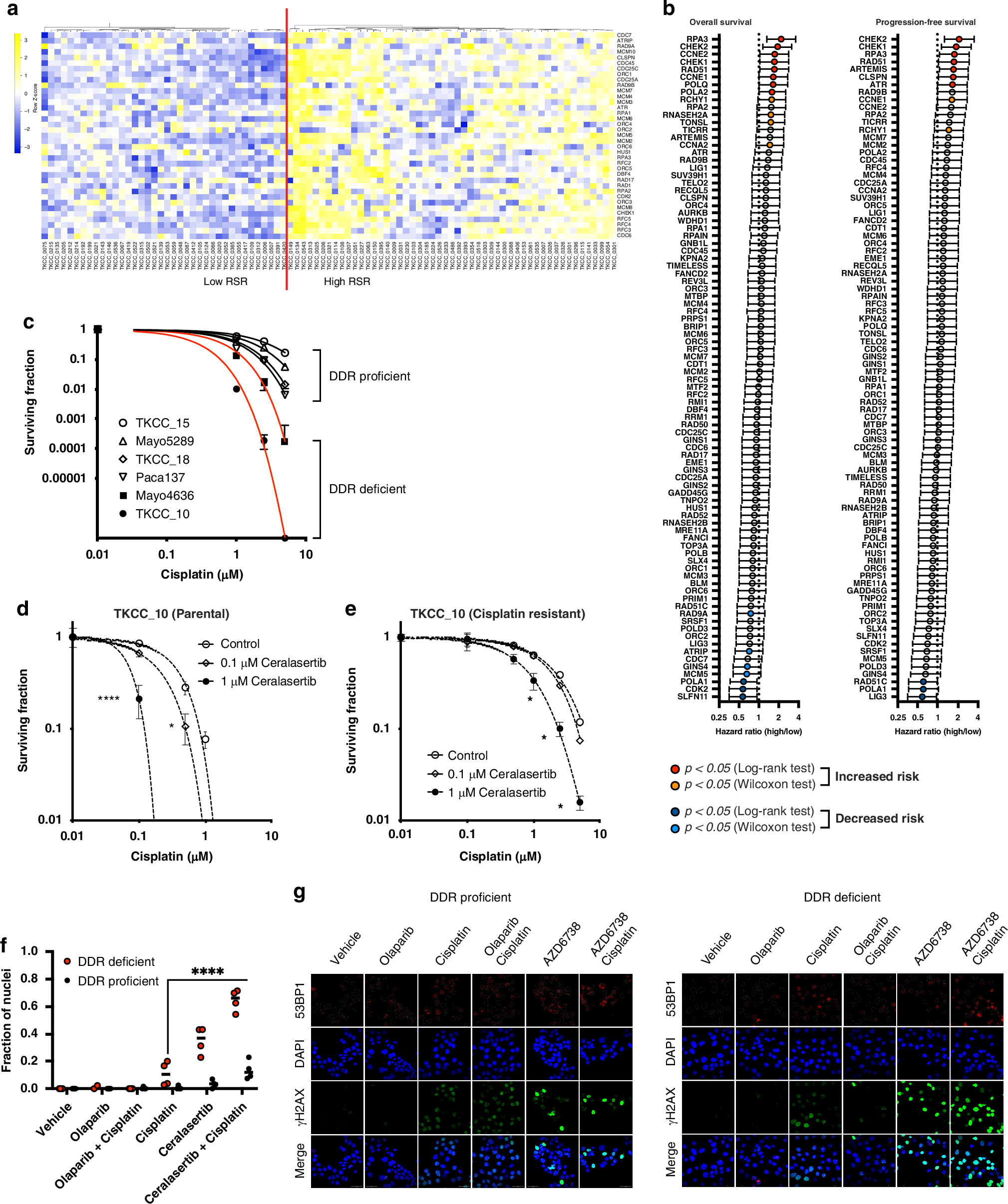
Fig. 1: RS and DDR vulnerabilities are prognostic in pancreatic ductal adenocarcinoma.

a Gene expression and survival data in primary pancreatic ductal adenocarcinomas (PDAC) from ICGC data sets were interrogated to uncover prognostic relationships between replication stress response (RSR) gene expression and DNA damage response (DDR) proficiency. Manhattan clustering of transcriptomic data was used to classify tumours as having high or low RSR potential. b Log-Rank testing of survival data was performed to calculate overall and disease-free survival hazard ratios for RSR genes. Survival ratio (± 95% CI) for higher relative expression is shown; genes with lower risk are indicated by blue symbols, and those having significantly increased risk are in red. c Clonogenicity assays were performed on cisplatin treated PDCLs, and surviving fraction plotted relative to the plating efficiency of the untreated sample. Curves from DNA damage proficient and DNA resistant cell lines are indicated. Ceralasertib and cisplatin treatment combinations were tested on cisplatin sensitive d and cisplatin resistant e TKCC10 patient derived cell lines using colony formation assays. Nonlinear regression analysis was performed to determine the effect of overnight treatment for each condition, and individual datasets analysed by 2-way ANOVA with Tukey’s test for multiple comparisons (*, p < 0.05; ***, p < 0.001). f, g DDR deficient (TKCC10) and DDR proficient (TKCC26) were exposed to 1 μM concentrations of olaparib, cisplatin, or ceralasertib for 24 hr, probed for γH2AX and imaged by confocal microscopy. Fraction of pan-nuclear γH2AX stained nuclei were analysed by 2-way ANOVA with Tukey’s test for multiple comparisons (****, p < 0.0001). Graph is representative of 2 independent experiments, with quantification performed on 4 confocal images containing approximately 20 nuclei per region of interest.