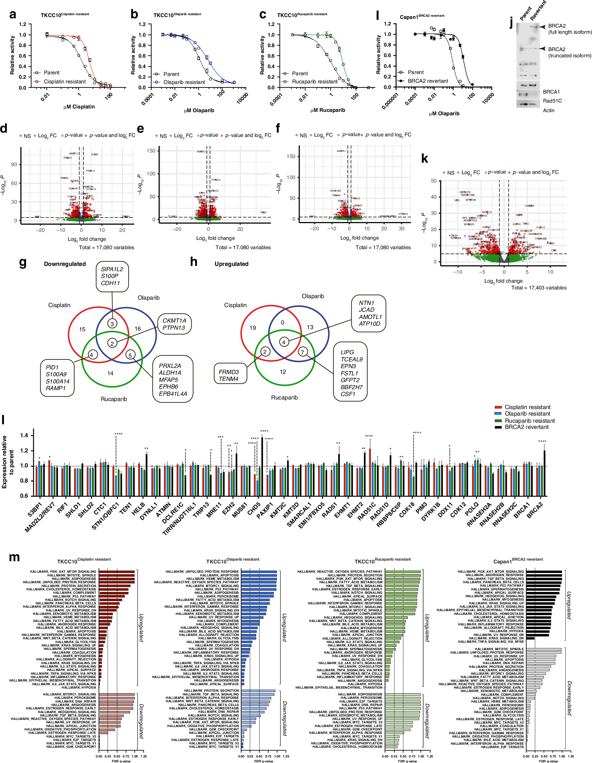
Fig. 2: Modelling acquired resistance in PDAC cell lines.

a Dose-response assay results for cisplatin resistant (Red); b Olaparib resistant (Blue); c Rucaparib resistant (Green); and I: BRCA2 Revertant (Black). Cell viability was determined using MTS assay and calculated relative to vehicle control. Curves from parent cell lines are indicated by dashed lines (Uncoloured dots). Panels show representative results from 3 independent experiments. Relative activity for cisplatin assay was recorded after 72 h, and after 8 days’ exposure for olaparib and rucaparib. RNASeq was performed on TKCC10 Parental and Treatment Resistant cell lines; and Capan1 Parental and BRCA2 Revertant cell lines (n = 3). Volcano plots are of differentially expressed genes from cisplatin resistant (Panel d), olaparib resistant (Panel e), rucaparib resistant (Panel f), and BRCA2 Revertant (Panel k) cell lines compared to passage-matched Parental samples. Downregulated (Panel g) and upregulated (Panel h) differentially expressed genes for TKCC10 resistance cell lines compared to the parental cell line. Panel J Immunoblots of Capan1 Parent and BRCA2 Revertant cell lysates probed for BRCA2, BRCA1, RAD51C and Actin protein expression. Multiple BRCA2 isoforms are displayed, arrows indicate truncated and full-length isoforms. Panel l Difference in expression of resistance-associated genes relative to parental cell line was analysed by 2-way ANOVA with Dunnett’s test for multiple comparisons (cisplatin resistant, red; olaparib resistant, blue; rucaparib resistant, green; BRCA2 Revertant, black). Results are from 3 independent experiments (*, p < 0.05; **, p < 0.01; ****, p < 0.0001). Panel m Enrichment analysis was performed on treatment resistant cell lines using Hallmark gene sets.