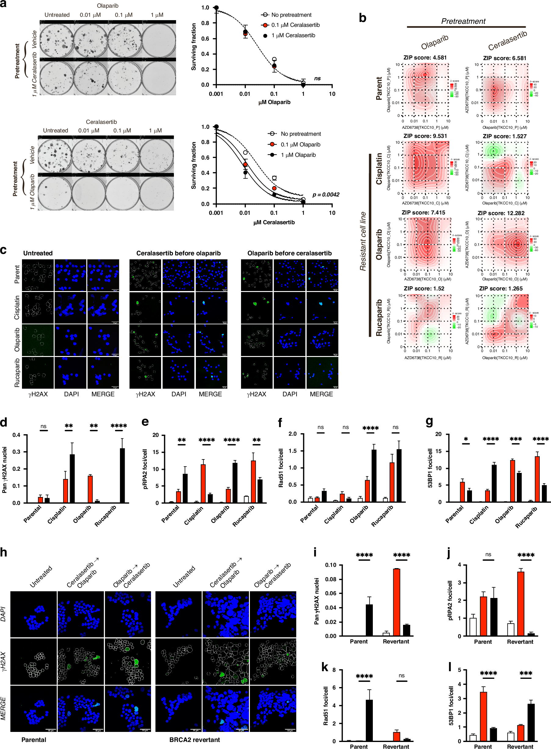
Fig. 4: Ceralasertib sensitises acquired resistant PDAC to PARP inhibition.

a Clonogenicity assay results from the TKCC10 cell line after sequential ceralasertib and olaparib treatment using a matrix of sequential dose combinations. Results were analysed by nonlinear regression relative to the surviving fraction of the vehicle for pretreated (red symbol) or non-pretreated (clear symbol) conditions. Graphs are representative of 2 independent experiments and p values for significantly different curves are indicated. Representative clonogenicity assay images are shown. b TKCC10 (Parent) and Cisplatin, Olaparib or Rucaparib resistant cell lines were sequentially treated with ceralasertib and olaparib in a 5 × 5 matrix of dose combinations (Ten-fold dilutions, 0–10 μM) in either order. Cell viability was assayed, and drug synergy calculated using the interaction potency (ZIP) model. Dashed lines indicate maximum synergy. TKCC10 acquired resistance cell lines and Capan1 Parental and BRCA2 Revertant cell lines were seeded at sub-confluent densities on coverslips and treated for 24 h with 0.1 μM concentrations of ceralasertib or olaparib prior to 24 h treatment with the alternative agent at 0.1 μM; control (white bars); ceralasertib before olaparib (red bars); olaparib before ceralasertib (black bars). Graphs indicate percentage of cells for each condition with Pan-γH2AX stained nuclei d, i, pRPA2 foci per cell e, j Rad51 foci per cell f, k and 53BP1 foci per cell g, l. The effect of combination was analysed by 2-way ANOVA with Tukey’s test for multiple comparisons. Conditions were compared to vehicle control (p < 0.001, ###; p < 0.0001, ####), and effect of alternative treatment order was compared (*, p < 0.05; **, p < 0.01; ****, p < 0.0001). Results are from 2 independent experiments, with at least 4 different fields of view captured for image analysis. Representative confocal images from Pan-γH2AX staining are shown in TKCC10 acquired resistance cell lines c and Capan1 Parental and BRCA2 Revertant h.